临近毕业,相信很多人都面临档案存在哪里的问题,离校前,学校也会对各位毕业生的档案归属地进行统计,在没有特殊备注的情况下,通常在毕业后,个人档案是会被发回原户籍所在地的人才中心等人力资源公共服务机构,对于广大刚刚毕业立刻准备出国深造的毕业生来说,将档案转存入教育部留学生服务中心也是一个比较常见的选项,在未来回国做学历学位认证、留学生就业、落户等方面也比较便捷,下面就帮大家整理一下将档案存入留服的相关流程和要求条件:



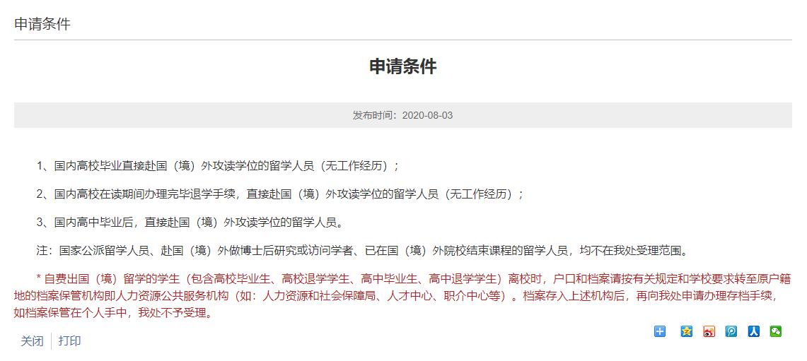
首先,是申请在留服存档人员需要满足的条件:
1、国内高校毕业直接赴国(境)外攻读学位的留学人员(无工作经历);
2、国内高校在读期间办理完毕退学手续,直接赴国(境)外攻读学位的留学人员(无工作经历);
3、国内高中毕业后,直接赴国(境)外攻读学位的留学人员。
注:国家公派留学人员、赴国(境)外做博士后研究或访问学者、已在国(境)外院校结束课程的留学人员,均不在受理范围。
另外需注意: 自费出国(境)留学的学生(包含高校毕业生、高校退学学生、高中毕业生、高中退学学生)离校时,户口和档案请按有关规定和学校要求转至原户籍地的档案保管机构即人力资源公共服务机构(如:人力资源和社会保障局、人才中心、职介中心等)。档案存入上述机构后,再向留服申请办理存档手续,如档案保管在个人手中,不予受理。

理清受理条件,再来看看这个流程:

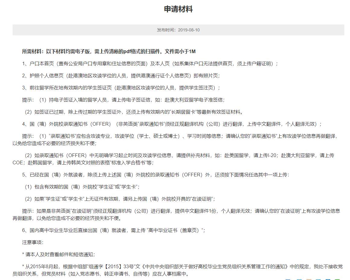
在明确自己符合申请存档条件后,需要将相关材料准备妥当,材料包含:户口本、护照和学生签证、录取通知书或在读证明;
具体材料及格式要求请务必参照留服官网进行细节确认,确保满足需求;

准备好各项材料后,在留服官网进行相应账号注册,上传以上材料进行在线申请,申请审核通过后,将会收到调档通知单/提档函,之后持调档函到户籍所在地人力资源公共服务机构办理相应调档手续,将档案邮寄至留服指定收件地址,注意邮寄方式:机要/EMS快递;注意档案不接受个人送达,在邮寄时,请将“调档通知单”的下联沿虚线剪下,贴于密封的档案袋封面一同寄送,否则留服将予以退回。
完成档案邮寄后,等待材料审核,通过后,在线可以查看到档案的存入状态,如果为通过审核,可通过线上查看未通过的原因及告知书。
另外,在留服官网还可以根据要求进行就业报到、学历学位认证等一系列操作,大家可以多多关注。
再次提醒,任何关于留学生认证、存档、就业报到等等办理的相关内容,大家请一定以留服官方规定及相关政策为准,一定不要听信一些不正规传言或者“捷径”,祝大家留学顺利~









