美国大学今年秋季还能正常开学吗?
近日,哈佛大学宣布,今年秋季正常开学上课。校方表示,“由于COVID-19仍是一个严重的威胁,正在为秋季学期可能面临的各种情况做准备。校方的目标是让学生、教师、研究人员和工作人员尽快进校园。”

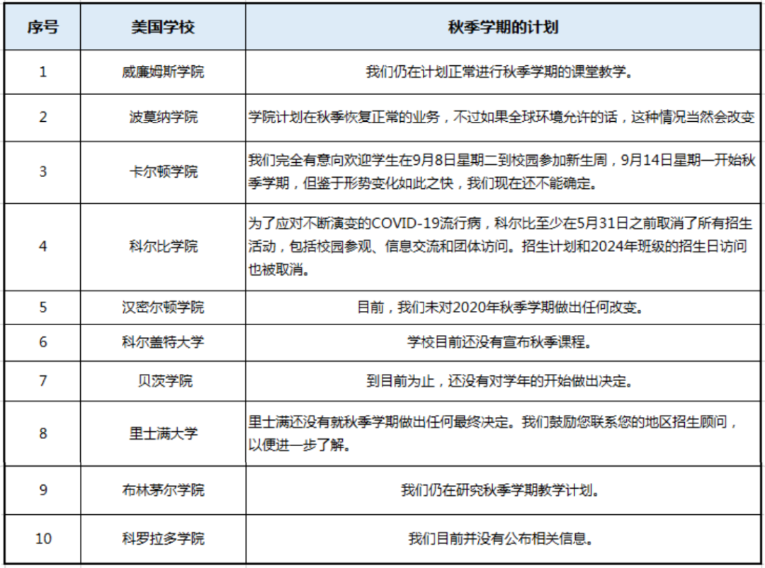
截止目前,哈佛大学、普林斯顿大学、哥伦比亚大学,卡内基梅隆大学、波士顿大学、维克森林大学、凯斯西储大学、克莱蒙特五校仍计划秋季学期如期上课;约翰霍普金斯大学、康奈尔大学、埃默里大学、俄亥俄州立大学、乔治华盛顿大学等将会在接下来的时间做出决定;宾夕法尼亚大学、达特茅斯学院、布朗大学、圣母大学等目前暂没有开学的打算。具体详情如下图所示:


威廉姆斯学院、波莫纳学院、卡尔顿学院、布林茅尔学院仍在计划正常进行秋季学期课程;科尔盖特大学、 贝茨学院、里士满大学、科罗拉多学院等目前还没有公布秋季开学的相关信息。

签证最早预约时间
对于收到offer的留学生们最关心是美国大使馆和使领馆预约开放的时间,我们对F-1签证在不同城市大使馆/使领馆的可预约时间进行了相关汇总,供大家参考:

沈阳:8月18日
成都:8月21日









