Duolingo English Test 是什么?
Duolingo English Test 是一项面向当今国际学生和机构的现代英语水平评估测试。测试可根据需要在线提供。您可以通过电脑和网络摄像头在家进行测试,而无需预约或前往考试中心参加测试,整个测试仅需约 45 分钟,并在 48 小时内获得认证。您可以将结果发送至无限数量的机构。美国有很多中学可以用Duolingo 考试代替托福或者雅思考试。由于国内疫情影响3月份托福及雅思取消的情况下,Duolingo 考试是一个不错的选择。
Duolingo English Test费用为 49 美元。您必须在参加测试之前支付Duolingo English Test的费用,可以信用卡或者支付宝付款。
Duolingo 考试需要提供身份证、护照或者驾照来验证身份。
Duolingo English Test 对参加频率有规定吗?
从参加认证测试的完成日期开始计算,您最多能在每 30 天内收到两次测试的认证结果。如果您的测试结果不被认证,则不会计入此限制。
Duolingo English Test 有什么类型的题目?
Duolingo English Test 的测试问题包括不同口语、阅读、写作和听力练习。 此测试部分是评分的。
第二个测试部分包括视频面试和写作样本,此部分是不评分的。 在每个部分,测试者能够在两个提示中选一个回答。
哪些美国中学接受 Duolingo English Test?

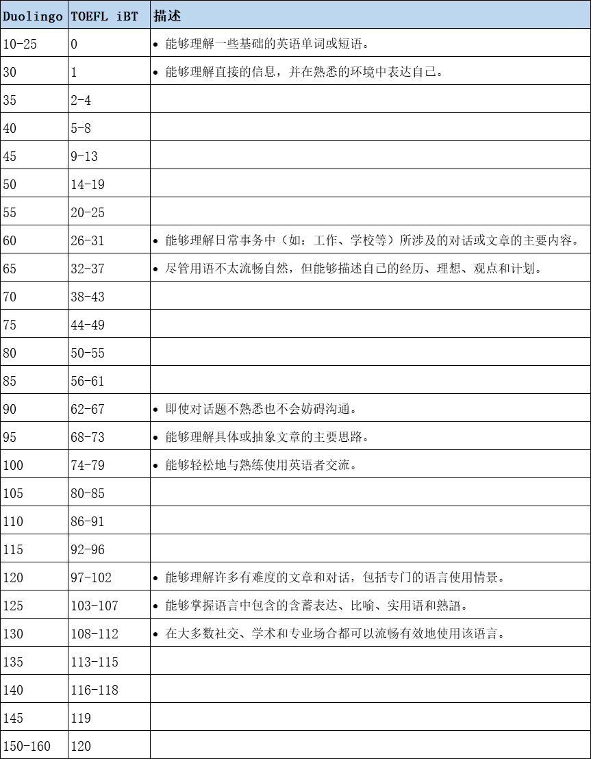
Duolingo English Test 结果与托福对比:

Duolingo English Test 结果与雅思对比:

参加Duoling测试我们需要先注册账户,网址:https://englishtest.duolingo.cn/applicants

考试注意事项:
1. 您可以使用以下任何最新版本的浏览器进行 Duolingo English Test:
· Chrome
· Opera
· 360
· QQ浏览器
建议您在测试以前,先体验测试样题,以确认您的电脑和浏览器操作正常。
2. 考试前请提前准备好证件,护照、身份证或者驾照。
3. 测试期间不可以做笔记。如果您在参加 Duolingo English Test 时书写或做笔记,将会导致测试无法获得认证。 同时,您将被禁止再次参加测试。
4. 在测试期间禁止使用手机或其他移动设备如果您在参加 Duolingo English Test 时使用手机或其他移动设备,将会导致测试无法获得认证。 同时,您将被禁止再次参加测试。
5. 在测试期间不可以佩戴耳机或耳塞。如果您在参加 Duolingo English Test 时佩戴耳机或耳塞,将会导致测试无法获得认证。 同时,您需要重新参加测试。
6. 如果参加过托福或者雅思请准备好成绩单,可能会被要求告知具体考试时间、具体分数及单项分数。









