为什么一所国内重点中学的学生,能和哈佛、芝加哥大学的学生站在同一学术舞台上?
答案,就藏在模拟联合国(Model United Nations)这项风靡全球的学术活动中。
它不是简单的“角色扮演”,而是一场融合国际视野、学术写作、公众演讲与外交谈判的“能力淬炼”。从哈佛到芝加哥大学,从北师大到上外——模联,正成为跨越国界的教育共识,也是you秀学子走向世界舞台的“第yi站”。
✅ 如果您想让孩子:
-
站上国际会议现场,真正锻炼英文表达与逻辑思辨;
-
获得高han金量学术证书,提升留学申请竞争力;
-
培养领导力、合作力与全球公民意识……
那么这个国庆,一场真正专业的模联会议,正是绝佳起点。
从美国yi流高校到国际学术期刊,模拟联合国(MUN)都被普遍视为培养学生领导力、研究力、公共表达力与全球公民意识的重要教育实践。不同于一般的校园社团活动,MUN 在学术深度和国际认可度上都有显著优势,能够为学生留下真实且高han金量的成长经历。
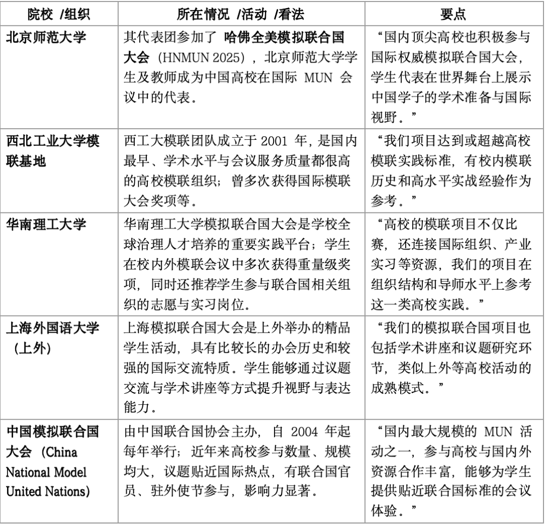
在国内,模拟联合国早已进入重点高校的校园视野。北京师范大学代表团积极参与国际权wei模联大会,西北工业大学和上海外国语大学zhang期举办高水平会议,华南理工大学更是将 MUN 纳入全球治理人才培养的重要环节。可以看出,模联已不仅是校园社团活动,而是被国内知名高校普遍认可的学术实践平台。
作为一项全球知名的学术交流与背景提升活动,新东方前途十一黄金周特别推荐模拟联合国(Model United Nations)大会。让学生在仿真联合国的规则和议事机制中锻炼公共演讲、英文写作、国际视野与团队协作。参与芝加哥大学模拟联合国大会·中国会(上海·线下),不仅能提升综合能力,还能获得权wei会议证明,为未来升xue和申请加分。
模拟联合国(Model United Nations, MUN)是全球知名的学术交流与背景提升项目,深受世界顶jian高校青睐,帮助学生在国际舞台上锻炼学术能力与领导力。
-
面向群体:3–12 年级
-
内容:国际热点议题讨论、联合国规则与流程、英文演讲与辩论、立场文件与政策写作、会议实战演练
-
价值:
· 获联合国决议认可的国际化学术活动
· 留学申请中被常春藤及世界名校普遍认可
· 全面提升xue生国际视野、学术背景与竞争力
-
收获:✅ 国际高水平模联会议证明与获奖证书✅ 英文学术写作、辩论与研究能力提升✅ 留学申请简历的核心亮点与差异化优势✅ 领导力、团队协作与跨文化沟通能力培养
✔ 想要 国际视野 + 名校认可 → 选模拟联合国(MUN)
有成果,有证书,有价值。
十一国庆期间特制~小规模精品班,名额有限,扫码立刻报名!
如果十一不过瘾,寒假我们还将直通海外——线下走进芝加哥大学、耶鲁大学,参加海外模拟联合国大会!
微信扫一扫









