一、485类签证申请人需要达到条件:
课程长度要求:必须满2年,即CRICOS上注册的课程长度必须满92周
1. 学历可以是一个2年的课程或者多个叠加起来达到2年的课程。但学习时间不能多次计算。(如:第一个文凭是金融,第二个文凭是会计,两文凭重叠时,有相同的课程则不能重复计算时间。)
A. 研究生证书/研究生文凭+硕士=2年 符合要求
B. 本科+研究生证书/研究生文凭=2年 不符合要求
C. 研究生证书+研究生文凭=2年 不符合要求
2. 学制为78周,但用92周时间来完成的不予认可,不及格科目的学习时间不能算在内。
3. 学习时间不能少于16个月。(如:一名学生在澳大利亚境外学习了一段时间,同时也在澳大利亚完成了不少于16个月的两个学年的CRICOS注册课程,那么该名学生也符合在澳学习要求。)
4. 在澳学习CRICOS注册的课程所获得的学分如获减免,该学分的课程长度可以被算入2年学习时间的一部分。
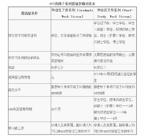
485类两个系列签证参数对比表

二、签证申请递交时间:485类签证申请应在结课之日的六个月之内递交。
“结课之日”是指教育院校公开通知学生,其已完成学习要求,可被授予学位、文凭或技术工种资格的那一日。该通知可通过下列形式进行:信件/在报纸上公布/在互联网上公布/电子邮件/在高等教育院校的公告栏公布。
结课日期不应与学历证书授予日期相混淆。学历证书授予日是指学生真正拿到证书的日子,例如拿到学历证书的毕业典礼日。
细则对于大家提前规划好自己的留学计划有着重要的意义,显然Graduate Work Stream签证更适合想要移民的学生,而Post-Study Work Stream签证则适合于想要在澳洲积累海外工作经验的。当然,大家也可以通过这一类签证最终走向移民申请的方向。所谓条条大路通罗马,在澳洲,若真心想要移民,总会有办法。