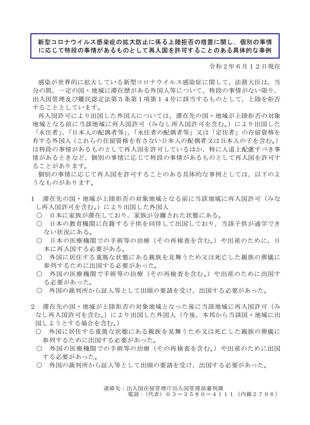
已经出国的外国人,包括永住者、日本人配偶、永住者配偶、或者定住者等持有在留资格的外国人,原则上都是被禁止入境的对象。

政策一出,留学生们的学业、上班族们的事业都受到了诸多影响,甚至有一些家庭,也因为疫情的原因,不得不分隔两国,不能相见。
年幼的孩子需要父母,病危的亲人需要陪伴,到了入学年龄的学生们迟迟无法入学,需要接受医治却因为疫情而不得不耽搁,各种新闻接连爆出,令看过的人无不为他们揪心。
疫情是冰冷的,但人心充斥着温暖。
鉴于国内外仍在不断增加的病患数量,日本政府在不得不严格控制出入境的前提下,也进行了许许多多的商讨和考虑。

终于,在6月12日,日本法务省发布出了最新的入境特许办法。
那些受新冠疫情影响而被暂时拒绝入境的外国人们,可以根据具体情况进行衡量,一些情况下,可以被允许入境啦!

据日本法务大臣表示,目前,在一些国家和地区有滞留经历的外国人等,除非有特殊的情况,否则将以符合出入境管理和难民认定法第5条第1项第14号的形式被拒绝入境。
而根据再入国许可而出国的外国人,在滞留地的国家和地区成为拒绝入境的对象地区之前,可以再次进入该地区(包括再入国许可)。
这里所说的“在滞留地的国家和地区成为拒绝入境的对象地区之前”,一般认为是在日本宣布入境限制措施之前,也就是4月3日之前。
当然,这个措施面向的对象,主要只包括“永住者”、“日本人的配偶者等”、“永住者的配偶者等”、和持有“定住者”的在留资格的外国人(包括没有这些在留资格的日本人的配偶者和日本人的子女)。
也就是说,在4月3日之前离开日本的外国人,如果没有上述的这四项签证,原则上是没办法回到日本的。
但是,这次日本出于“人道主义”的考虑,决定,根据个别情况具体考虑,允许有特别情况下,没有上述签证的再入境。

那么,这些特殊情况都有哪些呢?
一、在滞留地的国家和地区成为拒绝入境的对象地区之前(4月3日之前),根据再入国许可书出国的外国人:
①家人滞留在日本,家人处于分离状态的。
②带着在日本教育机关在籍的孩童出国,该孩童无法上学的。
③为了在日本医疗机构接受手术治疗(包括重新检查)和分娩,必须重新进入日本的。
④为了出国探望居住在国外的病情严重的亲属,或参加已故亲属的葬礼,而必须出国的。
⑤需要在外国医疗机构接受手术治疗(包括重新检查)和分娩,而必须出国的。
⑥在收到外国法院作为证人出庭的请求后,必须出国的。
二、在目的地国家或地区成为被拒绝登陆的地区后(4月3日之后),根据再入国许可书出国的外国人(包括今后打算从日本前往有关国家或地区的情况):
①为了出国探望居住在国外的病情严重的亲属,或参加已故亲属的葬礼,而必须出国的。
②为了在外国医疗机构接受手术治疗(包括重新检查)和分娩,而必须出国的。
③在收到外国法院作为证人出庭的请求后,必须出国的。
連絡先:出入国在留管理庁出入国管理部審判課
電話:(代表)03-3580-4111(内線2796)

迫于疫情压力,能够做出这些十分人性化的决定,日本政府也一定考虑了很多很多方面。
同时,据中国驻日大使馆报道,近期,日本逐步放松疫情管控措施。考虑到申请人办证需要,自6月17日起,东京及名古屋中国签证申请服务中心将部分恢复对外营业。

有关安排如下:
(一)对外营业时间
东京签证中心:每周一、三(10:00-14:00)。
名古屋签证中心:每周二、五(10:00-14:00)。
中国和日本节假日不对外营业。
(二)受理范围
签证(目前仅限从事乘务、经贸和科技活动,以及人道主义事由的签证申请)和领事认证。
(三)办理程序
1.签证:经贸、科技活动签证申请人需持中国省级地方外办或商务厅签发的邀请函,向签证中心预约办理。紧急人道主义事由签证申请人,请将情况说明及申请材料发送至各中心电子邮箱。如获批准,中心将回复告知。请按约定时间前往中心办理。其他经国内主管部门审批同意的签证申请人,可向中心预约办理。
2.领事认证:通过电话或邮件预约。预约后按预约时间前往中心办理。
(四)预约方式
电话:070-3295-5505 (接听时间为:周一至周五10:00-12:00,14:30-16:30,节假日除外)。
电子邮件:
东京中心
tokyocenter@visaforchina.org
名古屋中心
nagoyacenter@visaforchina.org
当然,为了确保健康安全,在去中心办理时,大家也别忘了佩戴口罩,配合中心进行体温检测、消毒等防疫措施。
同时,中国驻日本使领馆领事部继续暂停对外办公,但继续提供电话和邮件咨询,并为奔丧、探望危重亲属等特殊紧急事由人员继续提供“绿色通道”。
如果大家确有特殊紧急事由,可以将有关情况及申请材料发送邮件至各馆咨询邮箱。各馆将视申请人的具体情况联系本人到馆办理。
相关文章
如果您需要了解更多出国留学相关资讯,或有任何相关疑问,扫描二维码,领取留学大礼包,如需进一步了解,或有任何相关疑问,欢迎在线咨询留学专家。如果您对自己是否适合留学还有疑虑,欢迎参与前途出国免费评估,以便给您进行准确定位。