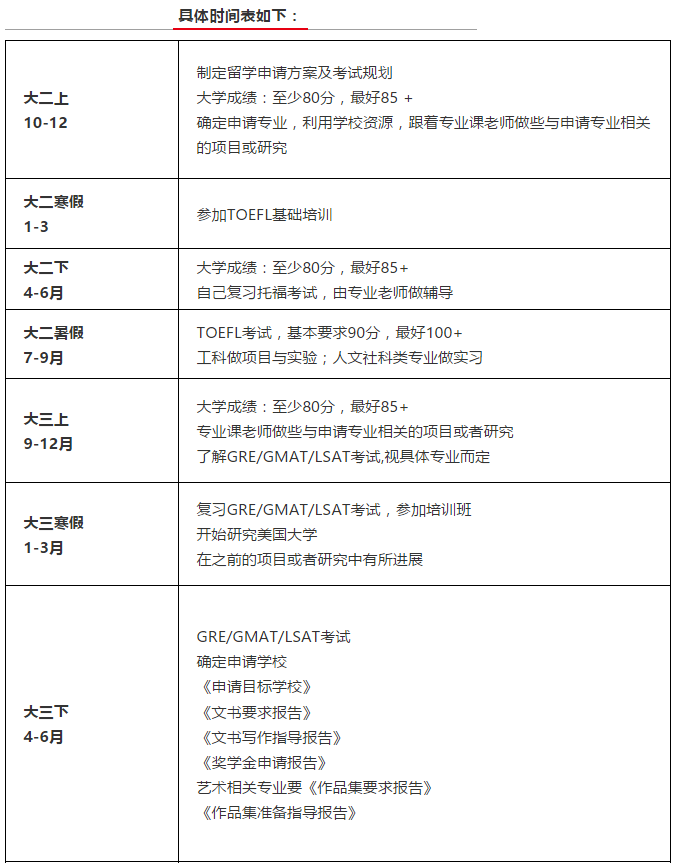
【1-7月---标准化考试准备(GRE/GMAT和TOEFL/雅思)】
留美研究生申请的必备材料就是GRE/GMAT和托福/雅思考试成绩。要申请的童鞋在该阶段的首要任务就是备考,根据自己的学习情况合理安排GRE和托福考试孰先孰后。同时还可以根据自身情况开始准备其他事务性工作。
【8-9月---选专业、选校定校、文书写作】
此阶段不管是成绩出来与否首先都应该先选择并确定研究生申请的专业,专业的选择一方面要根据自己的本科专业,另一方面可根据自己的兴趣和未来职业规划。
其次,确定专业后根据所选专业和自身成绩进行选校,选校时要全面了解学校的地理位置,专业情况,申请要求,以及申请难度等因素之后,经过综合考虑后确定最终申请院校。
最后也是申请的关键——文书写作。我们需要根据拟定申请院校和申请专业的申请要求,结合自身情况和经历,将自己的申请亮点和竞争优势通过文书展现出来,从而得到心仪学校的认可。
【9-12月--网上申请、邮寄材料、寄送成绩】
2019年美国研究生入学申请一般在2018年9月份就开放申请,而且学校的申请一般分为三轮。
此阶段拟申请人主要工作分为三步:
step 1- -进行网申,网上交申请费;
step 2- -寄送语言成绩,包括雅思或托福,GRE或GMAT;
step 3- -邮寄原件申请材料,跟进推荐老师递交推荐信情况。
根据留学往年的经验来看,特别提醒:越早完成申请的学生能够越早拿到的录取结果,而且往往能拿到比较好的结果。
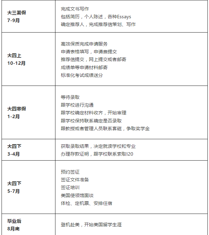
【次年1-4月--查询申请状态,等待申请结果】
此阶段要注意查询申请状态,确认申请材料是否已经齐全,若有缺失的需要补交的材料,以备及时补寄;若申请材料齐全则注意查看申请进度,等待录取结果。
【次年2-4月--获取录取结果,确定就读学校和专业】
在这个时间段童鞋们会陆陆续续收到申请学校的录取结果,这里大家要注意,拿到学校录取后一定要注意最晚给学校答复时间,经过对录取学校的比较,确定目标学校,网上交定位费。如果自己的理想学校还没有给出结果,那么为保险起见建议至少先交一所学校的定位费。
拿到签证后就要抓紧准备机票,机票越早买越便宜;买好机票后就要安排好接机,随后便可根据个人情况准备行李等。
【次年8-9月---飞往美国,入读名校】
特别提醒:2019年毕业的童鞋要注意将毕业文件和本科最终成绩单原件带好,以备学校入学注册。



以下是2018年托福和GRE的考试时间表:

总之,
美研申请是一个长期的奋斗过程,
早申请,早规划才能获得最佳结果!
以上是青岛新东方前途出国留学专家为您提供的美国研究生申请的相关内容。如需进一步了解,或有任何相关疑问,欢迎点击【在线咨询】留学专家,以便给您进行精准定位。如果您对自己是否适合留学还有疑虑,欢迎参与前途出国【免费评估】
电话:0532-80882888
地址:青岛市市南区香港中路61号远洋大厦B座2层
官方微信公众号:qingdaoxdfqt
