2026年高考进入倒计时,孩子的模考成绩牵动着全家人的情绪。你或许在考虑一切可能性——包括留学,但又担心:高考都还没考,现在想这些是不是太早了?是不是对孩子没信心?
其实,现在了解留学,恰恰是对孩子最负责任的表现。这不是“退路”,而是一扇你也许还没认真推开过的门。
2025年中国出国留学人员超过57万,这其中相当一部分是高考后出国的学生。
他们当中,有高考成绩优异、选择用高考分数直接申请海外名校的;有成绩在一本线徘徊、通过留学进入世界排名前200大学的;也有发挥失常、通过预科或国际大一实现“弯道超车”的。
高考之后的升读路径,远远不止一条。
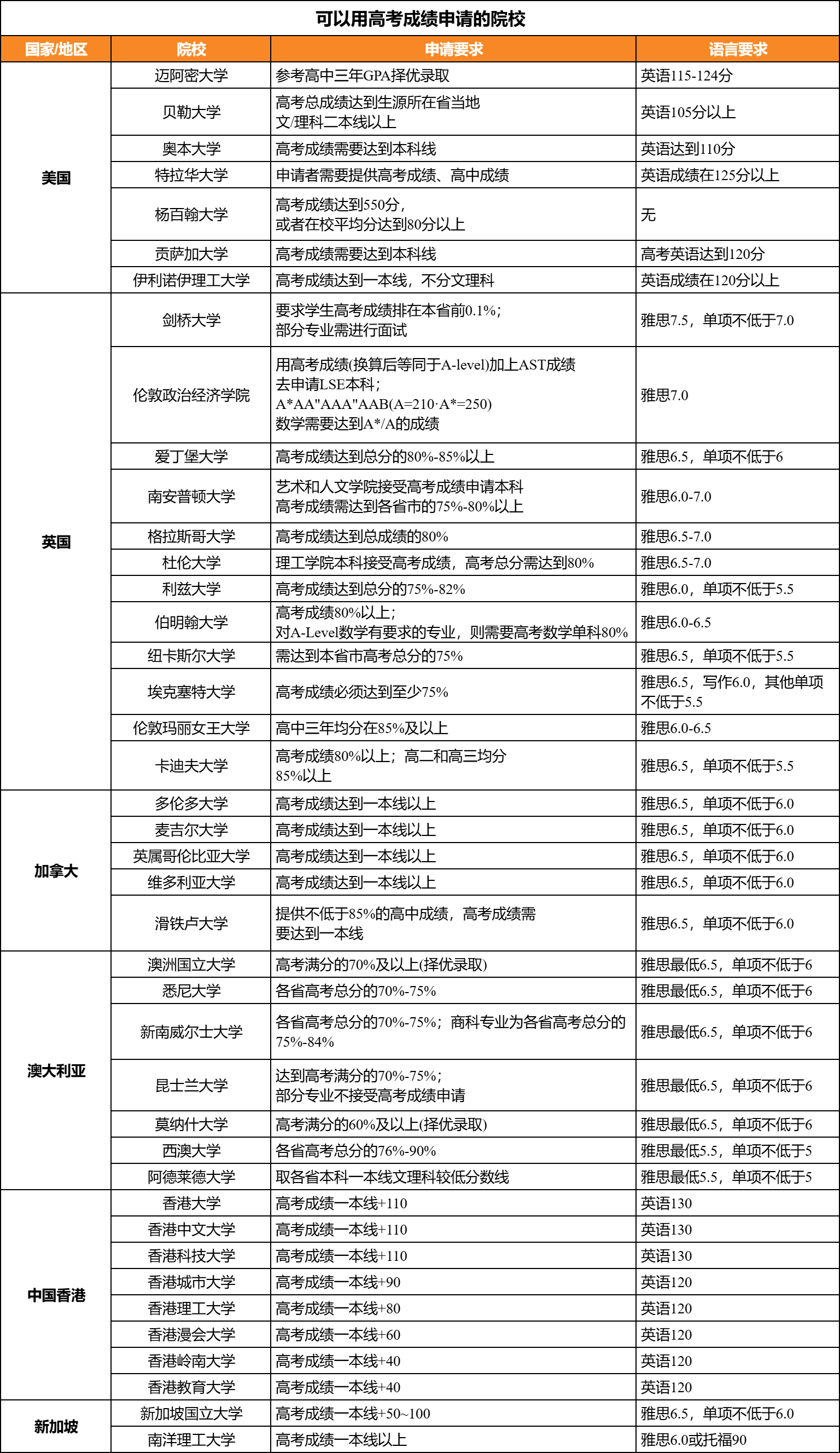
如今,越来越多的海外知名院校认可中国高考成绩,为优质学子提供便捷通道,大家可以用高考成绩申请海外院校,实现求学“双保险”,拥抱更广阔、更优质的全球教育资源。
下面就为大家介绍不同国家/地区可以用高考成绩申请的院校,快快收藏起来吧~
*以上信息仅供参考,具体申请要求及政策请务必以目标院校官网最新公布为准。
1.高考成绩直申
直接申请国际院校,目前越来越多的国际院校认可国内高考成绩,常见的有国外院校有美国、英国、加拿大、澳洲、新西兰等地学校,普遍要求学生高考成绩足够优异,且语言成绩也较为优异,整体申请难度较大。
-
适合人群:高考成绩优异,有语言成绩
-
高考成绩:高考一本线以上,视专业而定
-
路径优势:专业选择广泛,就业移民有优势
2.预科+本科
对于平时成绩不好的学生,可以先申请国外1年预科课程,通常学习完预科课程后,考试合格后转入国外本科进行学习。
3.国际大一
凭借平时成绩和语言成绩申请国外本科,除非学校只接受高考成绩申请,其他均可申请,通常高三毕业后即可申请,国际大一毕业后通过减免学分直升大学本科二年级。
-
适合人群:短期内未达到直录标准的高中毕业生
-
路径优势:无需预科,无需高考成绩,入学门槛低
4.中外合作办学
常见的中外合作办学项目有4+0、3+1、2+2、1+3项目,学生先在国内修完规定年限,学习成绩合格后,然后直接转入中外合作院校大学就读,也可以实现高考后申请留学。一般预科学习费用比普通留学花费稍高。
5.双录取模式
如果学生平时学习成绩还行,但是雅思、托福等语言成绩不达标或者没有语言成绩,可以申请国外双录取,学生会收到来自国外本科录取和语言录取通知书,需要在语言班学习,等到成绩通过后方可进入国外本科大学学习。
如今,就已经有不少新东方前途出国学子凭借两手准备,在高考出分后申请到了不少海外知名院校,包括曼彻斯特大学、伦敦政治经济学院、多伦多大学、麦吉尔大学、南洋理工大学、香港科技大学等多所院校。
那么,如何让自己的高考分数也发挥最大价值,敲开世界名校的大门呢?
为帮助大家更精准定位高考分数对应的海外
大学层级,接下来就梳理了【各分数段高考后升读路径】及相关院校推荐,大家可以对照参考评估!