2年,超一万个专业点消失了。
近期,两所高校的专业调整举措引发广泛关注:两会期间,中国传媒大学负责人公开表示,该校去年一次性停办翻译、摄影等16个本科专业及方向;中南大学则依据教育部相关部署,将本科招生专业由104个优化整合至89个。
国内知名高校对学科专业体系实施如此集中、力度空前的优化调整,实属少见。
教育部数据显示,2024至2025年,全国高校累计撤销、停招本科专业点6638个,高职专业点8200余个,总量突破一万个。
专业调整的本质是就业市场的用脚投票。当学校的课程仍停留在通识教育,而社会需求已进化至前沿科技时,供需错配会导致大批毕业生面临“有学历、无实践、难就业”的困境。
本轮大规模专业调整与撤停,最直接的动因在于部分专业已与社会需求脱节、逐步被市场淘汰。
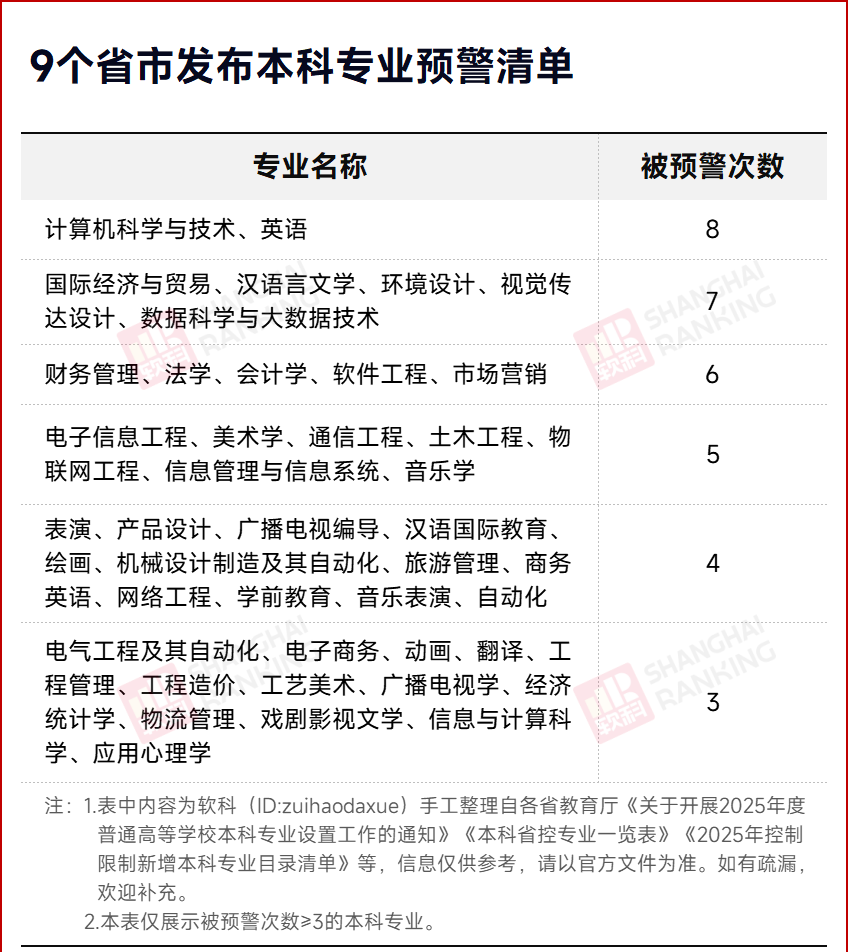
据软科梳理,2025年全国9省市发布的专业预警清单涵盖178个专业,其中不乏大众认知中的传统就业热门:计算机科学与技术、数据科学与大数据技术、软件工程均赫然在列。
计算机科学与技术被8个省市预警,数据科学与大数据技术被7个省市预警,软件工程被6个省市预警,热度与预警度形成强烈反差。
究其根源,诸多高校相关专业仍停留在通识理论教学层面,人才培养体系与产业前沿技术需求严重脱节,导致大量毕业生“有学历、缺实践”,而高科技企业与实体经济亟需的复合型技术人才持续短缺。
在供需错配的格局下,即便计算机、电子、电气等传统优势专业,也因就业率持续下滑被列入预警范围。
传统热门尚且承压,受人工智能等新技术冲击的专业调整力度更大。
吉林大学停招19个专业,就业面持续收窄的艺术类专业占比突出;南昌大学撤销戏剧影视文学、广播电视编导、动画等8个专业。外语类专业同样面临结构性收缩,随着AI实时翻译技术普及,湖南、福建、河南等省份已对英语等外语类专业实施布点管控,明确不再新增、逐年调减招生规模,专业优胜劣汰态势已然明朗。
专业撤停并非教育体系的收缩,而是以退为进、动态优化的战略重构。在传统专业优化调整的同时,一批契合时代需求的新兴专业、交叉专业加快布局。
中国传媒大学在优化调整传统摄影等专业的同时,同步增设智能影像艺术、智能视听工程、智能工程与创意设计三大新兴专业;复旦大学在十大优势学科启动“学术型博士+专业型AI硕士”双学位试点,覆盖哲学、经济学、新闻传播学、中国语言文学等传统文科,推动文理深度融合。
从新增专业结构观察,理工科与技术融合型专业占据主导,即便传统文科也显著强化理工支撑与技术属性,学科边界持续打破、交叉融合成为主流。这一趋势的核心逻辑在于:国家产业转型升级与高质量发展,必须以科技创新为引领,以硬核人才为支撑。
【📝关注后台私信“25专业”可获得教育部最新2025新增专业就业信号一览表】
2025年1月,国务院印发《教育强国建设规划纲要(2024—2035年)》,进一步提出对急需学科专业实施提前布局、超常配置。各地2025年政府工作报告相继明确,提升理工科专业占比作为年度重点任务,政策导向清晰明确、一以贯之。
近年来最大规模的专业调整,很多留学生和家长仍陷入一个致命的误区:认为职业规划是临近毕业、投递简历时才需要考虑的事。
但当高校专业加速迭代、产业需求瞬息万变,临时抱佛脚式的规划已完全无法适配当下的就业格局。
等到毕业才思考方向、才补充技能、才对接市场,往往已错失关键积累周期,不得不面对专业不匹配、能力不达标、竞争无优势的被动局面,甚至要花费数年时间弥补前期规划缺失的短板。
真正高效且具备竞争力的成长逻辑,应当从源头布局。
从大一大二甚至是高中阶段就明确发展方向,锁定赛道,用完整的学习周期精准匹配产业需求、系统构建核心能力、稳步积累实践经验。
以前置化规划替代盲目试错,以长期主义布局替代短期应急,才能在就业竞争中占据主动,比他人少走数年弯路,更快实现高质量职业发展。