前不久,考研初试成绩已经公布。如果说你查到分数的那一刻,心里咯噔一下,知道自己大概率要与梦想的院校失之交臂了,先别急着emo,也先别忙着在“二战”和“凑合调剂”之间做选择。
我们先看一组数据: 2025年全国硕士研究生报名人数虽然有所回调,但依然高达388万,而录取率常年徘徊在30%左右,意味着有超过240万人要面临落榜的结局。淘汰率超80%的现实,让“上岸”变成了一场残酷的幸存者游戏。
如果你现在正感到迷茫,觉得一年的努力付诸东流,我想告诉你:考研只是通往罗马的其中一条路,而这条路眼下堵车了。与其在原地死磕,不如换一条更灵活的赛道——中外合作办学硕士,或许是你当下值得考虑的“B计划”。
简单来说,就是由国内高校与国外大学合作设立的研究生教育项目。学生主要在国内上课,不用出国或者只需要短期出境,毕业即可获得国外大学的硕士学位证书。这个证书经中国教育部留学服务中心认证后,效力等同于国内的双证(毕业证+学位证)。
听起来有点东西?别急,我们来看看它到底“香”在哪。
优势一:免统考“上岸”,告别内卷
对于刚刚被考研“伤到”的你来说,中外合办硕士最大的吸引力就是——不用参加全国硕士研究生统一招生考试。
国内读研是典型的“千军万马过独木桥”,需要你花费一年甚至更长的时间备考,政治、英语、专业课一门都不能落下。而中外合办硕士采用的是申请-审核制。
你只需要按照院校要求提交本科成绩单、语言成绩(如雅思、托福,部分院校也接受四六级或校方英语测试)、个人简历和推荐信等材料。通过初审后,参加由院校组织的笔试或面试(很多项目甚至免笔试,仅需面试)。
这意味着,你过去四年的大学平均成绩(GPA)、实习经历和英语能力,比“考研那两天的状态”更能决定你的未来。这对于那些平时基础不错,只是不擅长应试发挥的同学来说,简直是“救命稻草”。
优势二:超高性价比,时间金钱低成本
考研失利后,很多同学的反应是“二战”。但再花一年时间全职备考,除了精神压力,还有巨大的时间成本和经济成本。
我们来算一笔账:
时间成本: 国内专硕普遍需要2-3年,学硕3年。而中外合办硕士的学制非常灵活,通常为1-2年。很多项目只需要1年或1.5年就能毕业。当你的同学还在校园里写论文时,你可能已经拿着硕士文凭进入职场积累工作经验了。
经济成本: 如果选择直接出国留学,英美澳加一年花费少则40万,多则80万。而中外合办硕士的学费通常在8万至25万元人民币之间。以温州肯恩大学为例,部分硕士项目总学费仅为11万,仅为出国留学费用的三分之一甚至四分之一。用更少的钱,拿一张与留学一致的学位证,还能省下异国他乡的生活费,这种“不出国的留学”,性价比直接拉满。
优势三:就业双重保障,考公考编无障碍
大家最关心的问题来了:这种硕士国内认不认?能不能考公?
答案是:当然可以!
只要是教育部备案的正规项目,学生毕业后获得的国外硕士学位证书,可以在中国教育部留学服务中心进行学历学位认证。认证之后,你就拥有了海归硕士身份,同时还具备了国内双证硕士的法律效力。
这意味着你可以享受:
-
体制内通道: 可以拿着认证后的学历正常报考公务员、事业单位,评职称、晋升完全不受影响。宁波诺丁汉大学的就业报告显示,不少毕业生进入了教育局、中国人民银行等国家机关及事业单位工作。
-
体制外优势: 拥有国际化视野、流利的英语沟通能力以及外方院校的校友网络,在进入外企、跨国公司时竞争力更强。数据显示,宁波诺丁汉大学90.56%的毕业生入职世界500强企业或知名机构。温州肯恩大学2024届硕士毕业生中,48.21%进入优质民营企业,42.86%进入事业单位或科研院所。
手握外方学位,既能走“考公”的独木桥,又能走“外企”的阳光道,选择权翻倍。
可能你会担心,这种项目是不是要求很高?是不是只要有钱就能读?
其实不然。正规的中外合办硕士项目非常看重学术背景,但也给了更多学生机会。
目前,像宁波诺丁汉大学、西交利物浦大学、上海纽约大学等独立法人机构,以及众多985/211高校下设的中外合作项目,2026年秋季入学的申请仍在进行中。
考研出分后的这段时间,恰好是申请中外合办硕士的“黄金申请期”。
当然,任何事物都有两面性。在决定换赛道之前,你还需要擦亮眼睛,避开“野鸡项目”。
-
查备案: 在决定申请前,务必登录“教育部中外合作办学监管工作信息平台”,查询该项目是否在案。这是学历能否认证的根本保障。
-
看外方排名: 外方院校的排名直接决定了学位的含金量。如果外方院校是QS世界前200的名校,这个项目的价值自然水涨船高。
-
问师资: 确认课程表中是否有足够比例的外方教授亲自授课,而不是“挂名”教学。
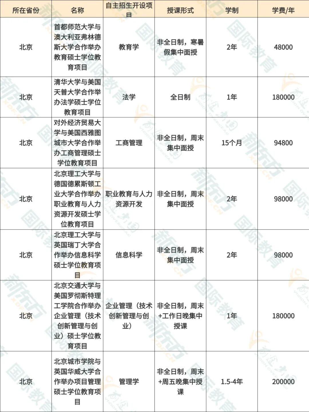
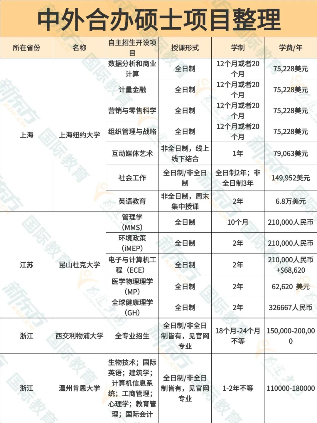
下方为大家整理了部分教育部备案的中外合办硕士项目,供大家参考:
考研失败,绝不意味着人生失败。它只是告诉你,那条路可能暂时不适合现在的你。千万不要因为沉没成本而选择盲目“三战”、“四战”,把自己拖入内耗的深渊。
中外合办硕士,不是所谓的“水硕”,而是给那些渴望突破、拥抱国际化、追求效率的年轻人,提供了一个换道超车的绝佳机会。
你离硕士梦,或许只差换一条赛道的勇气。