澳洲和新西兰两个地区的留学通常会一起比较选择和申请,两个国家也都拥有高质量的教育体系和友好的移民政策,更有温暖的阳光、清新的空气,以及充满活力的多元文化。
如果是你,会选择哪里留学呢?
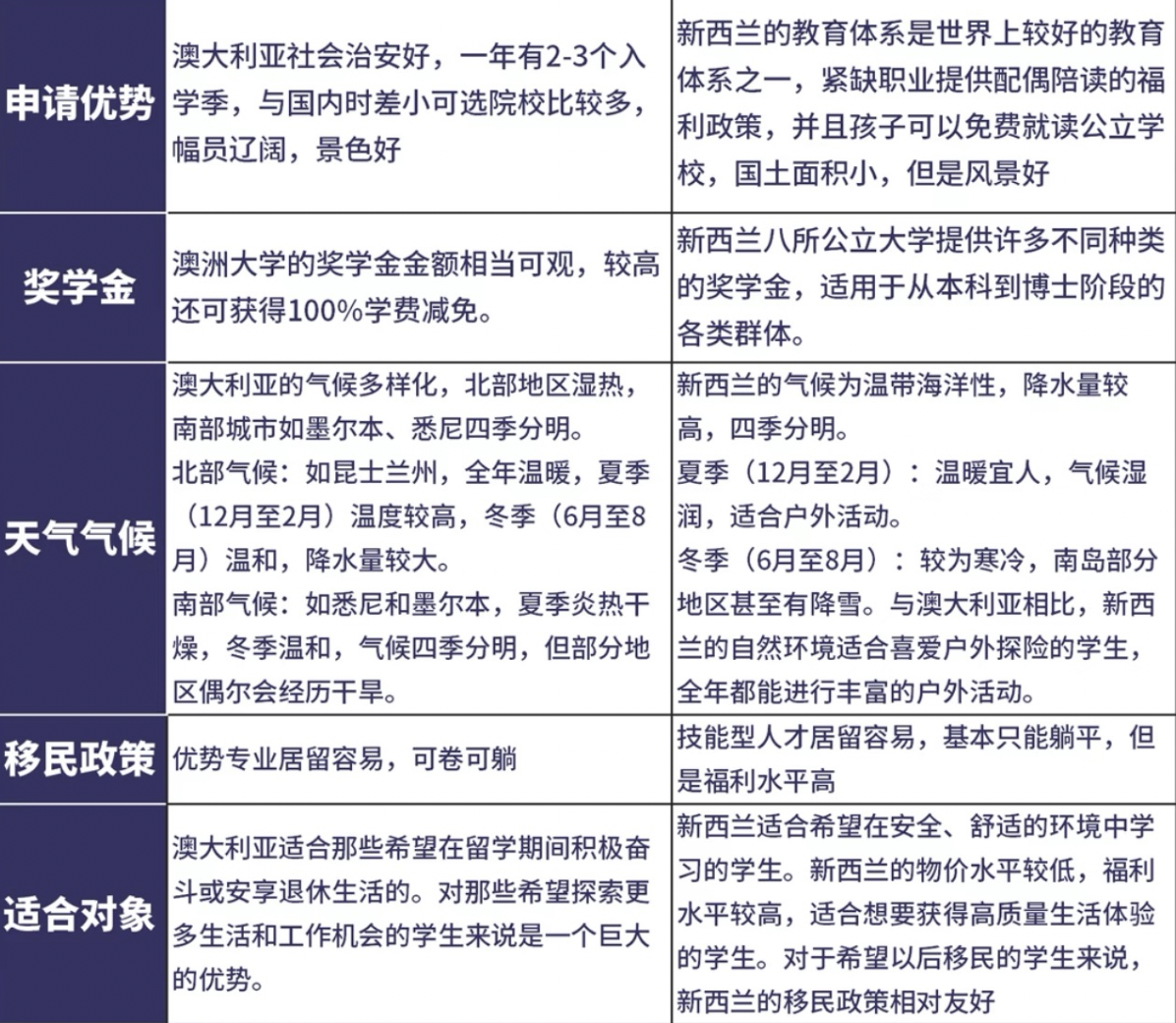
还在犹豫的宝子们,今天就给大家做一个澳大利亚VS新西兰留学申请对比,一定存下来❗
🎓澳大利亚留学
📌代表院校:悉大(25QS#18)、新南(25QS#19)、澳国立(25QS#30)、墨尔本(25QS#13)
📌学制:澳大利亚学制1-2年,1.5-2年居多,学制灵活
📌申请费用:本科生:每年学费在AUD 20,000-45,000之间;研究生:学费每年AUD 22,000-50,000;生活费用:平均每年约AUD 20,000-27,000
📌热门专业:教育、护理、工程、计算机
📌申请要求:雅思6-6.5,GPA要求60+,专升本/专升硕
📌教育体制:澳大利亚在16岁前实行义务教育;公立教育免费;
📌打工政策:要求持有学生签证且年满18周岁,必须进行全日制学习。每两周留学生的工作时间不能超过40小时。澳洲留学生的较低工资标准为21.38澳币/小时。
🎓新西兰留学
📌代表院校:奥克兰(QS65)、奥塔哥(QS214)、梅西(QS239)、惠灵顿维多利亚(QS244)、怀卡托(QS235)、坎特伯雷(QS261)
📌学制:新西兰本科3年,硕士1-2年,学制灵活,换专业简单
📌申请费用:本科生:学费每年约NZD 22,000-34,000;研究生:学费每年NZD 26,000-37,000;生活费用:每年约NZD 15,000-20,000
📌热门专业:教育、旅游、护理、计算机
📌申请要求:本科GPA要求75+,接受专升本、专升项
📌教育体制:在6-15岁实行义务教育,公立教育免费,教育环境宽松
📌打工政策:每周被允许兼/职工作较多20小时,且在所有法定假期(包括圣诞和新年)期间可全职工作。