小亚老师将法语留学、留法就业以及法语学习的关键要点精心梳理成文,为大家详细介绍法国留学,希望为大家的留学之路有所助益,以下内容涵盖全面,建议收藏细读。
院校信息概览立即咨询>>>
院校情况梳理
在 2026 年 QS 榜单中,法国有多所院校上榜,同时还有 18 所院校在就业力方面表现出色。这些院校分布在法国不同地区,各有其独特的学科优势与教学特色。有的院校在人文社科领域底蕴深厚,培养出众多在文化、艺术、历史等方面有所建树的学子;有的则在理工科方向成果斐然,科研实力强劲,为相关行业输送了大量专业人才。了解这些院校的具体情况,有助于大家结合自身兴趣与职业规划,筛选出适合自己的目标院校。
费用与薪资情况立即咨询>>>
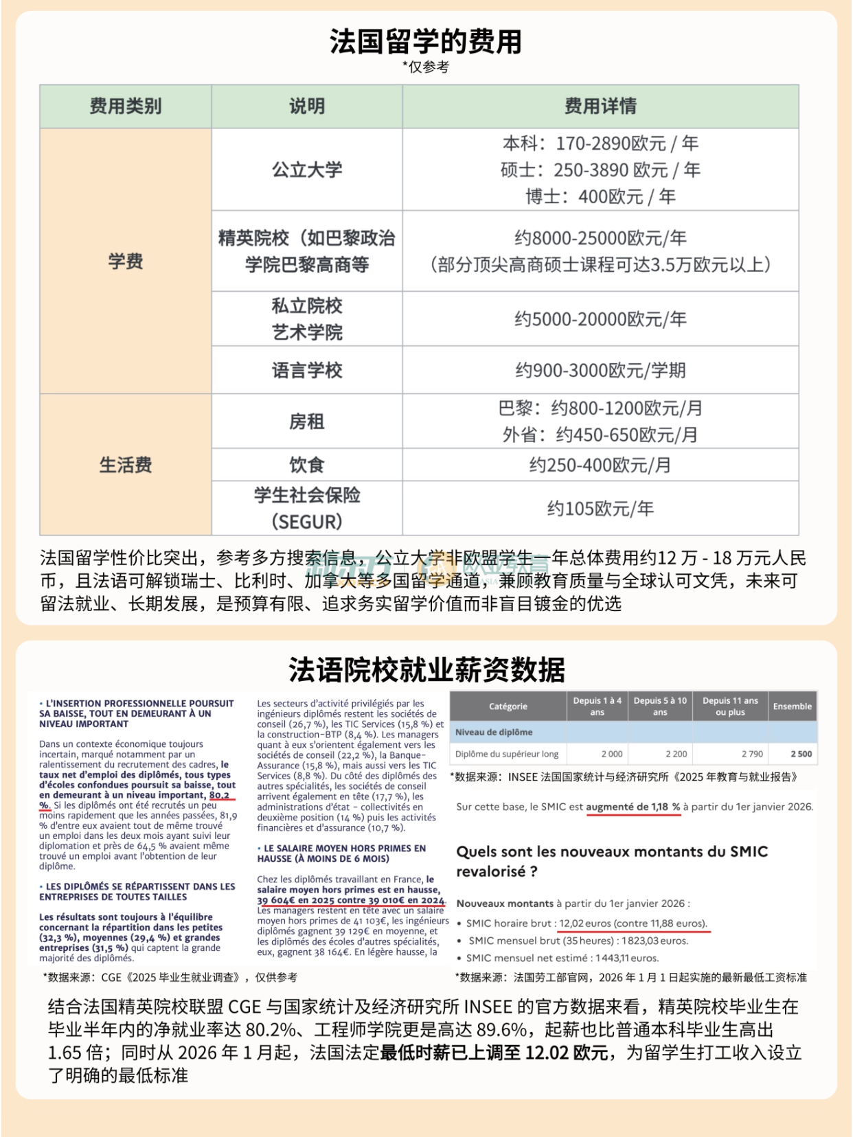
学费差异分析
法国院校主要分为公立院校和高商院校,这两类院校在学费上存在明显差异。公立院校通常由政府资助,学费相对较低,对于预算有限的同学来说,是一个较为经济实惠的选择。而高商院校则更注重商业实践与国际化教育,学费会相对高一些,但其所提供的教学资源、实践机会以及人脉网络等也更具优势。大家可以根据自身的经济状况和对教育质量的需求,来权衡选择公立院校还是高商院校。
毕业生薪资水平
不同院校和专业毕业生的起薪有所不同。一些热门专业,如金融、计算机科学等,由于市场需求大,毕业生往往能获得相对较高的起薪。而一些传统文科专业,起薪可能相对较为平稳。不过,薪资水平不仅取决于专业,还与个人的能力、实习经历以及就业城市等因素密切相关。在法国,巴黎作为经济中心,就业机会多,薪资水平相对较高,但生活成本也相应较高;而其他一些城市,虽然薪资可能略低,但生活压力相对较小,生活质量也有一定保障。
求职相关要点
求职时间线规划立即咨询>>>
在法国求职,需要了解清晰的时间线。实习是求职过程中的重要环节,很多企业会通过实习来选拔人才并留用。一般来说,学生在校期间就可以开始寻找实习机会,积累工作经验。毕业后,如果想要留在法国工作,需要办理 APS 签证,这是一种允许毕业生在法国停留一段时间寻找工作的签证。在求职过程中,要提前了解不同城市的就业市场情况,巴黎、里昂、马赛等城市都是就业机会较多的地方,但竞争也相对激烈。
中法投资机遇
目前,有 2800 家法企在华开展业务,同时也有不少中企在法国开展新项目。这为中法两国的学子提供了广阔的就业空间。对于学习法语且希望留法工作的同学来说,可以关注这些企业的招聘信息,利用自己的语言优势和专业能力,争取进入这些企业工作。同时,中法之间的投资合作也促进了文化交流与经济融合,为个人职业发展带来了更多可能性。
法语学习规划
法语等级水平解读立即咨询>>>
法语等级从 A1 到 C1,每个等级都对应着不同的语言能力水平。A1 属于初级水平,能够进行简单的日常交流,如自我介绍、询问基本信息等;A2 则可以在熟悉的环境中进行基本的交流,表达简单的需求和意见;B1 水平可以较为流利地讨论一些熟悉的话题,理解日常生活中的常见文本;B2 能够理解复杂文本的主旨,进行较为深入的交流和讨论;C1 则具备较高的语言运用能力,能够流畅、准确地表达自己的观点,理解各种专业领域的文本。了解这些等级水平,有助于大家明确自己的学习目标,制定合理的学习计划。
分阶段学习规划
从零基础到达到 B2 水平,需要合理规划学习时间。一般来说,如果每天能够保证一定的学习时间,系统学习法语,大约需要 1 - 2 年的时间。在学习初期,要注重基础知识的积累,如语音、词汇、语法等;随着学习的深入,要增加听力和口语的练习;后期则要注重阅读和写作的训练。可以制定详细的学习计划,将学习任务分解到每个月、每周甚至每天,确保学习的连贯性和系统性。
主流考试介绍
DELF(法语学习文凭)和 DALF(法语高级文凭)是法国教育部颁发的官方文凭,具有较高的认可度。DELF 分为 A1 - B2 四个等级,DALF 分为 C1 - C2 两个等级。通过这些考试可以证明自己的法语水平,对于留学、求职等都有很大帮助。TCF(法语知识测试)和 TEF(法语水平考试)则是常用的法语水平测试考试,很多法国院校和企业都认可这两个考试的成绩。这四个考试在考试内容、形式和难度上略有不同,大家可以根据自己的需求和目标选择合适的考试进行报考。
2026,开启法国留学之旅需要更详细的规划!如果你对法国留学感兴趣或想要了解更多相关信息,欢迎随时联系新东方欧亚教育的留学老师,我们将为你的留学之路提供专业指导。