近期,日本不少知名国立和私立高等学府相继公布了针对2027年度的学部入学选拔变更通知。此次调整波及范围广泛,涉及超过13所院校及20个以上热门学部,对语言能力证明、选拔形式、招生科目等核心环节进行了显著改动。立即咨询>>>
这些变化将直接影响到计划在2026至2027年度提交申请的留学生群体,标志着日本大学学部阶段的入学门槛与竞争格局正在发生重要转变。
PART.ONE
(学部入试要求更新)
整体变更趋势解读
门槛提升与选拔综合化
综观各校信息,本次调整趋势明确,整体入学竞争压力与考核难度显著上升。
留学生专属选拔渠道收窄:
一个关键且严峻的变化是,部分名校的特定学部直接取消了“外国人留学生入试”这一专属通道。这意味着留学生需与日本学生共同竞争,参与“综合型选拔(AO入试)”或“一般入试”,竞争环境与难度发生根本性变化。
选拔更重综合深度立即咨询>>>
大学选拔不再仅看笔试分数,评价体系趋于多元。校内考中的小论文形式正向“课题论文”演变,重点考察发现问题与逻辑分析的能力。同时,志望理由书、活动报告等申请材料的分量加重,对学生的长期规划与个人特质提出了更高要求。
这些变化共同指向一个信号:日本学府正通过提高门槛、收紧通道、深化考察来筛选更具竞争力与明确目标的国际化生源。对考生而言,早期规划与针对性准备变得空前重要。
PART.TWO
(学部入试要求更新)
重点院校具体变更要点解析
以下选取部分代表性院校的变更情况进行分析,以供参考:
招生中止或学科报考资格取消类
此类变更影响最为直接,相关专业的留学生特别选拔通道关闭,需及时调整志愿方向。
庆应义塾大学:其综合政策学部与环境情报学部自2027年度起,将停止招收通过“外国人留学生入试”途径申请的学生。意向报考者需转向考核标准更为综合的“综合型选拔(AO入试)”或与日本学生同台的“一般入试”。
九州大学:工学部下设的电气情报工学科、材料工学科等九个学科将取消留学生特别入试。目前仅余应用化学科等三个学科仍接收留学生申请。目标为此类工科专业的同学需考虑调整志愿至大阪大学、东北大学等同等水平的院校。
东京都立大学:都市环境学部中的地理环境学科与观光科学科将不再设置留学生特别选拔。
语言成绩要求变更类
这是本次最为普遍的调整类型,直接提升了报考的资格门槛。
早稻田大学:其政治经济学部(2028年入学)将此前对JLPT成绩无明确等级的要求,变更为必须提交N1合格证书或者有留学生试验的日语考试成绩。
千叶大学:工学部调整了英语能力评价方式,规定在提交达标的外部英语成绩后,可在学力检查的英语科目中获得相应加分。
考试时间与内容调整类
此类变更在形式与节奏上对学生提出了新要求。
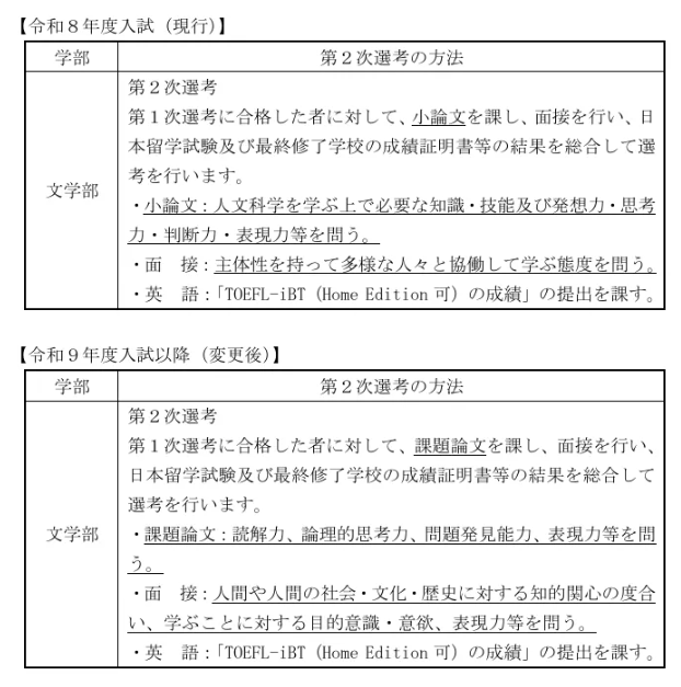
北海道大学:文学部的校内考内容,从原先的“小论文(考察人文科学基础知识)+面试”,变更为“课题论文(侧重阅读与问题发现能力)+面试(评估对社会、文化、历史的关注度)”。备考需加强深度阅读与社会议题思考。
群马大学:理工学部的选拔时间大幅提前,出愿期提前至当年9月上旬,面试安排在10月,这使得备考周期缩短了近四个月,所有材料需提前至2026年9月前准备完毕。
此外,京都大学在部分学部的留学生选拔中,计划在材料审查和口头试问前,增加一轮基于EJU和英语成绩的筛选;多摩美术大学的统合设计学科则通过增设“小论文+素描”的初次选拔环节,使流程更为严格。
PART.THREE立即咨询>>>
(学部入试要求更新)
2027年度入试
备考紧急应对策略
面对这些变化,计划申请的同学应立即采取行动:
1. 初步时间核查官方信息
务必定期访问目标大学官网的“入学者募集”板块,仔细确认2027年度最新的“募集要项”(招生简章)。重点关注出愿时间、必需提交的成绩证明、选考方式、招生人数这四项核心信息。建议使用表格工具制作“目标校变更清单”,以防遗漏关键变动。
2. 制定备选方案
鉴于部分专业取消留学生入试,需提前规划替代志愿:
同层次替换:例如,若目标为九州大学工学部已取消的学科,可考虑大阪大学、神户大学的相近专业。
同类型替换:若心仪学部停止招生(如庆应综合政策学部),可转向法政大学、明治大学等院校设置的同类型学部。
设置保底校:建议选择1-2所入试要求相对稳定的学校(如部分地方国公立大学)作为保底选择。
3. 注重综合能力提升与资格确认
在强化EJU、语言考试成绩的同时,需格外重视志望理由书、活动报告等申请文书的质量,提早积累能体现个人思考与特长的经历。
特别注意“外国人留学生入试”的申请资格变化。若在日本国内接受过6年以上学校教育(如初中、高中),可能失去该通道的申请资格,需转向一般入试,竞争环境截然不同。
PART.FOUR立即咨询>>>
(学部入试要求更新)
在变革中把握主动权
日本学部入试要求集中调整,无疑给广大留学生带来了新的挑战。然而,能够率先洞察变化、并迅速做出有效应对的申请者,也将在新一轮竞争中占据先发优势。
我们强烈建议同学们:建立定期查看官网更新的习惯;积极通过多种渠道联系目标学部的在读前辈;必要时,寻求专业留学指导机构的帮助,量身定制备考与申请方案。唯有充分准备,方能在变革的浪潮中稳健前行,成功叩开心仪大学之门。