近日有回国计划的英国留学生要注意啦!
在线咨询
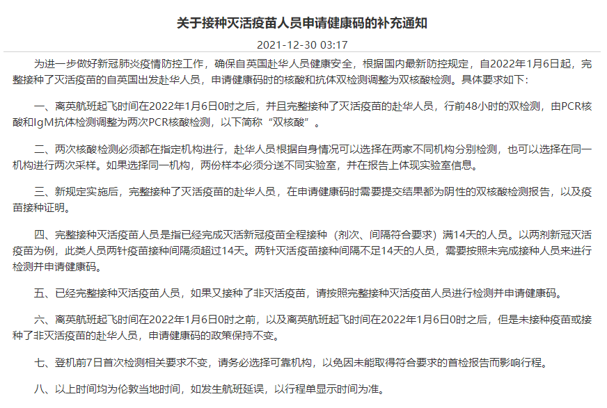
据中国驻英大使馆发文公告,从1月6日0时起,实施留学生回国“双核酸”新政:完整接种了灭活疫苗的自英国出发回国人员,申请健康码时,需提交两次行前48小时内的PCR核酸检测以及疫苗接种证明,而不是之前的PCR核酸+IgM抗体检测。
在线咨询
两次核酸检测必须都在指定机构进行。大家可以根据自身情况在两家不同机构分别检测,也可以在同一机构进行两次采样。如果选择同一机构,两份样本必须分送不同实验室,并在报告上体现实验室信息。
在线咨询

图源:中国驻英使馆官网
中国驻英国使馆将根据工作需要对指定机构名单进行动态调整,大家可以通过官网查看具体信息。
在线咨询
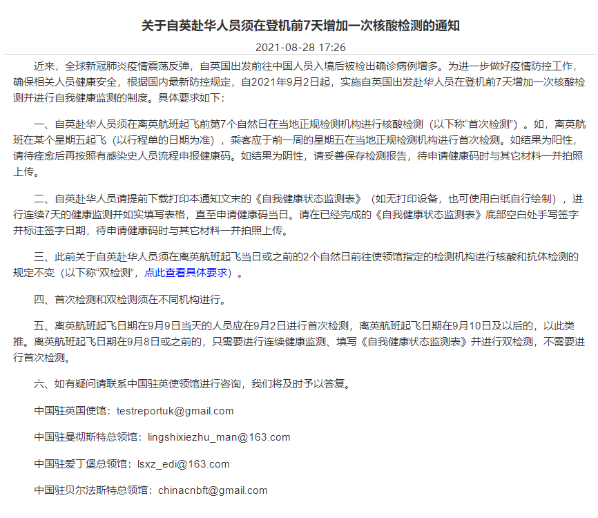
使馆此次的更新主要针对“接种灭活疫苗”人群,另需要注意的是,自英国出发赴华人员在登机前7天增加一次核酸检测的要求依然不变。

图源:中国驻英使馆官网
| 疫苗种类科普(大家一定要注意区分)
灭活疫苗:国药疫苗(北京/武汉/兰州)、科兴疫苗
非灭活疫苗(常见以下几种):
康希诺生物疫苗、牛津/阿斯利康疫苗(AstraZeneca)、辉瑞疫苗(Pfizer)、摩德纳疫苗(Moderna)、智飞龙科马
在线咨询
【未完成接种非灭活疫苗人员】、【接种非灭活疫苗人员】、【有感染史人员】以及【接密切接触人员】的回国要求不变。更多详情细节可在中国驻英大使馆官网查看。
以上就是目前从英国回国的新要求,近期有回国计划的同学一定要仔细阅读!祝大家回国顺利!还在国外的同学不要放松警惕,还是要做好防疫措施,当然也要做好自己的每日计划,不要荒废了时间~
如果大家对留学方面有疑惑,欢迎大家 在线咨询专业老师,或有任何相关疑问,请进入答疑中心留言,会有留学专家为您解答。如果您对自己是否适合出国留学还有疑虑,欢迎参与前途出国免费评估,以便给您进行准确定位。