微信扫一扫
分享至
微信扫码分享给好友和朋友圈
亚洲留学高考成绩要求
香港
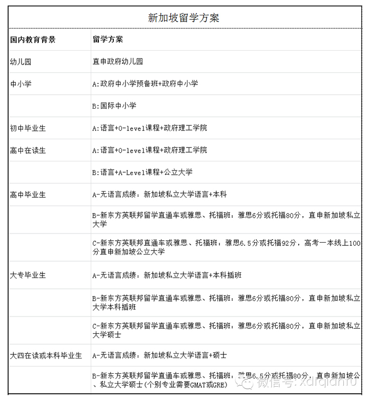
新加坡
马来西亚
韩国
日本
亚洲留学方案
想了解更多留学最新动态,您可以拨打;
山东新东方前途出国留学热线:0531-86959978
更多热点资讯欢迎关注:
新浪官方微博:@山东新东方前途出国 http://weibo.com/jnqtcg/profile
官方微信:山东新东方前途出国(微信帐号:qt86959978 )
上一篇: 美国留学:奖学金的3大评估要素
2015卫报最新英国前十名的大学 下一篇:
顾问将于15分钟内回电
小语种欧亚留学400-650-0116
验证码错误,请重新输入
秒后可重新发送