工程管理专业是一门商学和工程学的交叉学科,它还涉及到有关法学的基本知识。这个专业的主要目的在于将理工科背景的毕业生培养成企业的领导者。以杜克大学的为例,工程管理专业的核心课程包括:市场营销、金融学、知识产权和商业法、管理学等,类似于MBA的核心课程。此外,还包括一些技术类的选修课程供学生灵活选择,比如技术管理、创新管理、运筹管理、创业学、金融工程等,还有一些具体工程学分支的硕士课程。这样广泛的课程设计是为了使工程专家们能够用创新的解决方案来解决当今复杂的商业问题。
美国TOP100大学,约50所有工程管理专业。大多少学校此专业设置在工程学院,因此这个专业的主要课程还是偏向工程类,有些学校甚至必须要求学生必须获得工程学位,否则不予考虑录取,比如堪萨斯大学的工程管理专业。
因此建议转专业的申请者有工程类的专业背景,如果有相关工作经验就更好了。另外,由于该课程涉及到管理层面,所以申请者在有工程专业背景的情况下需要有良好的数学,物理或计算机背景,因为学校还是很欣赏具有逻辑推理能力的学生。少数学校的美国工程管理硕士专业设置在管理学院,比如普度大学。
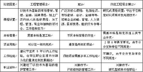
下面是工程管理硕士与MBA,普通工程类硕士博士的比较:

工程管理的研究方向如下:
1)项目管理:是一门应用科学,它反映了项目运作和项目管理的客观规律,是在实践的基础上总结研究出来的,同时又用来指导实践活动。项目管理的目的是通过对工程项目施工活动进行全过程、全方位的计划、组织、控制和协调,使工程项目在约定的时间和批准的预算内,按照要求的质量,实现最终的建筑产品。实际上也是与土木工程学科相关联的。工程项目管理的主要内容有进度控制、质量控制、成本控制、合同管理、安全管理和组织协调。
2)系统管理:学习管理企业内部计算机系统的软件,软件功能包括:软件发和升级,用户资料管理,版本控制,备分和恢复,日程安排,系统分析和设计,应用发展和实施等。
3)建筑管理工程:侧重对整个建筑过程进行管理。是针对建筑工业(包括建筑,建筑管理和建筑技术)的管理和技术方面的学习。
4)工业管理:即是指对工厂所有方面进行系统性的管理。如机械,融资,营销等的管理。
下面介绍几所有代表性的学校的课程设置特点:
Cornell University
现在研究的项目是由一些企业巨头赞助的,所以会有相应的课程提供。如其中一个项目Analysis of Routing and Scheduling Operations是百事可乐公司赞助的,课程的侧重点就要求学生设计一个基于序类分析的流程,并结合GIS技术,使利润最大化。
Texas A&M University
是专门针对建筑工程等方向的,课程是针对建筑项目的,就会外加如concurrent engineering,use and implementation of innovative construction materials等的课程。另外该学校的多数项目是与运输业有关的,所以就会设置有相应的公路运输等的课程。如State Highway Transportation Officials,National Cooperative Highway Research Program等赞助。值得注意的是该学校也有关于航空类的项目正在研究,有兴趣的申请者可以着重申请。
Pennsylvania State University
是在线课程,有Oil and Gas Engineering Management和Mineral Engineering Management两类,顾名思义,就是针对石油,天然气和采矿类的工程课程。
University of California-Santa Barbara
有个方向的program很有特色,是关于生命科学和卫生保健方向的工程管理专业,侧重领域是研究生物医学产品,诊断和生物工程/制药产品开发。
Duke University
有两个方向的工程管理专业。Science and Technology Concentration和Management of Technology Concentration。前者的课程就设有生物材料和生物医学等课程,后者会更多地侧重现实生活中的工程,如建筑,制药工程等。
North Carolina State University
侧重建筑类方向的工程管理。从课程的设置看来,侧重点是放在现场施工的管理。如:Materials Management in Construction,Engr. Princ. of Solid Waste Management,Theory of Concrete Mixtures,Asphalt and Bituminous Materials等等。
Washington University in St.Louis
侧重方向有三个,分别是:Comprehensive Engineering Management,Operations Management和Project Management。这里它将三者做了比较详细的阐述。Comprehensive Engineering Management主要是要培养工程,制造业,咨询和其他技术组织的高级工程师。了解的范围有商业的方方面面,如金融,商业策略,人力资源管理,市场和领导才能。而Operations Management指的是生产过程中,在供应链的包括采购,存货,设备,后勤和分配的所有步骤。Project Management就是通过对工程项目施工活动进行全过程、全方位的计划、组织、控制和协调,使工程项目在约定的时间和批准的预算内,按照要求的质量,实现最终的建筑产品。
在课程设置上其实每间学校都是大同小异,建议申请者不能只浏览学校的课程设置,而是应该多查找学校正在进行的研究项目和教授研究的内容。举个例子,如果申请者在从事道路运输方面的工作,那Cornell U, Texas A&M U, Columbia U, North Carolina State U, Michigan State U将会是他的首选。所以申请者应该将学校进行归类,这样才能选择出适合自己的学校。
新东方前途出国美国三部:方薇
Fax:020-83750345
Phone:020-83750663
Mobile:13416135019
E-mail:fangwei@xdf.cn