2018世界大学学术排名正式发布!
2018.08.20
浏览
来源:
长春新东方前途出国
摘要: 8月15日,上海软科正式发布了2018年世界大学学术排名(ShanghaiRanking’s Academic Ranking of World Universities,简称ARWU)出炉啦!

软科世界大学学术排名是世界范围内综合性的全球大学排名,2003年首次发布,今年发布的是第16版。而且今年,ARWU软科又双叒加大工作量,列出了1000所全球学术领先的研究型大学,前500名属于全球领先的500所研究型大学,排名在501-1000的学校被称为“世界500强潜力高校”。
所有曾经有教师或校友获得过诺贝尔奖或菲尔兹奖的大学;所有有高被引科学家的大学;过去10年中所有在《自然》(Nature)或《科学》(Science)杂志上作为通讯作者单位发表过论文的大学;以及各个国家被科学引文索引(SCIE)和社会科学引文索引(SSCI)收录论文数较多的大学。

世界大学学术排名每年实际排名的大学超过1500所,发布的是处于世界前500名的大学。2018年,世界大学学术排名同时公布了世界501-1000名的大学,并将它们称为ARWU世界500强潜力大学。
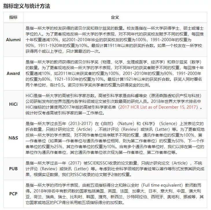
世界大学学术排名选择获诺贝尔奖和菲尔兹奖的校友折合数(简称Alumni)、获诺贝尔奖和菲尔兹奖的教师折合数(简称Award)、各学科领域被引用次数最高的科学家数(简称HiCi)、在《自然》(Nature)和《科学》(Science)上发表论文的折合数(简称N&S)、被科学引文索引(SCIE)和社会科学引文索引(SSCI)收录的论文数(简称PUB)、上述五项指标得分的师均值(简称PCP)等六个指标对世界大学的学术表现进行排名。


2018世界大学学术排名结果显示:哈佛大学连续第16年蝉联全球第一,斯坦福大学位列世界第二。剑桥大学保持全球第三。
在全球前20名中,美国和英国的大学占据19个席位。
欧洲大陆的大学中排名最高的是瑞士苏黎世联邦理工学院,排在全球第19名。亚太地区的大学中,日本的东京大学和京都大学表现最佳,分别位列22名和35名。

在排名前100的高校中,美国占有46个名额,比去年少了2个,一个是亚利桑那大学去年99,一个是加州大学圣克鲁兹去年98,今年他俩都降至101-150。
其余的学校名次没有太大波动,德州奥斯汀分校一下子从去年51上升到40名,属于增幅很大的。这一次,UCLA上升1个名次,UCB、UCSF排名没有变化,UCSB降了1个名次,UCI从64降到83。

世界500强完整榜单如下:





