2026年高考进入倒计时,孩子的模考成绩牵动着全家人的情绪。你或许在考虑一切可能性——包括留学、中外合办,但又担心:高考都还没考,现在想这些是不是太早了?是不是对孩子没信心?
其实,现在了解其他备选路径,恰恰是对孩子最负责任的表现。这不是“退路”,而是一扇你也许还没认真推开过的门。
2025年中国出国留学人员超过57万,这其中相当一部分是高考后出国的学生。
他们当中,有高考成绩优异、选择用高考分数直接申请海外名校的;有成绩在一本线徘徊、通过留学进入世界排名前200大学的;也有发挥失常、通过预科或国际大一实现“弯道超车”的。
高考之后的升读路径,远远不止一条。
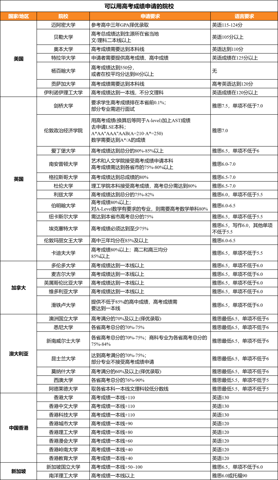
如今,越来越多的海外知名院校认可中国高考成绩,为学子提供便捷通道,大家可以用高考成绩申请海外院校,实现“双保险”,拥抱更广阔、更优质的全球教育资源。
下面就为大家介绍不同国家/地区可以用高考成绩申请的院校,快快收藏起来吧~
*以上信息仅供参考,具体申请要求及政策请务必以目标院校官网最新公布为准。
如今,就已经有不少新东方前途出国学子凭借两手准备,在高考出分后申请到了不少海外知名院校,包括曼彻斯特大学、伦敦政治经济学院、多伦多大学、麦吉尔大学、南洋理工大学、香港科技大学等多所院校。