暑期项目申请已陆陆续续开始,你是打算暑假“躺平”度假,还是想抓住这个黄金时间,为履历添上一笔亮眼的国际经历?对于很多追求学术深度与职业前景的同学来说,一段高质量的暑期项目不仅是“体验”,更是未来申请或求职中的“关键筹码”。
你是否也想找一个真正有含金量的暑期项目,却感觉无从下手?有求必应的小美本期会为大家介绍一些美国梦校的暑期项目,供勤奋的同学们选择!~
UCLA/UCB/UCSB/UCSD
暑期官方学分项目
加州大学系统(University of California)作为美国极具影响力的公立高等教育体系,由十所优质研究型大学组成,被誉为“公立高等教育的典范”。
其暑期学分项目近年来备受青睐,为学生提供了3周、6周、8周及10周等多种时长的专业课程选择,灵活适配不同暑期规划。
该项目并非浅尝辄止的游学体验,而是让学生以加州大学全日制学生身份注册入学,与本校学生及来自全球的国际学生,共同修读专业学分课程。项目结束后将获得加州大学官方正式成绩单及相应学分,为后续学业或申请提供有力支持。
可选课程资源丰富多元,系统内开放超过600门课程,涵盖艺术、工程、人文、自然科学、社会科学、商科等80余个学科领域,满足不同专业背景学生的学术需求。
在食宿方面,学生可选择全程入住UC学校官方的校内宿舍,房间一般都有免费WIFI,同时也为每名学生配有书桌椅、书柜等。宿舍楼内配有浴室、音乐练习室、自习室、机房、洗衣房等基础设施。
加州系大学拥有多个公共食堂,同时提供其他零售餐饮,提供舒适周全的环境和服务。
目前,除了之前介绍的
加州大学洛杉矶分校(UCLA)项目外,同学还可选择申请加州大学伯克利分校(UCB)、加州大学圣塔芭芭拉分校(UCSB)及加州大学圣地亚哥分校(UCSD)的暑校项目,各校均结合自身学术强项提供特色课程,为学生带来多元的学术体验。
📍2026 U.S. News全美公立大学排名第6名
加州大学圣地亚哥分校位于南加州圣地亚哥的拉荷亚社区,环境优美气候宜人,学校热门专业有生物学和工程学专业等,还曾被评为全美“最性感”的理科学习场所。
根据美国国家科学基金会数据,学校的年均科研资金高达19亿美元,位居全美第五,加州大学系统首位。
暑校提供300多门课程,涵盖超过80多个专业,3周项目课程多为外语类,选择较少,5周课程选择广泛,推荐选择。
📍GPA要求:3.0左右(不足3.0成绩单可评估)
📍语言要求(任选其一):托福 83 / 雅思7 / Duolingo 115
*只申请就读英语语言类ESL课程,则无语言成绩要求。
📍2026 U.S. News全美公立大学排名第14名
加州大学圣芭芭拉分校成立于1909年,学校位于美国加州的阳光海岸,坐落在西班牙风情小镇圣芭芭拉,是美国top研究型公立大学,公立常春藤盟校之一。
UCSB在电子工程、现代物理和地理信息系统等学科都在美国及世界名列前茅。师资力量非常雄厚,有7位教授荣获诺贝尔奖等殊荣,教授中有27位美国国家科学院院士,27位美国国家工程院院士等。
暑校提供300多门课程,涵盖超过80个专业,3周项目课程多为外语类,选择较少,6周项目课程选择广泛,建议选择。
📍语言要求(任选其一):托福 80 / 雅思 6.5 / Duolingo 115 / 四级 530 / 六级 500
*只申请就读英语语言类ESL课程,则无语言成绩要求。
加州大学四所院校申请正在进行中,滚动录取,额满即止。强烈建议尽早申请,以确保心仪课程仍有席位
注意:具体项目费用根据课程时长及修读学分不同有差异,目前费用参考为25年标准,详细项目手册或者更多详细情况可咨询小编~
约翰霍普金斯大学工程学院(JHU)
人工智能暑研项目
约翰霍普金斯大学成立于1876年,是美国首所研究型大学,其“知识服务于世界”的理念深刻影响了美国高等教育。
在2026年U.S. News排名中,JHU稳居全美第7、全球第12。尤其在公共卫生、工程、人工智能交叉领域享有全球声誉。
本项目与JHU惠廷工程学院官方合作项目,将于26年7月20日-26年8月1日,开启为期2周。项目旨在针对对AI感兴趣的学生。
项目将带你深入探索AI理论与前沿应用,探索人工智能的最新发展成果。 通过互动式讲座、实践性活动以及实验室参观,全面提高学生的AI素养和未来竞争力,同时在学生之余,也安排了丰富的参观游览活动,丰富了学习体验。
项目结束后,学生将获得官方颁发的结业证书;完成AI研究课题计划书;若选择学分路径就读,可从约翰霍普金斯大学获得2个研究生学历认证课程学分。
📍语言要求:非学分制路径雅思6.0/学分制路径雅思6.5,如未有合格语言成绩可参加语言内测
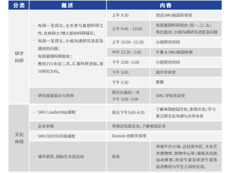
南卫理公会大学(Southern Methodist University,简称SMU)是一所位于美国德州达拉斯的综合研究型大学,被誉为“全美最美校园之一”,全美百强院校之一。
本次项目涉及工程学院计算机科学系、文理学院经济系及游戏设计学(Guildhall),共开设4大主题方向,将于26年7月4日-7月26日开启,为期3周。
该项目围绕人工智能、机器学习、计算机视觉、经济金融量化分析及电子游戏开发等前沿方向,提供由SMU教授主导的课题研究,融合实验室实践、企业参访与文化体验,旨在全面提高学生的研究能力与国际视野。
项目结束后不仅可获得科研产出与官方结业证书(表现优异者可获得教授推荐信),更有机会直接获得SMU硕士录取资格及专项奖学金,4大主题如下:
📍AI、自然语言处理、机器学习专题。
📍AI+传感器,计算机视觉,机器人控制专题。
📍游戏设计专题。
📍经济、金融、统计、商科专题。
📍GPA:在校绩点3.0及以上(如不够可发成绩单评估)
📍语言:托福70/雅思6.0/ PET45/多邻国95/大学英语四级490分/大学英语六级430分;无语言成绩,可提供语言内测
南加州大学马歇尔商学院
人工智能与商业创新暑期项目
南加州大学马歇尔商学院建立于1920年,是国际高等商学院协会(AACSB)在南加州认可的最早期的商学院,现已成为美国西海岸优质的商学院之一。
很多学科在世界上名列前茅,目前人工智能、大数据模型与企业管理、市场营销的研究处于领先地位。
为帮助全球本科生深入了解AI在商业领域的应用,南加州大学马歇尔商学院特别推出了“人工智能与商业创新夏季项目”。
项目为期10天,课程内容结合了理论学习、实践操作和案例分析,帮助学生全面掌握AI技术的基础知识,并探索并剖析AI在全球范围最新的商业决策、市场预测、供应链优化和产品开发等领域的实际应用。
项目结束后,会获得官方结业证书+成绩单,南加大马歇尔商学院专业硕士(Specialized Masters)早申资格
📍申请截止日期:4月30日(无美国签证),5月31日(有美国签证)
如果您对留学申请、专业选择、语言学习或者留学生求职就业方面还有更多疑问,
欢迎随时咨询我们,获得详细解答哦~