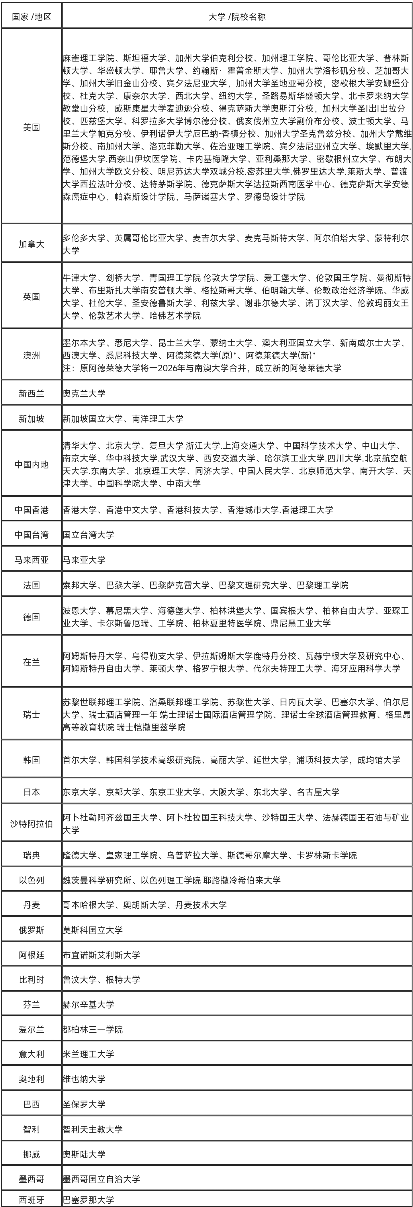
近日,中国香港正式公布了“高端人才通行证计划”(高才通)的最新合资格大学名单,并将于2026年1月1日正式生效。
名单院校由199所扩增至200所。其中,删除了巴黎综合理工学院(法国)、弗莱堡大学(德国)等4所欧洲高校,并新加入了阿德莱德大学(澳大利亚)、米兰理工大学(意大利)等5所院校。在此次变动中,中国内地及中国香港的上榜高校无变化。
A类:
申请前一年,全年收入达到港币250万元或以上的人士;
B类:
持有合资格大学颁授的学士学位,并在申请前五年内累积至少三年工作经验的人士;
C类:
在申请前五年内获得合资格大学颁授的学士学位,但工作经验少于三年的人士。
虽然高才通计划对毕业院校设有专门的“合资格名单”。但如果你的本科学校没在名单里,并不意味着与香港身份无缘了!高才通并非获得香港身份的仅有途径。除了它,还可以通过优才、专才或香港求学等方式实现目标、拿到签证!
今天,小编重点为大家介绍的就是——通过求学获取IANG签证。相比高才通的硬性门槛要求,香港硕士申请的机制更加灵活与包容。虽然名校背景是申请的加分项,但并非决定性因素。对于双非同学来说,只要你的绩点、语言、实习等软背景足够优异,依然有机会冲进港三,实现逆袭!
毕业后,学生无须获得雇主聘用即可直接拿到2年的IANG签证。这为渴望留港发展的毕业生们提供了宝贵的求职缓冲期,让大家有充足的时间去寻找理想的工作。后续只需按规定续签,在港逗留满7年,即可申请成为香港永久居民,拿永居身份指日可待!
【隐藏利好】大湾区港校分校毕业生同样可以获得IANG签证! 包括香港中文大学(深圳)、香港科技大学(广州)、香港城市大学(东莞)以及北京师范大学-香港浸会大学联合国际学院。
香港授课型硕士学制通常为一年。相比国内的研究生,能更早一年踏入职场,抢占先机,积累更多经验。
留学费用相对亲民,一年总花费约35万人民币左右,仅为欧美留学费用的一半。
港五——香港大学、香港中文大学、香港科技大学、香港理工大学及香港城市大学均位列世界百强行列。其开设的商科、法律、传媒、医学及计算机等热门专业在亚洲更是首屈一指。
香港拥有独特的“两文三语”环境(中文、英文;普通话、粤语、英语),内地学生既能快速适应,又能提升跨文化交流能力。
香港离内地近且交通极为便利。从香港搭乘地铁即可往返深圳。内地主要城市飞往香港的航班也十分密集,方便父母随时探望的同时也能让家人更加放心。