从国家发改委正式挂牌成立低空经济发展司、专责统筹产业战略规划,到“十五五”规划将其定为战略性新兴产业;低空经济已不是单纯的产业热点,而是国家顶层设计强力推动、以新质生产力为核心的下一代生产力革命。
深圳低空客运航线开通、合肥实现全球初个载人飞行器商业化运营,全行业企业注册量暴增!对于留学生而言,这场关乎空域资源重构、产业技术革新的时代浪潮,藏着怎样的高薪机遇与职业可能?
今天,就业中心就和大家一同揭秘低空经济产业职业图谱!
低空经济是以各种低空飞行活动为核心,涵盖低空飞行、基础设施、飞行器制造、运营服务等全产业链的新型经济形态。
它不仅包括无人机、eVTOL等装备制造,还延伸到物流配送、城市交通、农业植保、应急救援等多元应用场景,被视为继新能源汽车后又一万亿级增长引擎,更是承载未来空间、制造、交通、能源等领域创新应用的超级大赛场。
🌟国家战略硬支撑:作为党中央做出的战略部署,低空经济发展司的成立实现了产业发展的统筹协调,从顶层设计解决空域管理、要素保障等关键问题。
🌟市场需求爆发式增长:2025年我国低空经济将进入基建与产业融合发展新阶段,市场规模持续抬高,预计到2026年,这一规模将有望突破万亿元,特别是在eVTOL领域。
图片来源:锐仕方达
《低空经济:产业发展及薪酬趋势研究报告》
🌟技术成熟筑牢基础:5G-A、AI算法、北斗导航等技术突破,解决了低空飞行的通信、避障、定位难题,低空智能网联系统建设加速推进,让商业化运营从可行走向普及。
政策与市场的双重驱动下,低空经济招聘需求持续爆发,数据显示,2022年以来,低空经济产业招聘量累计突破75万人次,2024年招聘量累计突破26万。从技术研发到运营服务,从核心零部件到场景应用,几乎所有环节都急需专业型人才。
图片来源:锐仕方达
《低空经济:产业发展及薪酬趋势研究报告》
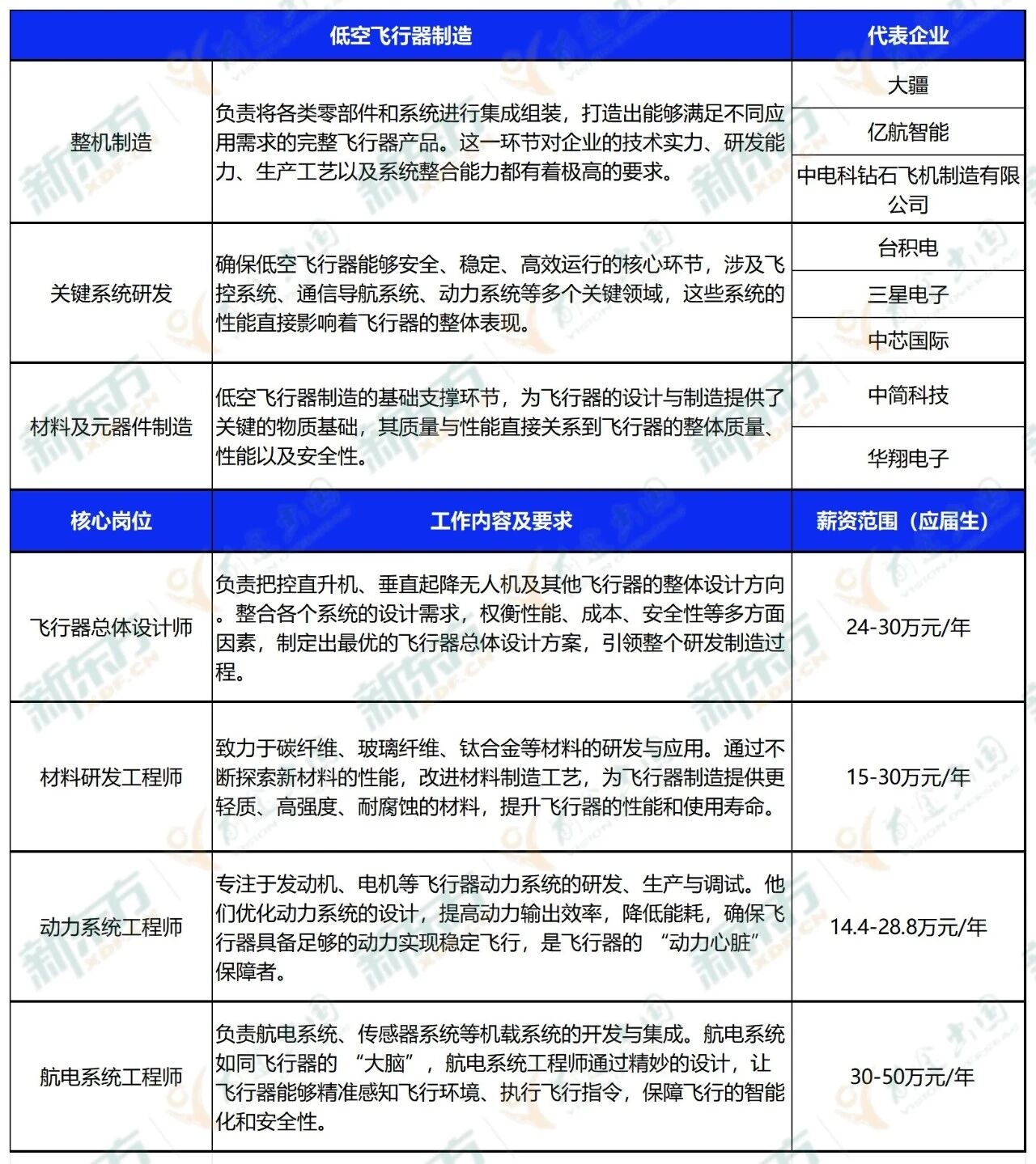
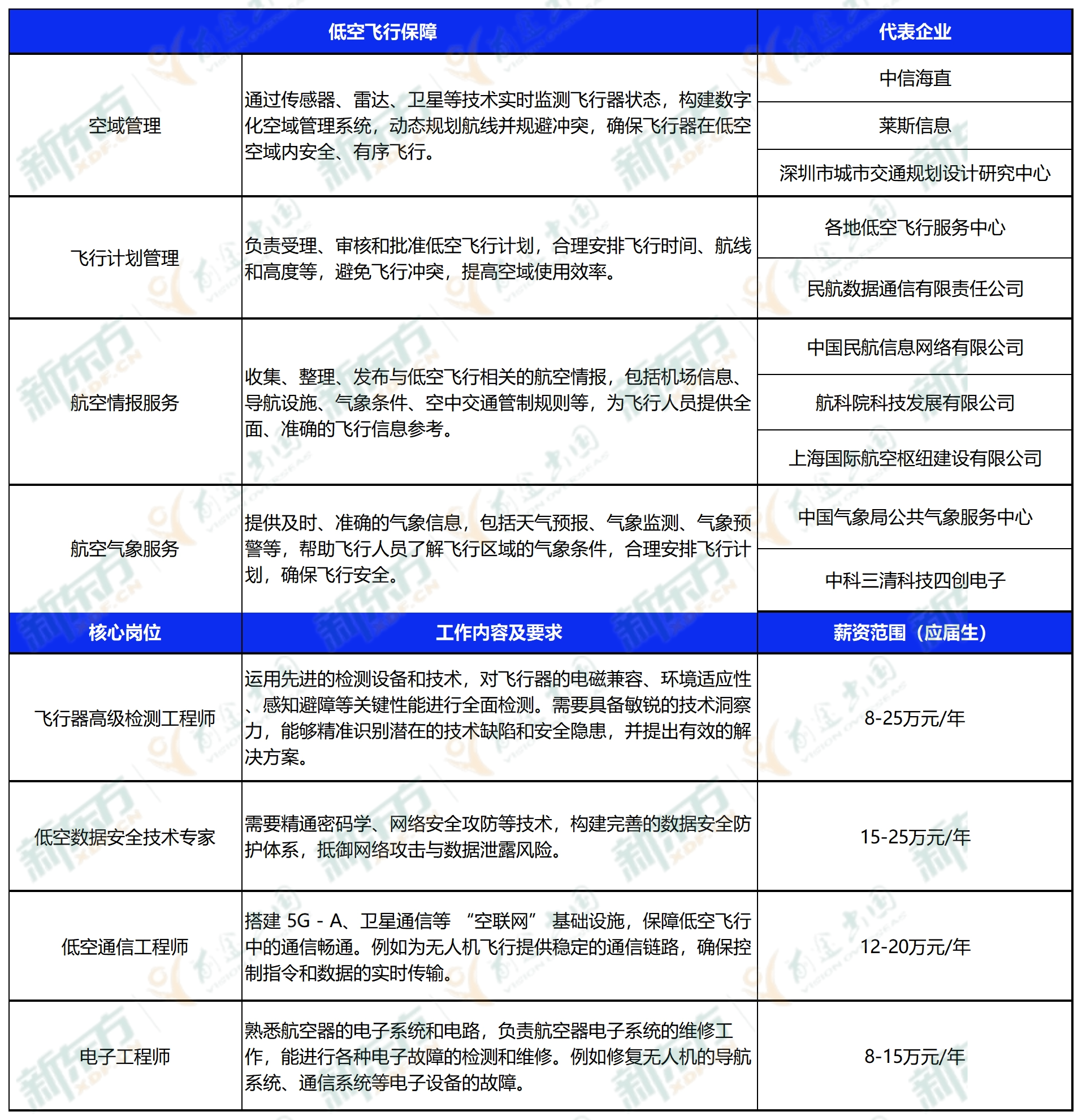
从基础搭建到终端应用,低空经济产业链贯穿四大核心环节:低空基础设施、低空飞行器制造、低空运营服务与低空飞行保障。
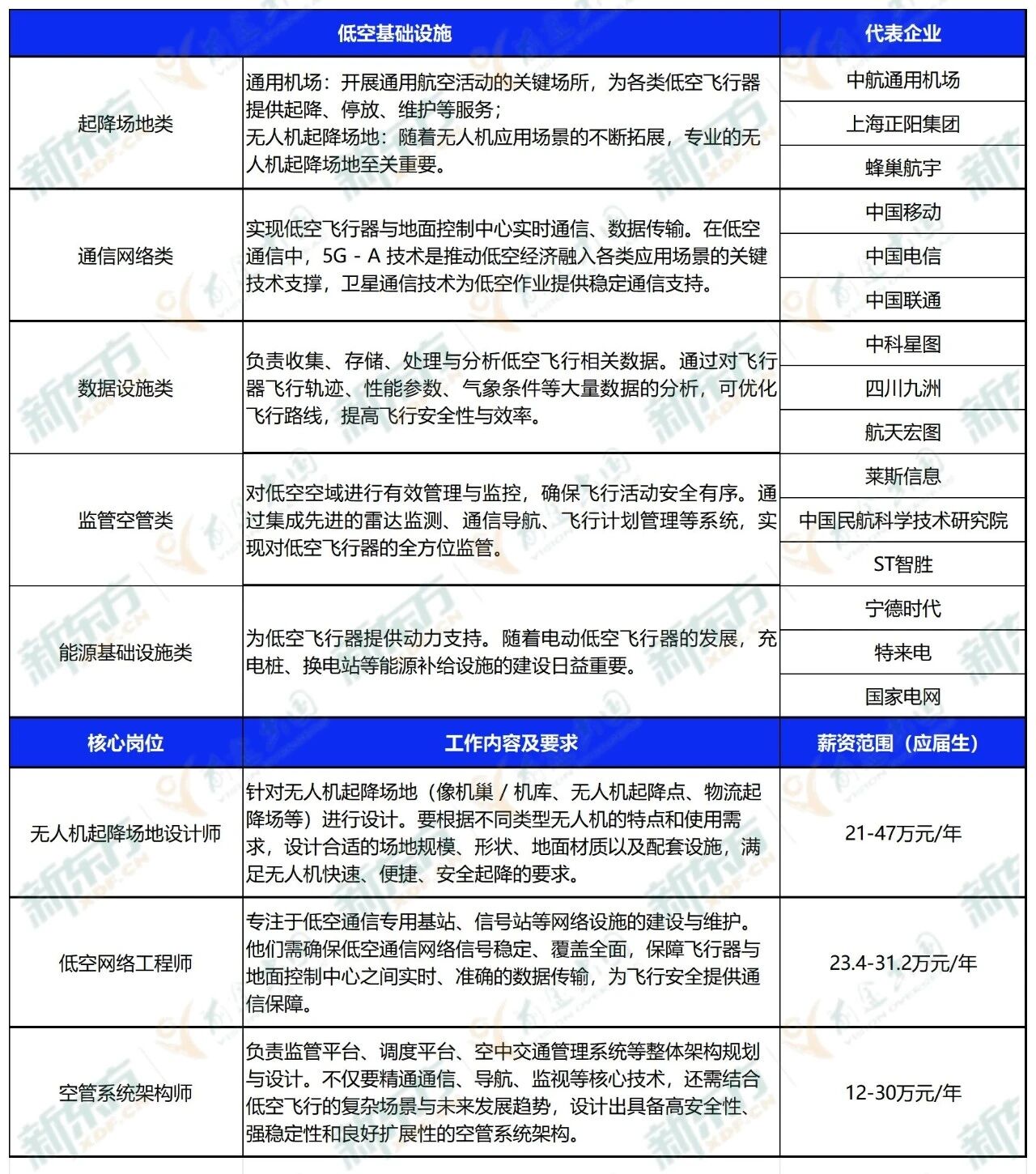
低空基础设施是低空经济产业的“地基”,直接决定产业生态的稳定度与发展上限,涵盖传统物理基建与低空新型基建两大类别,为低空飞行筑牢安全、顺畅、高效的核心支撑。对应土木、通信、交通工程等专业。
低空飞行器制造作为低空经济的基础性产业,在整个产业链中占据核心地位,是推动产业发展的关键驱动力。其涵盖从材料及元器件制造、零部件和关键系统研发制造,到整机研发制造的全流程环节,共同决定了低空飞行器的性能、质量及应用范围。适合电子、机械、自动化等专业。
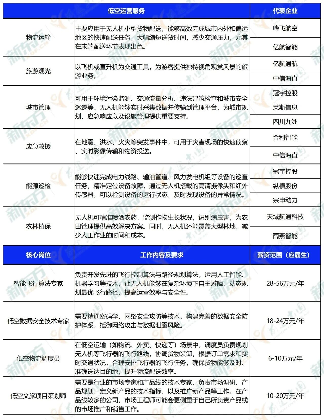
低空运营服务是连接飞行器制造与市场应用的桥梁,聚焦低空飞行的商业化落地与场景拓展。它涵盖物流配送、文旅体验、行业应用等多元领域,直接决定产业的市场规模与盈利能力,匹配物流管理、传媒、农业工程等专业。
低空飞行保障是确保低空经济合规、安全运行的关键环节,涵盖交通管制、适航认证、数据监测等内容。随着低空飞行活动增多,保障体系的完善程度直接影响产业发展速度。适配航空管理、数据分析、法律等专业。
低空经济各岗位薪资梯度鲜明,IT类岗位以2.7W平均月薪登顶,研发类岗位紧随其后(月薪2.2W),传媒类岗位位列第三(月薪2W),既展现产业多元化发展态势,更凸显技术岗位的核心地位。
图片来源:锐仕方达
《低空经济:产业发展及薪酬趋势研究报告》
从核心的四大核心板块来看,各领域薪资天花板均集中于技术岗——作为依赖创新驱动的新兴产业,核心技术人才的稀缺性决定了高薪吸引力,尤其是数字前端开发、芯片架构设计等岗位。
图片来源:锐仕方达
《低空经济:产业发展及薪酬趋势研究报告》
从学历维度看,应届硕士起薪领跑,平均达2.2W/月,应届本科以1.8W/月紧随其后;从城市分布看,武汉硕士应届生起薪尤为突出,高达3.8W/月,上海、北京、苏州、东莞等产业重点城市紧随其后,硕士应届生起薪均突破3W/月。
图片来源:锐仕方达
《低空经济:产业发展及薪酬趋势研究报告》
整体来看,低空经济岗位薪资呈现鲜明的“学历+技术”双导向特征,既与学历层次、技术门槛深度绑定,也受城市产业发展能级的显著影响。
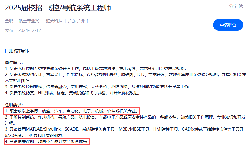
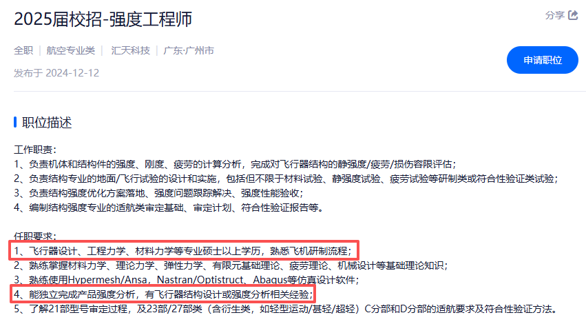
这一导向也体现在头部企业的岗位要求中:学历上以硕士及以上为主流;能力与经历上,掌握岗位相关工具、有项目实践、参赛或相关实习经历者,会被视为重要加分项。
这意味着对于想要冲击优质企业热门岗位的留学生们,在院校填报以及在校期间的项目与实习经验积累至关重要。
想要积累对口经验、打破求职僵局,欢迎加入新东方前途新能源相关项目,靠实打实的经验敲开高薪岗位的大门,为申请求职加足筹码!