每年高考结束,不少同学陷入两难:国内院校竞争激烈,分数徘徊在一本线附近,难以解锁理想校园;英美澳加等国留学费用高昂,年均40万+的支出,让普通家庭望而却步。其实,还有一个被很多人忽略的选择——德国本科,既能避开内卷,又能以亲民成本,收获受全球认可的教育资源。
一、德国本科,为何值得优先考虑?立即咨询>>>
德国公立大学大多免收学费,仅需每学期缴纳150-300欧元的注册费,年花费主要集中在生活费,约10-12万人民币,远低于英美留学成本,性价比突出。其教育以严谨务实著称,机械、工程、商科等专业实力雄厚,文凭在全球范围内认可度高,毕业后无论是回国就业还是留在欧洲发展,都具备较强竞争力。
更贴心的是,德国本科提供灵活的语言选择,既有德语授课项目,也有数量逐年增加的英语授课项目,德语零基础也能凭借英语成绩申请,为不同基础的同学提供了适配路径。毕业后还可获得18个月工签,搭配欧盟蓝卡,为留欧定居提供了便利。
二、申请核心:3大路径+必备条件立即咨询>>>
中国学生申请德国本科,主要有三条路径,可根据自身成绩灵活选择,无需盲目跟风。
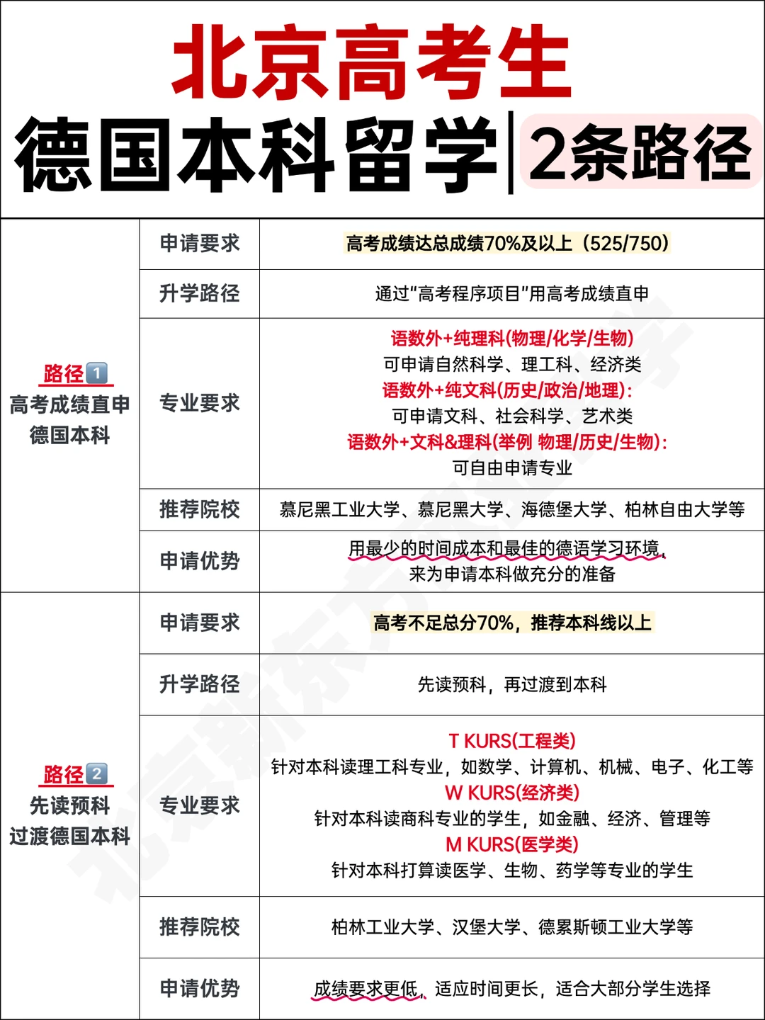
路径一:高考成绩直申。2019年后参加全国统一高考,成绩达到总分70%以上(如750分制需525分以上),且高考科目包含两门语言和一门数学/自然科学,即可直接申请德国综合性大学本科,不同专业对高考科目有具体要求,理工科需侧重数学、物理等成绩。
路径二:预科+本科。若高考成绩未达70%,可通过预科衔接本科。需满足以下条件之一:211院校读满1学期、非211院校读满3学期,或三年制全日制大专毕业,通过预科结业考试后,即可升入相关专业学习。
路径三:国际课程申请。若就读A-Level、IB等国际课程,可提供相应成绩换算证明,具体要求可查询目标院校官网或DAAD官网。
此外,APS审核是申请的必经环节,这是德国驻华使馆对中国学历的真实性审核,需提前准备材料并参加面试,没有APS证书无法申请任何德国大学。语言方面,德语授课需达到德福4×4或DSH-2水平,英语授课通常要求雅思6.0-6.5或托福80-90分。
三、申请避坑:关键细节要记牢立即咨询>>>
德国本科申请流程严谨,需注意两个核心细节,避免走弯路。一是专业匹配度,德国高校十分看重申请者的高中课程与目标专业的适配性,文科背景不宜申请理工科专业,否则大概率会被拒绝。二是截止日期,冬季学期(10月开学)申请截止多在5-7月,夏季学期(4月开学)多在1月,通过uni-assist平台申请需提前4-6周提交材料,预留审核时间。
申请材料需提前准备齐全,主要包括APS审核证书、护照复印件、语言证书、高中毕业证及高考成绩单(均需翻译公证)、个人简历、动机信,如有实习或获奖经历,可一并提交作为加分项。
四、申请助力:选择靠谱机构,少走信息差立即咨询>>>
德国本科申请流程繁琐,信息更新快,选择一家专业机构协助,能有效提升申请效率。北京新东方在欧洲留学申请领域经验丰富,优势突出,可为申请者提供全方位支持。
专业分工清晰,从前期规划、语言备考,到中期材料准备、院校申请,再到后期签证办理,每个阶段都有专属老师全程跟进,避免申请者独自摸索。拥有上万份欧洲院校录取案例,可根据申请者的成绩、背景,精准定位适配院校,让申请更有方向。
与众多德国高校建立官方合作关系,能快速获取最新的院校政策和申请信息,减少信息差带来的困扰。同时,北京多个校区支持线下面谈,申请者可带着疑问当面咨询,获得定制化申请方案,让整个申请过程更安心。
人生不是只有高考这一条出路,德国本科以低成本、高价值,为同学们提供了另一条成长赛道。提前规划、精准准备,就能顺利解锁德国留学之路,开启不一样的学术旅程。