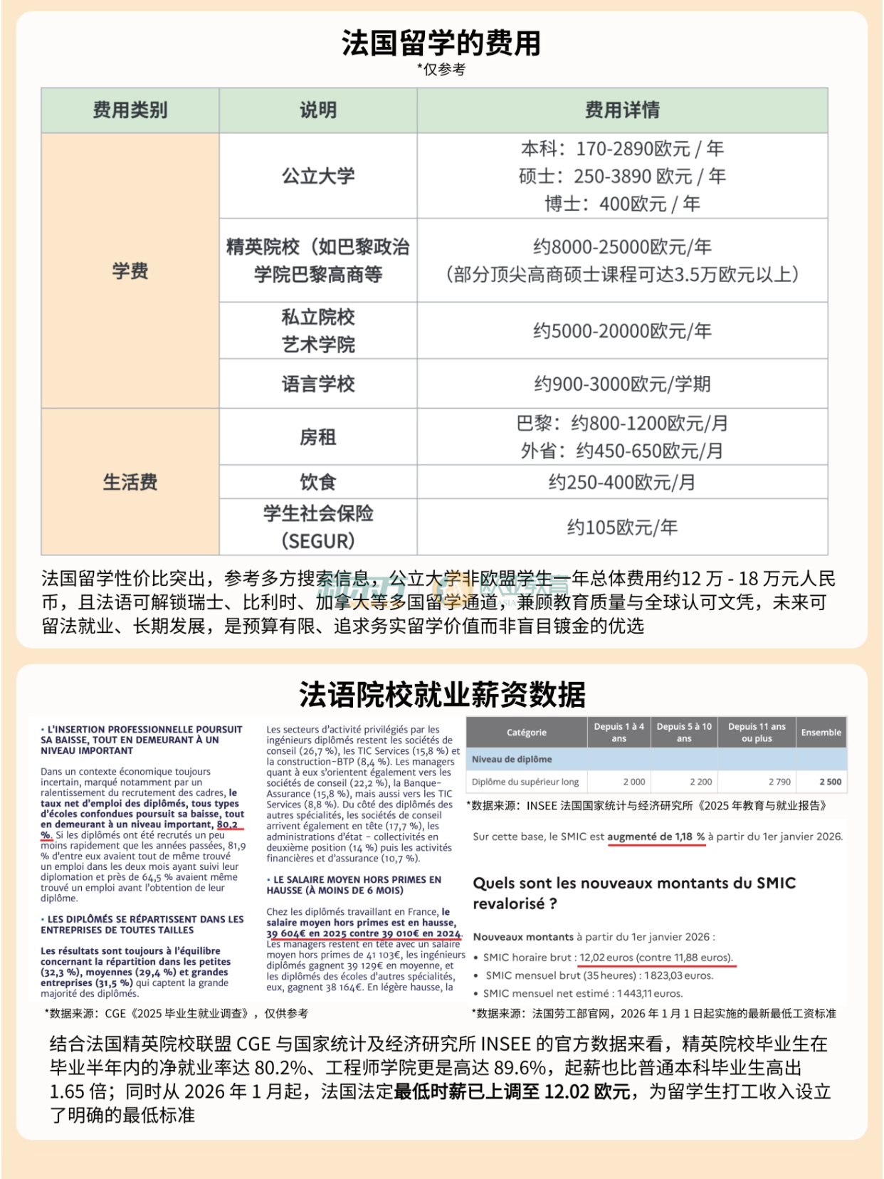
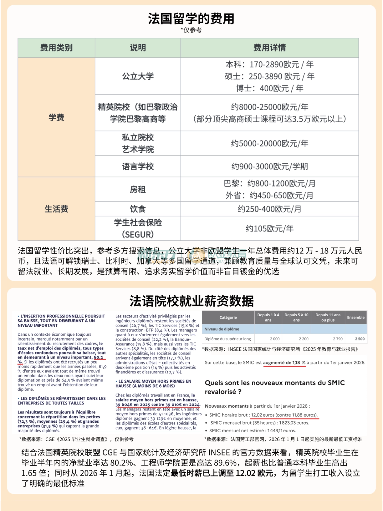
2026 法国留学保姆级攻略,码住!-新东方前途出国

好录取,有前途 English Website
留学国家: 美国 英国 加拿大 澳大利亚 新西兰 日本 中国香港 新加坡 韩国 德国 马来西亚 法国 荷兰 爱尔兰 意大利 西班牙
您的位置: 首页>法国>2026 法国留学保姆级攻略,码住!
在线咨询
免费评估
留学评估助力院校申请
获取验证码
立即评估
定制方案
费用计算
留学费用计算器
电话咨询
预约回电

顾问将于15分钟内回电

获取验证码
立即预约
咨询热线

小语种欧亚留学
400-650-0116

输入验证码
我们已向发送验证码短信
查看短信并输入验证码

验证码错误,请重新输入

秒后可重新发送