香港浸会大学(HKBU)内地高考生报名通道已经开启!立即咨询>>>
为了帮助各位考生和家长精准规划,欧亚留学特别梳理了招生对象、关键时间节点、优势专业、往年录取分数、毕业生去向等核心信息,一起看下去吧!
图源:香港浸会大学官网
1.究竟谁有资格报读?立即咨询>>>
今年浸大的招生政策迎来重大突破,直接打破了香港公立院校只接受“当年高考成绩”的惯例。此次招生对象不仅面向应届高考生(含复读生),往届生现在也能通过“Non-JUPAS非联招计划”申请入学!
图源:香港浸会大学官网
最低申请门槛如下:
✔ 高考总分:须达到所属省市区重点高校分数线(一本线/特殊类型招生控制分数线)或以上;
✔ 英语单科:分数须达110分(满分为150分)
2.为什么要选择浸大?立即咨询>>>
香港浸会大学(HKBU)成立于1956年,作为一所获香港特区政府全面资助的公立学府,始终以成为一所的研究型博雅大学为愿景。
近两年排名表现相当亮眼:
>>2026年QS亚洲大学排名第53位,较25年上升18位;
>>2025年度泰晤士高等教育亚洲大学排名第50位;
>>2026年度泰晤士高等教育跨学科科学全球排名第52位,较25年上升3位;
>>2025年度泰晤士高等教育世界大学影响力排名, 联合国可持续发展目标4“优质教育”指标,全球第2位。
图源:香港浸会大学官网
💡学术研究
浸大在多个领域开创先河,拥有全港电影学院、视觉艺术院、中医药学专业、传理专业。此外,学校聚焦创意媒体、人文与文化、健康与药物研发、数据分析与人工智能等重点领域研究,与现阶段社会发展的红利行业紧密接轨。
🏫国际合作
浸大拥有375个合作伙伴,遍布全球50多个国家/地区。与欧美知名学府合办双学位或联合学位专业的同时还为学生提供丰富的本地及环球实习机会,助力毕业生走向世界舞台。
浸大内地高考通道现已开启! 网申繁琐?面试没底?让欧亚留学为你精准规划,每一步都走在稳拿Offer的路上!
3.哪些节点绝不能忘?
图源:香港浸会大学官网
1月2日
开放入学申请
6月上旬
参加内地高考
6月11日
报名截止!
6月下旬
公布面试名单并举行入学面试(设面试的专业)/不设面试专业公布录取名单
7月上旬
设面试的专业公布录取名单,确认录取资格
⚠️根据教育部规定,香港高校须在7月7日前结束内地自主招生录取工作;一旦申请人接受录取,内地高校将不再保留其录取资格。
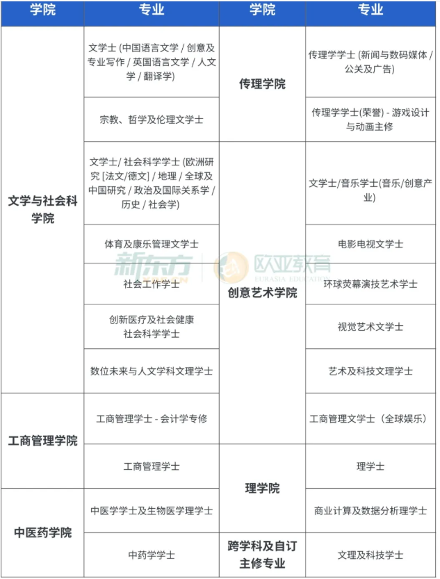
4.可选专业有哪些?
⚠️面试要求
▶ 需面试:文学与社会科学院*、传理学院* 、中医药学院、创意艺术学院、跨学科专业
(标*学院仅部分专业需面试,具体视情况而定)
▶ 无需面试: 工商管理学院、理学院
浸大内地高考通道现已开启! 网申繁琐?面试没底?让欧亚留学为你精准规划,每一步都走在稳拿Offer的路上!
5.录取数据是多少?立即咨询>>>
热门学院
图源:香港浸会大学官网
理学院是申请占比高的学院,高达 36.85%;其次是工商管理学院,占比 27.54%;传理学院与文学及社会科学院紧随其后,分别占比 13.56% 和 13.18%。
抢手专业
图源:香港浸会大学官网
最热门的五个专业依次为:理学士、工商管理学士、商业计算及数据分析理学士、传理学学士以及工商管理学士(会计专修)。
生源质量立即咨询>>>
图源:香港浸会大学官网
绝大多数学生(94.16%)的高考成绩高出一本线 30 分以上;超过八成(84.2%)的学生高出 50 分以上;更有 8.76% 的学生高出一本线 100 分以上。
6.毕业后都去哪了?立即咨询>>>
就业:留港工作
约 23% 的中国内地毕业生选择留在香港发展, 大多就职于世界知名企业或机构。
✔会计师事务所
普华永道会计师事务所、毕马威会计师事务所 、德勤会计师事务所、安永会计师事务所
✔银行与金融
摩根大通公司、汇丰银行、中国银行、花旗银行、英皇金融集团
✔医疗与公共卫生
医院管理局、仁济医院
✔传媒
华尔街日报、彭博 、凤凰卫视 、21世纪经济报道
✔娱乐
香港迪士尼乐园
✔公共关系
Ketchum Newscan (凯旋公关)、爱德曼国际公关(香港)有限公司
✔商会与商业组织
香港总商会、美国商会
海外深造
·总体情况
7%的内地毕业生选择海外升读,主攻世界名校。
·主要目的地分布立即咨询>>>
英国 (45%): 例如牛津大学、伦敦大学学院、LSE等。
美国 (11%): 例如哈佛、耶鲁、普林斯顿等。
其他国家 (44%): 分布于澳大利亚、加拿大、法国、荷兰、日本等。