落户政策、留学福利、创业优惠……北上广深留学生福利一览!
分类:专家指南2021-03-23
落户政策
从落户方面来看,虽然北上广深四座城市对国内学生的落户方针略有收紧,但全国大部分城市还是有所放宽的。
北京
急需人才类型:
新一代信息技术、生物医药、新能源、节能环保、新能源汽车、新材料、高端装备制造、航空航天等战略性新兴产业和科技服务、信息服务、文化创意等现代服务业领域,引进和聚集一批战略科学家、科技创新人才和产业领军人才。
福利:
-
办理北京落户
-
政府提供10万元企业开办费
-
获得北京市“特聘专家”称号——100万奖励
-
提供的短期周转性住所
-
可购买免税车一辆
要求:
-
在国外取得我国教育部认证的硕士及以上学位
-
在国外学习时间超过360天,且年龄不可超过45周岁
-
留学回国后需在两年内递交申请材料
-
留学生与在京用人单位签订正式劳动关系(签订时间需大于等于一年)
-
用人单位和留学生必须依法缴纳社会保险费
上海
急需人才类型:
现代服务业、战略性新兴产业和高新技术产业等重点领域,推动实施国际金融、国际航运、战略性新兴产业、高新技术产业化、文化创意等多个产业人才。
福利:
-
上海市常住户口
-
可购买一辆免税车
-
浦江人才计划(最高50万元工作政府资助资金)
-
浦东创业(15万元创业资金)
要求:
-
在国外获得博士学位
-
国内211本科+国外正规院校研究生学位
-
国内非211本科+国外排名前500高校研究生学位
-
国外正规院校本科+研究生学位
符合以上条件的,申请前需要连续在同一家公司不间断缴纳6个月1倍平均工资社保基数;
不符合以上条件的,申请前连续12个月在同一单位社保基数达到1.5倍,且个税与社保一致。
广州
急需人才类型:
重点打造汽车、石化、高端装备、数控、造船、精品钢铁等具有国际竞争力的先进制造业基地,重点吸引科研创新团队、领军人才、优秀中青年人才和海外高层次留学人员来穗创业发展。
福利:
-
创业培训补贴每人最高2500元
-
一次性创业资助5000元
-
小额担保贷款贴息,个人最高20万元
-
可购买一辆免税车
-
留学人员的项目向科委申报,一次性给予10万元的启动资金补助
要求:
经广州市认定或审核确认的高层次、高技能人才
-
在国外获得学士学位的,年龄需在35周岁及以下
-
在国外获得硕士学位的,年龄需在40周岁及以下
-
在国外获得博士学位的,年龄需在45周岁及以下
深圳
急需人才类型:
新一代信息技术、互联网、基因工程、干细胞、新能源、新材料、新能源汽车、节能环保等重点领域掌握产业核心技术、关键技术,力争引进50个以上海外高层次人才团队、1000 名以上海外高层次人才和 10000 名以上国内高层次人才。
福利:
-
享受深圳生活补贴:本科15000元/人,硕士25000元/人,博士30000元/人
-
可购买一辆免税车
-
办理本地户口
-
未成年子女入托、入中小学就读免费,优先申请,并可以报考市、区重点中学的高中部
-
可到各公立医院就诊并享受各大医院提供的方便
-
可申请租用市、区政府提供的安居房和留学生公寓
要求:
-
在国外学习并获得学士以上学位的留学人员,或在国外高等院校、科研机构工作或学习一年以上,取得一定成果的访问学者和博士后等进修人员
-
年龄在45周岁以下
-
取得深圳市《出国留学人员资格证明》
-
无随迁人员
-
通过系统信用查询
购车福利
免税购车优惠:
-
购车时享受免除进口零部件海关关税的优惠购车价格
-
上牌落户时免缴车辆购置税。一般情况下,两者加起来约占整车价格的15%
可供购买的免税车型范围:
-
经海关批准的国内定点轿车生产企业生产的车型可以办理免税购车申请
-
大部分合资品牌都已进入免税车型清单。原装进口车型及不在免税范围内的国产车型不享受此免税政策
留学回国人员范围:
-
以学习和进修为目的(无论公派或自费)
-
在国外(及港澳地区)正规大学(学院)、研究机构求学
-
攻读学位,进修业务或从事科学研究及进行学术交流
申报条件:
-
留学一学年以上
-
完成学业或进修结束后两年内回国定居工作
-
毕业或进修结束后首次入境未超过一年
-
有免税指标(学习期间内连续在外180天可记为一个免税指标)
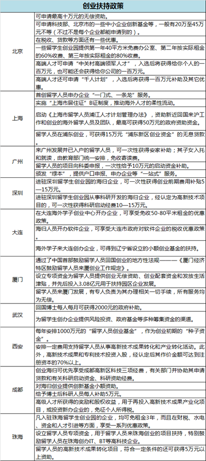
创业扶植政策
针对于留学归国选择创业的学子,不同城市也都纷纷出台了相关方针规定以给予补助。
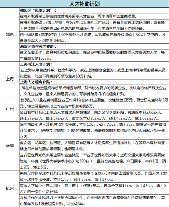
人才补助
毕业一年之内准备回国发展的小伙伴们注意啦!不只是下面列出的几个省市,全国31个省市都设有高校毕业生的生活补贴。虽然每个地方的政策和奖励都是有出入的,但是出入并不大,申请条件和流程都差不多。因此,符合条件的同学建议赶紧申请哦~
注:以上内容如有调整,以国家相关规定政策为准。
申请方式
申请网址:
搜索省市名称+政务服务网
申请时间:
各地申请时间不同,如杭州全年均可申请,深圳社保交满6个月后的3个月内申请。可以登录政务服务网或查询了解当地办理时间,避免错过时间!
每个地区政策不同,申请时间,所需材料也不尽相同,具体信息请查阅官网或咨询当地行政服务人员。
