【收藏】2021年最新赴英留学指南合集
分类:专家指南2020-12-20
2021年1月又有一波留学生奔赴英国。
又到了行前准备的时刻,
是不是还处在被行李支配的恐惧?
对赴英未知行程的困惑?
内心存疑忐忐忑忑?
根据疫情特殊情况需要
小编整理出超全行前准备
从行李准备到留英APP的选择
你想要的,我们都有!
准备接收吧!
首先,众所周知,行李一直是留学生非常头疼的问题,包括小编自己哈哈哈:) 当时收拾来英国行李的时候,恨不得填满行李箱的每一个缝隙,宛如重回儿时的拼图游戏,严丝合缝不浪费一点空间。
最初来英前也是看了一篇又一篇的行前攻略,但是都觉得不!够!详!细!再加上疫情所致,导致今年不仅有日常行李还有必不可少的医护用品,所以思虑再三,小编决定来一次行前准备干货大集合!一篇解决所有烦恼。
Ready?Go!
1
行李准备
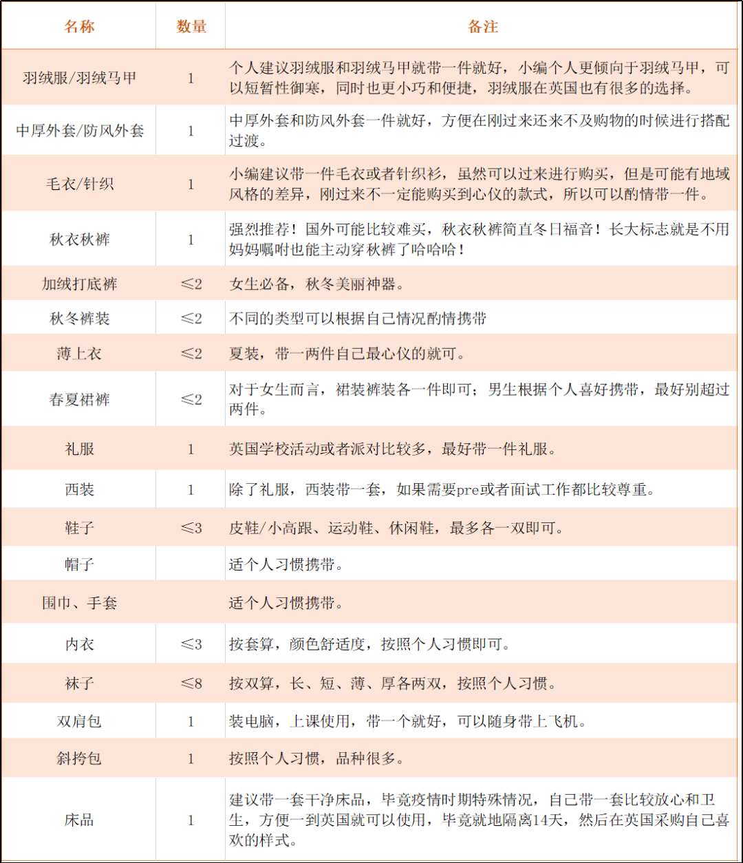
1.1 衣物床品
国内飞英国通常都要十个小时以上,所以飞行的舒适度很重要,可以里面穿薄一点的宽松的衣物,外面穿一件厚一点的防风外套,最好把雨伞也装在随时可以拿到的地方。
英国多雨,天气的善变程度不亚于女朋友的心情,本地人穿衣服也很随性,疫情期间还是自己保暖为主,切忌要风度不要温度哦!
对于行李的衣物准备,一切还是从!简!为!主!不然行李额超标在机场减行李或者付费加行李额的痛你不会想要体验,不过以上建议土豪盆友可以选择性忽视!
(悄咪咪的嘀咕:小编准备行李的时候就把体重秤放到旁边,一点一点突破极限哈哈哈)
为了方便查看,图表奉上!
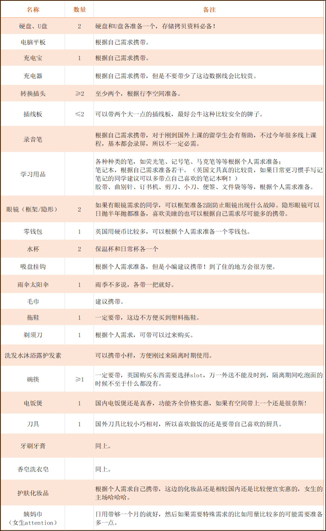
1.2日常用品
这里的日常用品主要就是一些在外学习很有帮助的杂七杂八的物品,具体情况视个人行李箱容纳空间还有个人需求进行装箱就好。
同时个人建议,一些必需品比如:水壶,床垫、被子还有消毒用品等一定要提前在网上进行订购,亚马逊或者宜家等等,亚马逊可以不用提前很早,英国很多日用品或者超市都需要选择slot,也就是配送日期。
(PS:宜家的配送真的很慢,小编当时隔离期间开心的准备网上订购,结果4号订购显示19号配送。。。于是果断放弃。)
所以,如果不想等太久,一定要在国内就提!前!订!购!不然空荡荡的房间就地隔离会欲哭无泪。
1.3药物消毒类
如果在英国生病真的是一件很麻烦的事情,排队可能可以排到自我治愈,再加上现在是疫情的特殊时期,药物消毒的用品一定不能少带,尤其是口罩类。虽然现在在英国买口罩很方便,但是据小编考察,英国本地超市一包口罩5镑10个,所以,经济考虑自己带比较值当啦!特殊时期,衣服可以少带,口罩一定不能节俭。
同时,有特殊医疗和牙科眼科需求的同学,记得带上自己的相关文件,如医疗处方以及翻译文件,这样才可以便于在英国买药哦!
虽然已经查找很多资料和询问周围留学同学,但是发现药品多多少少对于留学生是个谜,只能尽可能总结。小编对于药品了解不多,所以只能把大类写到下面,大家根据自己需求携带啦,同时关于酒精消毒类的产品,建议也可以提前预定咩~
(如果关于药品真的有一些很困惑的话,可以在文章下面进行留言,小编看到的话一定尽可能去帮忙查证哦!)
1.4托运行李额
行李准备好了,接下来就是行李箱的大小以及行李额度的确定,一定要记得提前和预定机票的航空公司进行确认,大部分航空公司出国的托运行李只有1件23kg的箱子(以经济舱为准)。
不过今年1月份英国很多学校还是会提供包机的服务,所以大家可以尽早关注学校的通知。如果是进行包机可能会有多一个行李托运的额度,就可以是两个23kg的行李额。
同时注意行李如果真的超重,可以提前在官网上预定超重的行李费用,会比在机场支付便宜一些。
下面是一些航空公司的行李托运标准,大家可以借鉴一下,如果有没有包括在内的可以自己在航空公司官网查询。
(同时很多航空公司都有针对留学生的机票,不仅价格优惠而且行李额度也是双倍,就是需要提前打电话去官网确认哦~)
1.5文件资料
小编当时来英国的时候因为看到很多文章说需要很多复印件材料,就准备了很多,但是实际上过来复印件用到的比较少。
最好把所有的材料都提前整理,同时拷贝文件的电子版在电脑和U盘,以及复印进行二次备份。材料的原件需要自己在飞行中随身携带,电子版和复印件除了自己带出国以外最好在家里也留有备份,以备不时之需啦!
2
行李倒计时
2.1 倒计2周:电话卡准备
最好能在走前1-2周就开始准备电话卡的相关信息,留有充足的时间把电话卡寄到家里,最后在离境前24小时再电话开卡设定套餐就好啦~目前可以选择的还是很多,比如giffgaff、CMLink、vodafone、CTExcel等等,这很重要,因为落地英国接机、订单派送等等各个事宜都需要有当地的电话卡。
2.2 倒计1周:生活必需品准备
最好在行前一周开始订购生活必需品,比如:
1、床品,提前了解房间的床铺大小,购买合适的被子、床垫;
2、提前采购消毒用品和房间清理用品;
3、最好在到这里之前采购烧水壶,如果行李箱大小允许,自己带也可以哦~同时英国水质比较硬,所以小编觉得最好可以再在亚马逊上订购Brita,是一个过滤器,可以过滤水质,也很重要哦!
2.3 倒计1周:接机预定
一定要注意提前预!定!接!机!可能不同学校也会有不同的接机安排,一定要注意提前预定接机事宜,同时英国有些接机的机构不会等太长的时间,而现在入境时间可能会比较久,所以可能会存在超时状况,如果超了时间还会额外收取费用甚至可能提前离开,所以最好在预定前就向周围人或者之前先到英国的学生询问接机具体状况,再根据自己情况预定接机的时间。
(小编当时就推后了1个小时的预定时间以防止入境排队哈哈哈)
2.4 倒计48小时:填写入境信息表
在离开前48小时开始填写入境信息表,一定要注意在48小时内,不然是不可以提交的哦,同时也要注意一定要按时申报,不然过海关可能有拒境风险。
下面是具体的填写链接:
https://www.gov.uk/provide-journey-contact-details-before-travel-uk
填写前需要准备好的信息是:
1)自己的邮箱
2)护照信息
3)航班信息,包括航空公司名字+航班号+到达机场名称+到达日期
4)详细隔离地址(学校或租住的地址)
在填写中有一些问题需要注意:
1、护照信息中的签发机构(Issuing authority)需要严格按照护照内容填写并且其他信息需要与护照信息保持一致。
2、出行计划,学生填写“Stay in the UK”即可。
3、到达详情依次填写自己到达的机场、出发国家、航空公司、机票号、航班号、座位号(选填)。
其中要注意机票号(booking reference)是指在订机票时候的六位号码,可能是全数字也可能是全字母,也可能是数字字母对半,一定不要弄错啦!
(小编当时就是没有分清楚填写错误,结果所有的信息在机场又重新填写了一次,哭!)
4、是否豁免隔离,选择No,因为目前中国大陆学生还是需要隔离14天。
以上就是关于入境信息表的填写,可以选择打印下来也可以存电子档,不过小编建议前者!整体来说纸质版在过海关检查会更方便点~
2.5 倒计3小时:中国海关出/入境申报
在办理登机牌的时候,会有二维码,扫描就可以填写,之后保存最终截图就可。
最后就是顺利登上来英国的飞机啦!
3
抵达英国
首先迎来的就是14天的隔离期,虽然英国没有具体的强制管理隔离要求,不过小编建议大家还是乖乖隔离,一方面这是很好的倒时差的机会,其次也可以用这个时间更好的对留学生活进行过渡和了解哦~
下面就是小编总结的一些我们抵达英国后一定不能忘记的一些事情!
ATTENTION!
3.1警察局注册
抵达英国后,如果要在UK居住超过6个月以上,需要7天内去警察局进行注册,但是因为现在是疫情期间而且还需要隔离,所以只需要在7天内进行线上的注册就好啦!不同的邮编警察局注册的时间可能不一样,英国这谜一般的效率。
(小编住的地方警察局注册排到了1月份)微笑脸.jpg
前往警察局注册需要带以下材料:
1、£34注册费
2、护照/brp卡
3、3张两寸白底照片
4、填写完整的申请表格(每个地区的表格样式不同,请确定下载正确的表格)
5、学校开具的学生证明或者录取通知书
具体的预定链接如下:
https://www.ovroregistrations.org/new-appointment#student-select
3.2领取BRP卡
隔离期结束的14天后,带上护照和办理签证时候发的brp信,就可以去brp信上的邮局领取brp卡啦,这很重要,相当于身份证,一定要妥善保存!
同时注意一定要在14天隔离期结束后再去领取,因为隔离期内邮局不会提前给你文件滴~
3.3银行开户
注意英国这边开户都是需要学校开具的bankletter,因为疫情期间,所以邮件询问学校就好,应该大部分都是开具的电子版的bankletter,和学校联系后只需要打印下来,根据自己想要办理的银行所需要的文件去银行开户就好,有些银行也可以在网上填写全部资料,一定要注意查看哦,了解不同银行的不同文件的需求。
4
重要电话号码
1、紧急服务:999
用于报警、火警和急救,记住告诉接线员自己的所在地、电话号码以及需要何种服务。
2、受害者支援服务热线
3、中国驻英大使馆
(小编提醒!!!最近很多以驻英大使馆的名义来进行诈骗的诈骗电话,有部分留学生已经别骗了资金,所以如果听到这种电话直接挂断就好,千万不要上当受骗啦!)
5
留英必备APP下载
良心推荐集合,大家可以看着参考啦!根据个人情况和习惯来下载软件,在异国他乡也不怕啦哈哈哈!
