朋友们,学建筑可太太太有前途了!
分类:专家指南2020-12-06
建筑信息化模型 (Building Information Modeling,简称BIM) 是以具体的工作流程为载体,借助各个信息化软件,将建筑工程信息化的一门技术。
它基于智能三维模型的流程,能够使工程建设专业人员获取相关洞察分析和工具,从而更高效地规划、设计、构建和管理建筑及基础设施。旨在通过建筑模型的信息化,推动社会信息化发展。
《What open BIM does for you 》
视频来源:buildingsmart
当前我国经济社会进入了一个新的重要发展时期,建筑业正处在由高速度增长向高质量发展的转折时期。
有行业从业者表示,BIM可以说是当下土木工程行业最火的新型技术之一,也被部分人传唱为土木工程的第二次变革,以BIM技术为代表的新一代信息技术,融合工程建设的新技术、新工艺、新材料、新设备的应用,正深度重塑建筑产业新生态,推动建筑业数字化转型,实现智慧建造。
我国在2011年将BIM纳入第十二个五年计划。2012年,我国建筑科学研究院联合有关单位发起成立BIM发展联盟,积极发展、建置我国大陆BIM技术与标准、软件开发创新平台。
中国BIM发展联盟于我国大陆「建筑工程信息模型应用统一标准」计划项下,动员许多人力资源,共启动了21部P-BIM系列协会标准的编制工作。
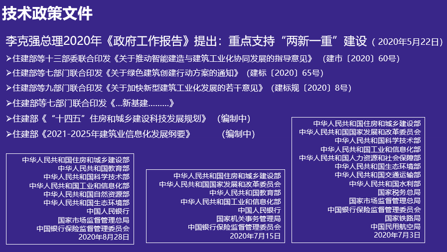
2020年7月30日,住建部等十三部委联合印发《关于推动智能建造与建筑工业化协同发展的指导意见》(建市〔2020〕60号),提出在建造全过程加大建筑信息模型(BIM)、互联网、物联网、大数据、云计算、移动通信、人工智能、区块链等新技术的集成与创新应用。
随着当前我国社会经济的不断发展,建筑行业也得到了长足的发展,建筑业占国内生产总值的16%,对国民经济影响很大。在总量不再迅速增长的新常态下,传统业务和赚钱模式将受到挑战,原始的利益格局将发生变化;尽管外部市场存在不确定性,建筑业仍是中国的支柱产业,也是“一带一路”中国建设的核心支撑。
2018年全国两会提案在全国高校土木工程系增加BIM专业。BIM是一种应用于设计、建造、管理的数字化方法。建筑业信息化、工业化、智能化发展是建筑行业转型升级的必然趋势。与美国、英国、澳大利亚、日本、新加坡、芬兰等国家BIM发展及应用普及相比,我国BIM发展正处于萌芽期,尤其是全国高校BIM相关专业的课程普及较少,专业涵盖内容较窄,课程内容滞后于行业发展现状。
真正掌握BIM技术的专业人才紧缺,由于建筑行业BIM人才缺口急剧扩大,现阶段已引起国家对BIM教育的重视,2018年全国两会提案在全国高校土木工程系增加BIM专业。
BIM技术将在建筑行业得到全面普及和应用,预计到2020年BIM专业技术人才的需求量将突破60万。通过科研课题实训,掌握建筑业信息化技术,将获得更多名校求学机会,名企推荐就业机会和更适合自己的科研工作岗位。
为深入探讨BIM技术与物联网、大数据、人工智能等信息技术的集成应用,推动建造方式变革,推广行业先进理念,分享典型案例的优秀经验,提升建筑业人才科技创新能力,新东方前途出国✖中国BIM发展联盟联合推出远程科研实训营,为高校建筑相关专业且有意向提升科研能力的学生提供学习行业前沿科技的机会,搭建学习交流平台。
先导课程将学习到20+位国内外知名学者专家、建筑业信息化领域深度研究者、智慧建造领先企业机构代表等就行业发展趋势、政策标准解读、前沿技术应用、项目案例实践等内容。
拓展建筑产业、行业、专业知识边界,了解行业知名专家的核心研究成果,学习建筑业信息化最新发展动态,为有针对性职业选择和学术视野提升,提前做好充分准备。
科研成果内容包括且不仅限于:
-
BIM与CDM技术发展
-
数字化大变局中的创新机遇
-
数字建造技术研究与实践
-
智能建造与建筑工业化协同的探索与实践
-
绿色建造、智慧建造和建筑工业化协同创新发展
-
CDM标准体系在钢筋混凝土结构中的应用
-
智绘数字城市新格局
-
5G赋能智慧园区创新发展
-
地产数字化转型
-
建筑企业数字化操作系统
-
助力智能建造数字化演进
-
行业召唤数字建造专业人才
围绕建筑业信息化、工业化、智能化等行业前沿趋势,设置不同专项课题,涵盖规划、设计、施工、运维等建筑全生命期各阶段,可学习了解到的岗位包括BIM研究员、BIM经理、BIM工程师、BIM制图员、BIM系统管理员等多个角色。
专项课题1:建筑工程BIM正向设计与审图调研分析
专项课题2:预应力装配式混凝土框架结构设计
专项课题3:模块化装配式别墅设计应用与研究
专项课题4:智慧建筑典型应用场景白皮书
行业资深导师团队将针对每个学生特点,根据学术课题提供相应知识点的全程辅导,指导课题写作大纲和初稿审阅批改。每周将跟进学生科研进程,对科研实训中出现的问题进行多方案的解答指导。
以科研专题形式小班授课,相近专业的团队成员共同开展小组研讨,按照科研项目完整流程参与课题研究撰写。
-
收获升学、留学、就业、科研实践等经验分享
-
提升学术素养和科研创新能力
-
提升学术写作能力和表达能力
-
培养领导力和团队合作能力
-
兼顾学术性与趣味性,参与感与体验感
