知乎80w浏览:那些在国外工作几年再回国的留学生,现在都怎么样了?
分类:专家指南2020-03-29
在国外工作几年再回国还是
毕业后直接回国?
这两个问题困扰了一批又一批的留学生
但始终没有一个一致的答案
今天,我们来看看那些在国外工作了几年后
再回国的过来人是如何评价这段体验的
(截图来源于知乎)
01
回国是比适应前任更难啃下的骨头
1
一切从0开始
2
Culture Shock 比你想象的大
-
很多工作上的数据,结论,表达都极度有水分,任何东西都要搞的高大上,不是一般的 Make up......
-
公司领导和员工的关系简直是能画饼就画饼,能欺骗就欺骗,你相信你傻X,不哭闹不搭理。没有任何规则可言;
-
没有隐私:领导同事都要加上weixin便于联系;父母情况,婚恋情况根本不能隐瞒,各种要回答;
-
效率低,通常都是等领导,等报告,等开会.......之中度过。
-
德国:上午先来个 Breakfast 然后 Kaffe time ,同事间礼貌,准时上班,准时下班,没有外网。大家都很认真工作,但节奏缓慢。衣着嘛,德国人比较简单;
-
香港:Yellow Letter,上班不准看手机,不准聊天,但是还是有人看啦,工作压力大,下面的人勾心斗角。好了吧,一个个早上都有起床气,下班加班很正常;
-
上海:工作比较涣散,准时下班。有上外网。
3
我太难了……
-
感觉的话如果回国去国企就算了、你会感觉自己很傻叉的,对人不对事,重大项目都是为了完成政治任务、投资决策跟着领导出访国家。总之、很郁闷;
-
去外企会感觉中国的外企是中西结合吧、斗人不会少、加班非常多;
-
终于,发现了,创业绝对国内有机会。在国外就是打工的命你说是不是、反正我们这行是、资源都在白人手里、有 Ideal 也没人投你。国内就完全是另一幅景象了。
-
还有一点,在国外工作过的我们其实真的只是螺丝钉,做神马10年以上也就是小中层,所以千万太把自己当回事儿。我们抱怨别人沟通成本高、人家还觉得我们是格格不入的怪胎呢。毕竟我们回来是抢资源来的。你说是吧。
02
不如尽早回国
1
美国留不下,不如早回国
2
追求归属感
3
回来晚了
03
有得有失
1
悠闲 or 赚钱?
-
国内时期一切快节奏,加班加点是经常,结果为王;
-
国外工作时间固定,与生活分开,讲究流程,计划为主。
2
有得有失
04
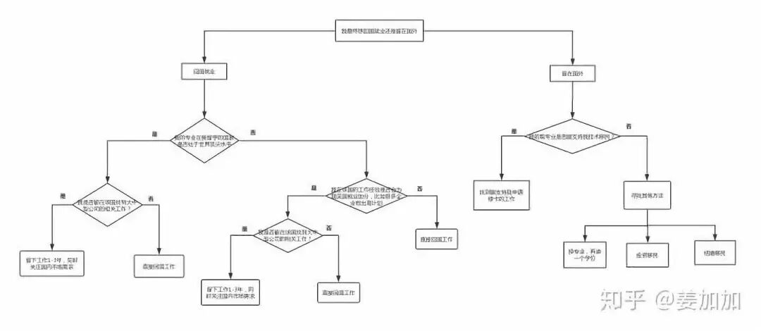
所以,到底怎么选?
1
利弊权衡
-
在国外 entry level 前几年起薪较高,物质生活较好
-
对于某些行业来讲,国外的工作经历可能会对国内的发展有加分
-
对国内职场缺乏经验和人脉,回国了非技术类岗位未必能找到合适的工作
-
对于本身不喜欢国外寂寞生活的人,在国外工作2-3年的时间内社会生活比较受限制,活的不开心
-
尽早接触了解国内的工作方式和积累人脉,长远来看可能对今后国内的发展有帮助
-
在国内是主流民族,社交方面比较受人认可
-
工作的起薪比较没有竞争力,可能物质生活水准要降低
-
丧失了获得国外工作经验对职业发展的可能性提升
2
由所学技能的可转移性决定
-
一些工程类的学科,美国对国内有领先的优势,这种情况下如果国内企业有相应的需求,会高薪引进海外有相关经验的人才。一位在 Facebook 工作的朋友告诉我,他们想在国内 BAT 谋得一份差事并不难,取决于自己是否想回国发展,这是因为美国在这方面的技术有领先优势,同时 Facebook 积累到的硬技能在国内的企业是可以直接用上的。这种情况下,这位朋友在 Facebook 积累的技能,是可转移的,和国内企业所需的经验是相关的。
-
对于学商科的同学,在美国工作数年后想回国就没那么容易了:中美商业环境所需的技能有着很大的不同;中国人在美国,由于身份,语言等限制,很难去到与客户打交道,给公司带来效益的核心部门,大多数都是在中后台做一些支持性的工作。这种情况下,他们在美国所积累的技能并不一定可以转移,和国内企业所需的经验也并不一定相关,想在国内找到合适的特别是核心业务的岗位是相当困难的。
-
在海外工作几年之后回国
-
直接回国
-
如果你的专业能够帮助你回国找到更好的工作,就先在海外工作1-3年再回国;但也不要在外面呆太久,呆太久回国可能不了解国内的市场,不太适应国内的职场。
-
如果不能,趁早回国适应国内市场,不要在外面停停看看,浪费时间。
