汇总 | GRE各考点疫情防控信息
分类:留学新闻2020-08-25
8月以来,ETS发布的托福、GRE考点逐渐增加,考试场次也有所增加。疫情特殊时期,各考点也基本上出台了防疫规定。在此整理GRE各考点的防疫规定信息,请大家在考前一定要认真查看考点要求,以免错过考试。
注意:
1,以下考点信息为截至8月20日收集到的信息,不排除后期各考点更新防疫规定,所以,请大家再报名后认真查看报名考点的信息;
2,请务必于考前14天、7天分别再次登录GRE报名网站查看考点是否有更新信息;
3,个别考点会有核酸检测要求,请按照要求提供相应的核酸检测证明;
4,如果对考点规定有疑问,请拨打考点办公电话咨询,这些办公电话在报名网站考点信息中可以查询,如下图:
以下为各考点防疫规定汇总:
01
深圳
深圳城市学院考点
1. 考生入场时,须比常规入场时间提前半小时,以预留出防疫信息申报时间。
2. 请考生本人务必携带纸质版考试确认信及与报考时一致且有效的身份证件原件参加考试。
3.测量体温。
4. 需健康码、行程码。
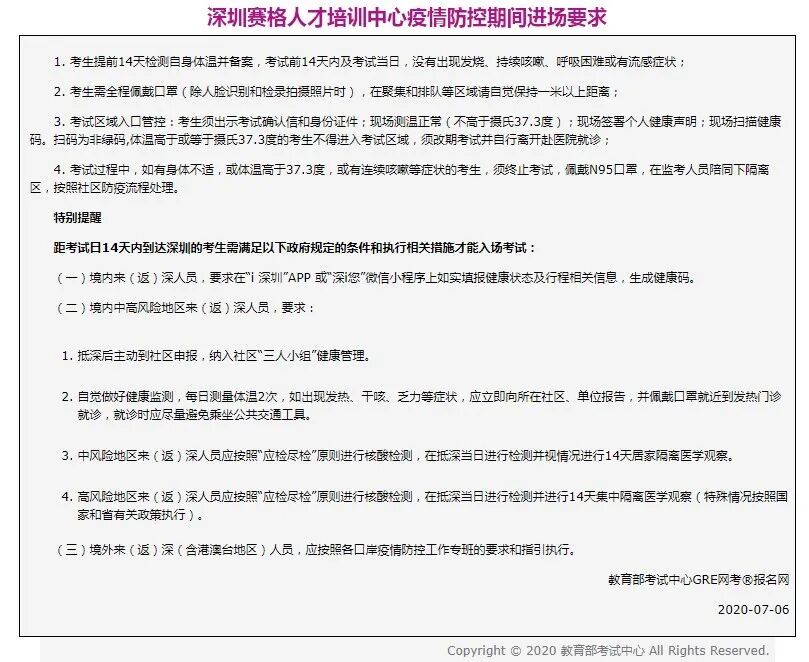
深圳赛格人才培训中心考点
1.测温。
2.健康码。
3.中高风险地区核酸检测。
02
陕西
西安外国语大学考点
目前仅发布防疫流程图
西安交通大学考点
1.西安健康码。
2.行程卡。
03
山东
山东大学考点
1. 指定校门进出。
2. 山东健康码。
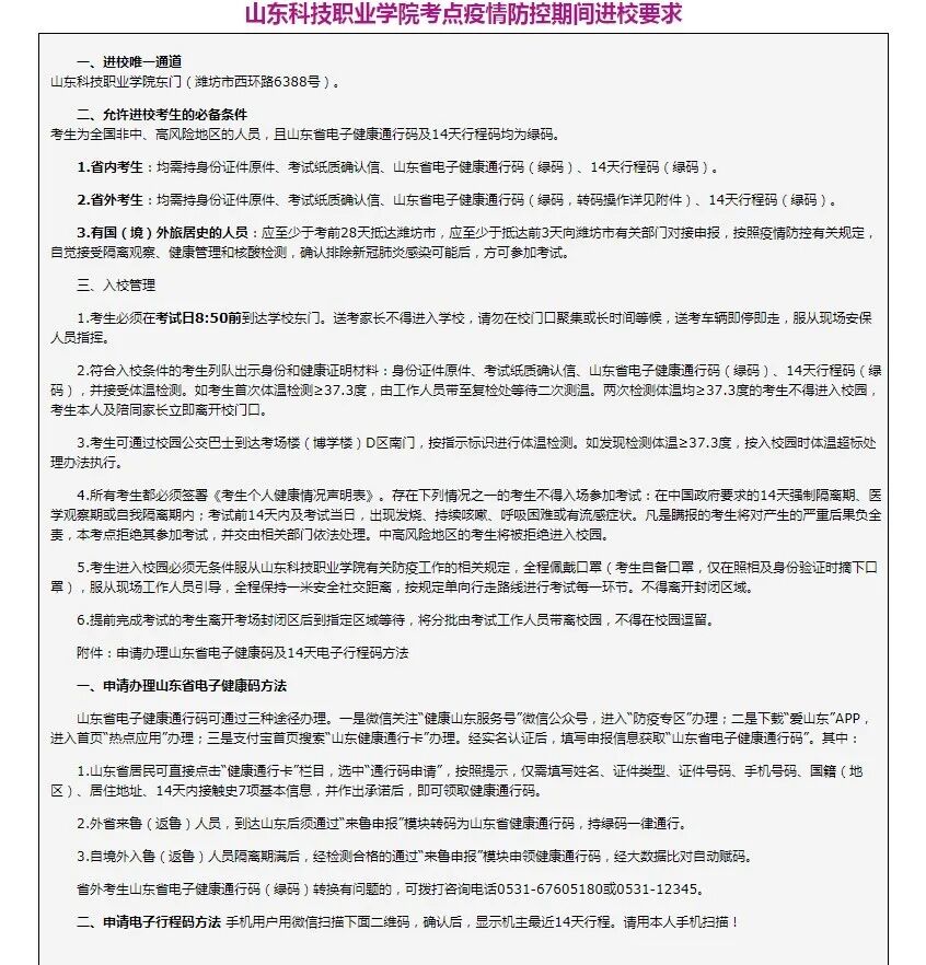
山东科技职业学院考点
1.中高风险地区不允许进校。
2.健康码、行程码。
3.有境外史人员需提前28天抵达潍坊。
4.8:50前入校。
04
上海
上海中学考点
1.下载“随申办”并确认。
2.行程卡。
05
江苏
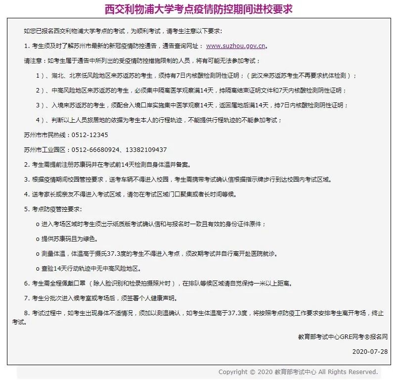
西交利物浦大学考点
1.个别地区考生需核酸检测。
2.个别地区考生需隔离。
3.需行程轨迹。
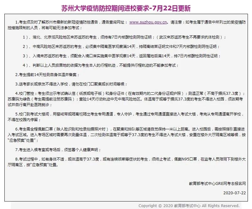
苏州大学考点
1.个别地区需核酸检测。
2.中高风险地区需隔离。
3.行程码。
4.校门管控。
中国矿业大学考点
【本校考生】
1. 在GRE考试日8:45前到达考点;
2. 身份证、纸质考试确认信、苏康码或彭城码“绿码”、14天行程码。
【非本校考生】
1. 考生必须于8:15-8:45在北门等候。
2.出示身份证、纸质考试确认信、苏康码或彭城码“绿码”、14天行程码。
3.体温检测。
4. 国务院公布的中高风险地区的考生不得进入校园。
5. 来自北京等原重点关注地区的考生,在8月20日前,仍需持有7天内核酸检测阴性证明,凭有效身份证件、苏康码或彭城码“绿码”、现场扫14天行程码、纸质考试确认信、测温在≤37.3°等才能进入校园。
扬州大学考点
1.健康码。
2.行程码。
3.行程中出现中高风险地区,不允许进校。
06
北京
北京外交人员服务局信息与培训中心考点
1.健康码。
2.行程码。
3.测体温。
国试考试中心考点
1.进出校门有规定。
2.健康码。
3.体温测量。
07
浙江
宁波大学考点
1.健康码。
2.行程码。
3.个别地区需核酸检测。
温州肯恩大学考点
1.中高风险地区不允许进入。
2.温州健康码。
