加拿大各省复课进度及秋季网课名单
分类:留学新闻2020-06-03
安省在4月27日,宣布了三阶段的重启计划框架,终于在5月19日,实施了一阶段的重启,多个行业实现复工复产 (其实不过一些企业在此之前已经开始营业)。一些季节性的娱乐设施,例如高尔夫球场、码头和私人公园,在维多利亚日长周末已经开放,令省民有机会到户外享受娱乐活动。
这次开放的行业中,与留学生相关的有: * 零售商店除了在线运营或提供路边取货和送货之外,所有带有街面入口的零售门店都可以营业,但须保持有限客流;
* 汽车经销商和零售商;
* 在能够满足特定前提条件的情况下,允许公立/私立医院和独立医疗机构、诊所和私人医疗设施恢复非紧急诊断成像检查和手术;
* 某些健康和医疗服务,例如面对面咨询和定期手术,前提是能够满足预定的具体条件;
* 图书馆取书或还书;
* 户外休闲设施,如码头;
* 针对个人/单个竞争对手的专业和业余体育活动,包括训练及比赛; * 与进行物理、工程和生命科学的研究和实验开发有关的专业服务,包括电子、计算机、化学、海洋科学、地质学、数学、物理学、环境科学、医学、健康科学、生物学、植物学、生物技术、农业、渔业、林业、药学、兽医和其他应用学科;
* 预约的兽医服务和宠物服务,例如美容和训练等; * 私人家庭可在家居内部或附近雇用帮手,从事与家庭生活有关的活动,包括清洁、煮饭和保姆服务;
尽管放松了管控,但小编还是建议大家多留在家中,正如安省省长Doug Ford说,“我们需要保持警觉,不能认为已取得的进步是理所当然的。我们不能忽视健康建议,还需要做好应对的准备。”
教育部长Stephen Lecce 宣布了Summer Learning Program(夏季学习项目),主要是作为网课的补充,会提供更多的学分和非学分课程给学生选择,课程时间短,学生可以利用这些夏季课程来提高已有课程分数。同时该夏季项目,会有志愿者项目,让夏季不能出外做志愿活动的学生,有帮助同学的机会。 完整安省课程学习安排报告PDF下载:http://s3.documentcloud.org/documents/6894715/Edu-Ontario-Online-Continuity-of-Learning-Plan.pdf
同时,安省政府也升级了Learn at home 系统,学生可以更易使用,课程更多,学习资料更多。 具体网址:https://www.ontario.ca/page/learn-at-home
对于很多家长关心的2020秋季课程如何安排,教育部长Stephen Lecce也答复,会在六月底正式宣布复课安排。
小编也非常理解政府的安排,孩子的安全是头等大事,当涉及到孩子时,永远不会冒不必要的风险。

针对在家远程学习,近期小编收到不少家长的咨询,我们是否可以给在加拿大或者已经回国的学生提供课程补习。
答案是肯定的!
针对中小学生,新东方前途出国提供国际班全科的同步辅导,课程以一对一形式线上辅导,所有老师来自加拿大,持有当地教师资格证,辅导时间灵活,辅导内容可以根据学生要求进行。
针对本科生,我们也有来自北美顶 尖高校的硕博士辅导团队,为学生提供全学科课程,论文指导等辅导。欢迎联系学生前途出国加拿大部的顾问老师。
加拿大疫情已经整体向好,我们回归课堂指日可待。但也不可放松,学生在家学习期间,有任何学习上、心理上的不安,都建议随时咨询新东方前途出国加拿大部的顾问老师!
* 汽车经销商和零售商;
* 在能够满足特定前提条件的情况下,允许公立/私立医院和独立医疗机构、诊所和私人医疗设施恢复非紧急诊断成像检查和手术;
* 某些健康和医疗服务,例如面对面咨询和定期手术,前提是能够满足预定的具体条件;
* 图书馆取书或还书;
* 户外休闲设施,如码头;
* 针对个人/单个竞争对手的专业和业余体育活动,包括训练及比赛;
* 预约的兽医服务和宠物服务,例如美容和训练等;
安省教育部发布会信息摘要
同时,在5月19日,安省省长Doug Ford和教育部长Stephen Lecce 在新闻发布会
也正式宣布2020冬季剩余的中小学课程,继续以网课形式进行。
安省教育部长Stephen Lecce
BC省中小学宣布复课计划
对比安省,受疫情影响较小的BC省,则已经宣布了中小学复课计划。
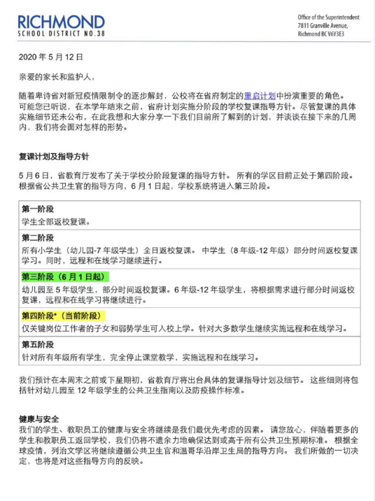
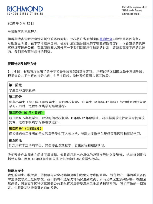
图为列治文公立教育局以中文形式发给家长的通知:从6月1日开始,5年级以下学生会采取部分时间复课,6-12年级学生则还是以远程学习为主。至于何时能进入第二阶段,还需要看疫情发展情况。
加拿大秋季网课大学和学院名单更新
已经拿到本科和研究生录取的学生很关心各大学2020秋季课程如何安排,因为学校也没有明确表示如何安排,现在宿舍也在犹豫要不要申请。小编统计了已经官方宣布了秋季课程授课方式的院校,主要都为采用网课为主进行教学,部分课程在政策允许的情况下小班面授。
最新已经公布秋季课程安排的学院和大学有:
-
范莎学院
-
乔治布朗学院
-
麦吉尔大学
-
英属哥伦比亚大学
-
渥太华大学
-
西蒙菲莎大学
-
维多利亚大学
-
温哥华岛大学
-
西安大略大学(韦仕敦大学)
-
布鲁克大学
-
纽芬兰纪念大学
-
康考迪亚大学
-
阿尔伯塔大学
-
滑铁卢大学
-
皇家路大学
-
温莎大学
-
菲莎国际学院(FIC)
-
曼大国际学院(ICM)
对于被以上学院和大学录取的学生,如果接受秋季授课形式,则建议尽快接受录取,开始办理签证,现时签证处理速度较慢,签证下来后,可以随时因应大学课程安排,可以随时入境。
远程补习
