TA的其它日志
more终于!加航宣布恢复中国航线,想回国的我万万没想到约不上核酸检测...
分类:专家指南2020-07-23
相信已经有很多同学知道这个好消息了,最近,加航官宣复飞中国!

南方航空温哥华营业部今天也确认,在“五个一”的奖励政策下,南航从7月24日开始,每周五增加一班温哥华直飞广州的航班。

或许是因为一直有很多网友在刷票,南航温哥华飞广州的7月航班几乎瞬间就被抢空。
此外,同样是因为“五个一”的奖励政策,据说东航也将恢复温哥华飞南京的航班,不过目前中国民航局仍没有发布相关消息。

目前,往返中加航班共有7个班次(海航有1个奖励航班),如果加上加航、南航这次的奖励班次,以及东航新增的航班,每周将会达到10个班次。
东航:上海 - 多伦多
海航:北京 - 多伦多(每周两个班次)
国航:北京 - 温哥华
南航:广州 - 温哥华
厦航:厦门 - 温哥华 川航:成都 - 温哥华
根据《民航局关于调整国际客运航班的通知》,航空公司同一航线航班,入境后核酸检测结果为阳性的旅客人数连续3周为零的,可在航线经营许可规定的航班量范围内增加每周1班,最多达到每周2班。

事实上,国内航司飞来加拿大的航线理论上应该都已经满足奖励条件,今后不排除其它航线也增加奖励班次。
种种迹象显示,3月开始实施的“五个一”政策已经有所突破,往返中国的国际航班正在增多。
虽然机票可以买了,但是大家还是需要注意登机的新规:

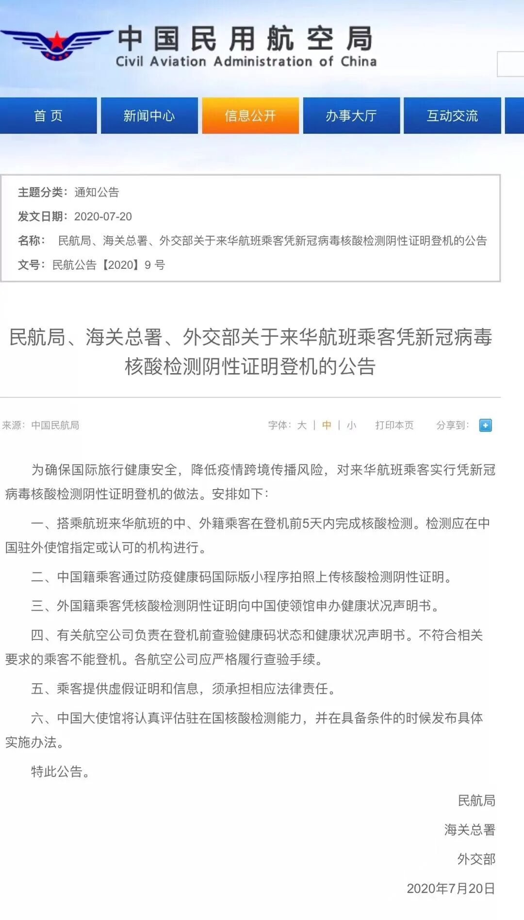
根据民航局、海关总署、外交部发布的最新公告,为确保国际旅行健康安全,降低疫情跨境传播风险,搭乘来华航班的中、外籍乘客需在登机前5天内完成核酸检测。
政策从7月21日起开始生效,所以打算回国或已购买了机票的朋友,请提前进行核酸检测以免登机受阻。
这是继“五个一”和“集中隔离14天后”,国内为严防海外输入出台的又一重磅新规。
也就是说,即日起,无论你是乘坐商业航班还是大使馆包机回国,都要在温哥华做一次核酸检测,并确保在飞机起飞前5天内拿到结果,结果为阴性。
获得阴性结果后,中国籍乘客需要通过防疫健康码国际版小程序拍照上传核酸检测阴性证明;

而外国籍乘客则需要凭核酸检测阴性证明向中国使领馆申办健康情况声明书。

除了核酸检测必须阴性才能登机的要求之外,回国人员依然需要提前填报健康码。
目前,中国出入境方面要求回国的公民必须提前连续14天填写健康码,健康码可以通过扫描下方二维码在小程序中完成。

没有上述证明的乘客,将会被航空公司拒绝登机。7月17日,中国驻温哥华总领馆发布了以下消息:
经与不列颠哥伦比亚(BC)省卫生部门沟通确认,现将BC省接受无症状核酸检测的两家机构相关信息公布如下。领区内有需要的中国公民可自行预约并前往检测,费用自理。

检测机构信息:

1. Travel Safe Immunization
网址:https://travelsafeclinic.ca/covid-19-testing/ 电话:604-2511975、1-866-2511975 邮箱:info@travelsafeclinic.ca 地址:2184 West Broadway, Suite 420, Vancouver, 工作时间:周一至周五:8:00am–6:00pm,周六:9:00am–4:00pm
2. Integrated Wellness Medical Centre (Tri-Cities)
网址:https://www.integratedwellness.clinic/covid-19-influenza-like-illness-assessment-clinic/essential-travel-covid-19-testing/ 电话:236-9969000
邮箱:info@integratedwellness.clinic 地址:A120-2099 Lougheed Hwy, Port Coquitlam
工作时间:周一至周五:8:30am–4:30pm
测试机构网站显示,一次新冠病毒核酸检测,价格为350加元,需自费;预约押金120加元,不可退款,不可转让,如果预约后需要改时间或取消预约,押金不退。

网站资料还显示,进行检测后,通常可以在24-72小时内收到结果,但“我们不保证你能在你的旅行出发日期前收到结果,有些事情不在我们的控制范围内”。
可是,这一政策出来,引起了很多网友的关注,网友们纷纷表示:



小队长希望想要回国的同学可以及时关注最新消息,抢到机票固然开心,但不要忘记提前预约核酸检测,否则就是竹篮打水一场空了。如果最近你身边有急需回国的同学记得转发给他们哦~
除了核酸检测必须阴性才能登机的要求之外,回国人员依然需要提前填报健康码。
1. Travel Safe Immunization
邮箱:info@integratedwellness.clinic
工作时间:周一至周五:8:30am–4:30pm
