TA的其它日志
more【最新】加拿大各省份解封时间表:蒙特利尔推迟;BC可期7月接近零确诊;安省大学今秋确认全上网课
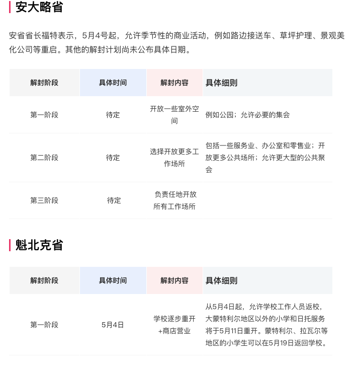
分类:专家指南2020-05-06
随着疫情逐渐好转,其它各省份也陆续发布了解封的消息。
Legault指出,蒙特利尔地区存在大量COVID-19住院治疗患者是推迟的原因之一。 魁省卫生厅周一宣布,魁北克省目前累计确诊病例已达32623例,死亡2280例,有1772人正在医院接受治疗,其中,有218人在ICU病房。 安省大学今年秋季网上授课 安省各大学与学院正在准备在今年秋季学期全面使用网上授课,这是在疫情仍持续阶段为保障学生及教职员而提出的要求,不过网上授课一直持续到今年年底伴随着不确定性。安省专上教育厅厅长Ross Romano每天都与专上教育高层对话,确保院校拥有疫情期间保障安全的资源,同时保持为学生提供各类课程。教育厅正在听取安省卫生官的建议,安省的专上院校也正在做出秋季学期计划,应对疫情并提供各种选择。
省长福特在每日的疫情更新新闻会上表示,如果确诊数字到5月24日一路下降,不排除开禁度假屋的可能。福特表示,本周晚些时候,他会与度假村乡郊城镇的市长就此进行面谈。因为每年4月至9月间,度假乡村许多零售店的生意,也都依靠度假屋主的消费。
BC省卫生官亨利(Bonnie Henry)医生昨日公布有关疫情最新的数据和模型,她指出,省民目前的社交接触是平常的3成左右,若能维持现状,预计在7月,新增确诊数能接近零。
亨利说,根据模型,如果省民的社交接触逐渐恢复至无疫情前的60%,确诊个案虽有上升,但仍是卫生当局可以控制的水平。不过,如果社交接触恢复至80%,则本省又将见到确诊人数急速增加(见模型图一)。
在疫情发展方面,据卫生当局昨日公布的统计图显示,本省的确诊个案增长率比较接近韩国和香港等地区,而国内其他省份的增长率则比较接近英国。而在死亡发生率方面,本省目前的死亡率为每100万人当中就有21.9人亡,而纽约的死亡率则为1,227人,英国的死亡率也高达405人,即每100万人有405人死于新冠病毒。 亨利医生称,目前省民的社交接触是平常的35%,而根据卫生当局昨日公布的动态模型显示,若维持上述社交接触程度减至平常的三成左右,则可在7月前能接近零确诊(见模型图二)。
她亦提到,卑诗省长贺谨(John Horgan)暂定于明天(周三)公布,省府对应疫情发展的「重开」计划,而例如在超市收银台安置透明胶板、限制进店客人或在排队付款等目前有效确保社交距离的措施,可能会在其他零售商店或餐馆开放时被应用,但亨利医生强调,聚会人数的限制初步不会被解除。省民在「新常规」中,仍然要注意个人卫生,人与人之间保持安全肢体距离,生病时安在家中,以及避免不必要的外出旅游。 省内在过去两日增加53宗确诊个案,周日新增34宗,昨日新增19宗,而目前有77名患者住院,其中20人要接受深切治疗。 有19间长期护理设施和3个急症病房的疫情仍在持续,相关的确诊个案包括266名住客和168名工作人员。 先前公布爆发疫情的鸡肉处理工厂再有新增案例,山水农场(Fraser Valley Specialty Poultry)的确诊人数增至7人,Superior Poultry增至54人,United Poultry也增至35人。联邦惩教中心Mission Institution亦有134名囚犯和工作人员确诊,另外有15宗新型冠状病毒确诊个案与亚伯达省的Kearl Lake工厂有关。 全省死亡人数再增3人,累计117人死于疫情,而另外有1,417人已经完全康复。 随着疫情逐渐好转,其它各省份也陆续发布了解封的消息。各省解封的步骤和时间表:
加拿大疫情实时数据
截止加拿大东部时间,2020-05-05 16:00
蒙特利尔地区重新开放日期推迟至5月18日
根据CTV News报道,魁省省长Francois Legault周一宣布,原定于5月11日重新开放蒙特利尔地区非必要商业和企业的日期已经推迟至5月18日。魁省非蒙特利尔地区的非必需商业和企业5月11日开始重新营业。
福特表示可能开放安省度假屋
BC省若坚守保距离措施 可期7月接近零确诊
据亨利医生昨日公布的数据显示,截止于4月28日,省内的确诊个案大部分集中于年龄介乎于30到60岁的民众,当中女性患者较多,占确诊总和的65.1%。而其中需要住院的患者年龄介乎于60岁到90岁以上,当中男性患者反而较多,占住院患者的60.9%。截止于4月29日,需要重症治疗的患者为199人,其中在医院病逝的患者有28人,佔14.1%,而出院的人数为110人,佔55.2%。
但亨利医生表示这个病毒仍未被完全消灭,更强调这些数据和统计只能作不参考,不能用于预测未来,因为目前仍有很多针对这个病毒的未知之数,所以省民必须继续保持安全身体距离,以压平疫情曲线。
