TA的其它日志
moreNOIC大校长黄荣烽:疫情之后加拿大留学将迎来大爆发|鲸报道
分类:专家指南2020-03-29
以下文章来源于鲸Media ,作者Monte
“入深海谈教育,放眼界做文章”。鲸媒体是一家面向教育产业的专业媒体,由行业、资本、媒体等各领域资深人士创办。面向教育产业的商业化领域,提供基于资本、产品、趋势、动态、模式、思想等方面的深度观察、分析、解读等高质量的原创内容。
导语
截止到北京时间 2020 年 3 月 26 日,全球累计确诊病例达到 534747 人,累计死亡 23981 人;加拿大累计确诊病例 4043 人,死亡人数 39 人。
随着国外疫情的发酵,加拿大宣布所有的公立学校和私立学校全部停课。可就在这时,一所坐落在加拿大安大略省多伦多万锦市的全日制私立高中,在 2 天之内把所有线下课程转到了线上。这所学校是如何做到的呢?鲸媒体对加拿大新东方国际学院 NOIC Academy (以下简称 NOIC )的大校长黄荣烽进行了专访。
1
国外疫情发酵 NOIC紧急转成线上教学
黄荣烽是 1 月 20 号从北京回到多伦多的,刚下机场就被本地电视台的记者拦住,问他关于新冠肺炎疫情的事,「我当时就随便回答了几句,那时候加拿大的氛围还没有起来」黄荣烽告诉鲸媒体。但是到了 2 月底,伊朗爆发了,伊朗的输入病例让加拿大这个移民国家的确诊人数逐渐攀升,周围的气氛开始变得紧张。后续随着意大利、英国、美国确诊人数越来越多,周围不安的气氛越来越重。「安大略省和美国纽约是隔壁邻居,我们这边过去纽约市只需要 4-5 个小时,每天往来于安省和纽约州边界进行工作的人就以十万人计。」
加拿大的新冠肺炎疫情的转折点是在 3 月 12 日,特鲁多总理的妻子确诊,举国震动,而这一天刚好是加拿大春假前的周四。「很多人都取消了春假的出游计划,我们也告诉了员工和学生,能不出去就不出去。」
3 月 23 日,加拿大安大略省宣布关停所有非必要性服务的企业,公立学校和私立学校均已全部停课。「但万幸,我们提前一天得到消息,用了一天的时间和安省政府多层沟通,最后NOIC终于被列入了必要性服务机构,使得学校可以正常为学生提供防疫服务和有力保障学生的教学质量。同时,我们早在 3 月 17 日,仅用了 2 天时间就完成了整个学校所有课程向线上的转移」黄荣烽自豪的说到。
NOIC 是一所全日制私立高中,也是新东方参与投资建设的海外国际学院。它 2004 年获得安大略省高中牌照,开始全日制高中的办学, 2015 年正式获得国际文凭组织( IBO )授权成为 IB 国际文凭高中,提供国际文凭大学预科课程,并获得学校牌照,学院由加拿大安省教育部和国际文凭组织共同监管。NOIC 隶属于罗伊国际教育集团,罗伊国际教育除开设寄宿高中 NOIC Academy 之外还运营着中国的关联机构北京罗伊教育科技有限公司。
针对疫情, NOIC 宣布从 3 月 18 日起,全校所有同学将在宿舍或者其住所内接受学校统一安排的在线直播班课,所有学生需要严格执行学校所有的在线教学指令,并及时向老师和导师汇报自身学习情况,以保证教学进度和学习内容顺利完成。
2
超前行动让我们面临的机遇大于危险
黄荣烽告诉鲸媒体,「我们一直都非常 proactive (超前行动的)」。当 NOIC 管理团队知道政府出台关停所有非必要性服务企业的政令后,黄荣烽团队第一时间思考何为必要性服务企业可能会存在争议,因此与政府有关方面多次进行沟通,表示 NOIC 业务的特殊性应该归属于必要性服务企业。
「我们的学生是未成年的国际学生,衣食住行都需要被照顾和监管。万幸,我们在必要性服务企业的名单上」。黄荣烽补充到「我们管理团队的风格都是在政府采取措施之前的几天甚至几周,就做严格的防护规划和措施,一旦发现 A 方案不行,就立马启动B方案,甚至我们也提前准备好了 C 和 D 方案。」
NOIC 能够在 2 天之内将所有课程搬到线上,是黄荣烽团队超前行动的另一体现。从 2015 年之后, NOIC 就开始筹备通过在线直播给中国甚至全球的学生提供一种新的学习方式,布局在线国际教育。2017 年年底, NOIC 开始试运营国际主流课程体系的在线直播小班课, 2018 年 3 月正式发布在线国际课程产品, 2019 年上线加拿大学分课( OSSD )的直播班课。「罗伊国际教育在在线国际教育的领域已经深耕了三年,疫情之下不管学生是否回国,课程都不会被耽误,在线课程能保证我们的学生顺利毕业,这也是我们做在线教育的一个成果」。罗伊国际教育的在线课程的优势不在于直播平台本身,而在于专家顾问团队、优质的国际持牌师资和自主研发的教学内容。NOIC 的专家顾问团队汇聚了曾管理过各个国际教育标准体系的精英,顾问委员会主席 Jefffrey Beard 是前国际文凭组织 IBO 全球总干事,顾问委员会委员包括伊顿公学前校长 Tony Little ,前 CIE 剑桥考试中心 CEO Ann Puntis (即现 CAIE :剑桥大学国际考试委员会) 等国际教育领域的级人物。
黄荣烽表示俞敏洪老师的一篇日记写得非常好,「未来全球之间、各国之间格局都是不确定的」,那么什么是确定的?黄荣烽认为就是「在线教育的发展」。
谈到疫情期间做在线教育的难度,黄荣烽认为来自于三个方面,一是线上课程内容的再开发,线下的内容不能直接搬到网上;二是教师的培训和引导,在线的老师需要学会在线上和学生互动讲课;三是学生的适应,需要保证学生在镜头前的专注。针对这些问题,罗伊国际教育花了 3 年的时间打磨在线课程来解决前两个问题,而对于第三个难题则采用双导师团队来应对。「学分课是由持牌教师来教,而中方导师则负责语言培训、心理辅导以及和家长的沟通。在疫情期间,我们中方导师则需要盯着屏幕检查学生在线学习的状态。」黄荣烽补充到「为了保证教学质量,我们要求上课期间,学生一定要看摄像头,人必须正面全脸出境,麦克风必须打开,如果学生没有出镜则会被视为缺勤,这门课的学分他就没有了。」
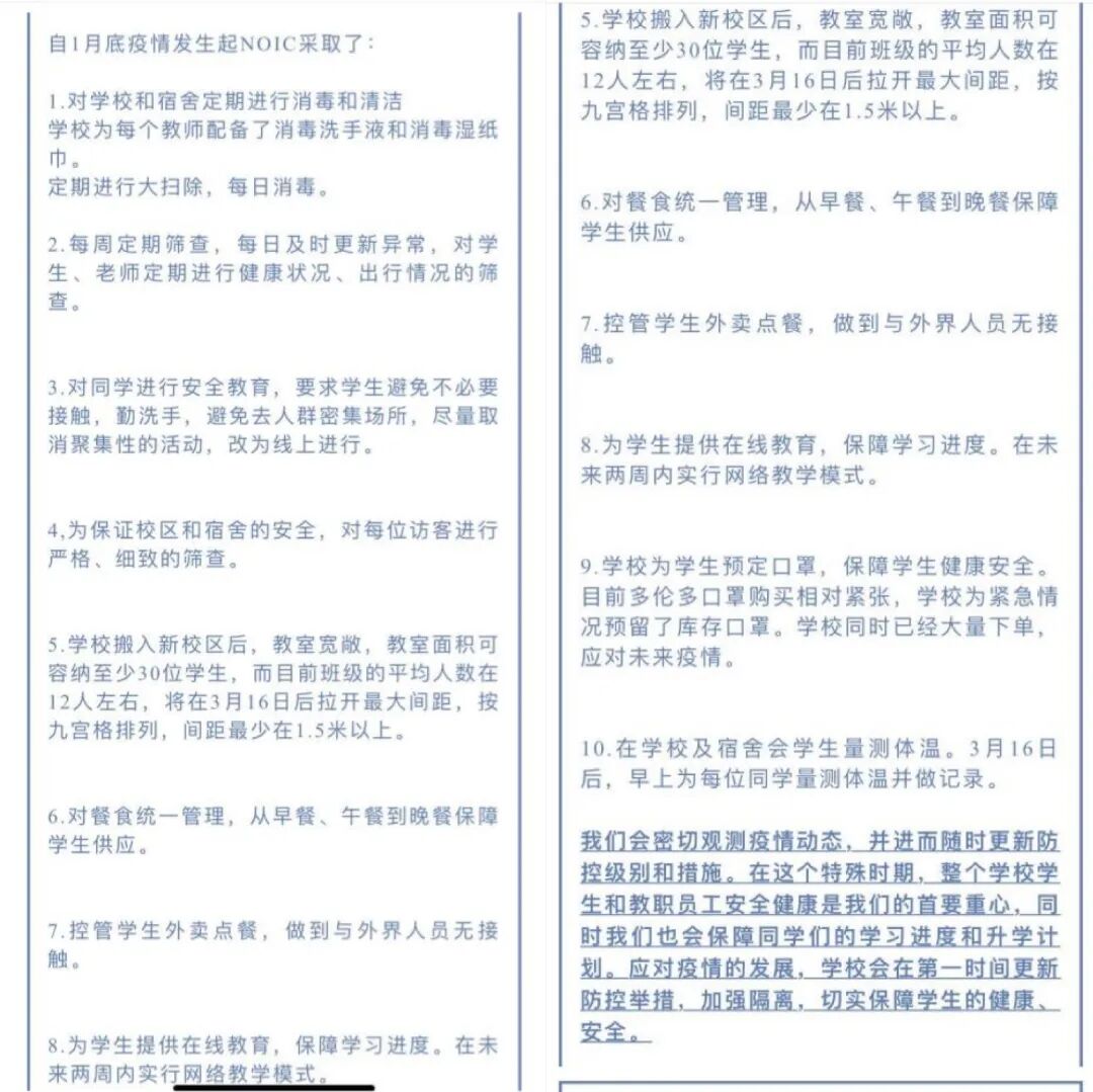
3 月 16 日,NOIC 发布了《关于 NOIC Academy 防控升级致家长信》开始实施严格的防控体系,对学生的学习、出行、健康筛查和用餐等各个方面都制定了详细的规定。
(图片来自 NOIC )
保障学生的身体健康是第一要义。NOIC 每天进行筛查、检测及消毒工作,要求学生量体温,如果健康有异常的同学, NOIC 都把同学安排在一个专属楼层远离学生宿舍区的单独套间里进行两周隔离。学生用餐方面 NOIC 也兼顾到了。「你知道我们用什么订餐服务吗?」黄校长打趣道「全聚德,加拿大开的第一家全聚德。」 NOIC 学生们的午餐晚餐统一管理,并且实行的是无接触配送。
对于学生是否可以回国, NOIC 作出了相关安排:针对于 3 月份毕业的同学,在满足 30 个学分和志愿者小时数的前提下,可以直接获得 OSSD 毕业证书。如学生打算回国,必须充分做好旅途中的防控准备,学校会尽量提供口罩等防护用品。如学生不打算回国,可以申请延期住宿。
(图片来自 NOIC )
当问到疫情会否影响留学时,黄荣烽表示「从长期来看,疫情对 NOIC 招生产生的影响并不大,出国留学一直是刚需。」疫情只是暂时的,疫情结束之后还是有大量的人要出国留学。为什么? 「一是为中国庞大的生产、制造业开拓市场;二是把从国外学到的东西给引进回去;三是需要维护国与国之间的关系、机构和机构之间关系的人才。疫情虽然短期会让不少家庭处于观望状态,但一旦疫情结束,一切可能又会恢复正常。」
加拿大在宣布关闭边境之后出台的补充条款里提到在 3 月 18 日前持有及获批学生签证的国际学生得到豁免,在限制入境范围之外。「这个措施在任何其他西方国家都是没有的,加拿大对国际学生表现出了足够的友好;同时在加拿大采取严格封闭措施和关闭非必要性服务机构的时间点,其新冠确诊人数仅为其他西方国家的 1/5~1/10 ,且是最早采取严格措施的国家之一;同时以安省为例,如果学生不幸被感染,就算没有当地的保险,政府也是会为学生提供医疗保障」。黄荣烽告诉鲸媒体「从长远来看,我相信加拿大及安省疫情会控制得比较好,这也是我认为疫情之后加拿大迎来留学潮的重要原因」。
「危机——危险和机遇,对于 NOIC 来说,可能所面临的是机遇大于危险。当然我们也要特别小心的去应对各个细节的风险。」黄校长说到,「在疫情当前,需要 Work Hard (努力的工作)、 Work Smart (聪明的工作)、 Good Luck (好的运气),自然而然就会实现跳跃式发展」。
3
以点带面,构建国际教育生态圈
资料显示, NOIC 提供的并非新东方主营的校外传统教培业务,它提供的是加拿大全日制私立高中服务和国际文凭高中与各个主流国际课程体系的在线直播教育, NOIC 已于 2019 年再次获得新东方的投资加注。黄荣烽表示新东方集团和俞敏洪老师对 NOIC 的投资,一方面是为了帮助 NOIC 国际学校业务的海外扩张;另一方面是看重 NOIC 的国际师资资源,希望能联动国内资源打造国际教育生态圈。
NOIC 是目前为止新东方集团参与投资建设的海外学校,不同于新东方一直专注的培训业务, NOIC 与中国的关联公司罗伊国际教育一直致力于国际化学校在国际课程体系、师资、学校运营等方面的标准化和如何与国际化接轨进行探索。黄荣烽表示「中国现在有 1000 多所国际学校,由于学校数量的发展很快,可能会使得一些二三线城市学校在课程体系、内容、师资、运营方面还存在发展空间。从我们的角度来说,如果罗伊国际教育能进一步增长扩大,就有机会将美国、英国、加拿大等全球优质教育资源与中国本土进行有机融合,打造属于中国自己的国际教育。因为“在中国的国际教育”和“中国的国际教育”是两个不同的概念和标准」“在中国的国际教育”仅仅指在中国进行国际化教育,而黄荣烽想要表达的“中国的国际教育”则是基于在线教育的技术,融合了全球优质教育资源和中国本土特色的国际教育新模式。
NOIC 最大的优势是拥有国外优质且稀缺的持牌教师,可以借助在线教育平台将全球的优质师资课程带到国内,结合新东方旗下的前途出国和其他业务线的本地化市场招生优势,搭建标准化的内容、师资、运营体系,打造国际教育生态圈。「我们在国内的关联公司是罗伊教育科技有限公司,它承担了我们把国外好的师资、内容、体系等各种各样的资源带到中国的落地任务」据黄荣烽透露,目前平台上已经有 100 多名国际持牌外籍教师,「目前我们的在线教育平台已经比较成型,在将来,不管是剑桥牛津、还是哈佛耶鲁、甚至是多伦多贵族学校的,只要他们愿意,他们就能为我们工作,我们在线直播平台上的学生将会得到全球最好的教学资源,这不是任何一个当地学校可以比拟的」。
如何将 NOIC 优质师资的优势继续扩大?罗伊国际教育除了为学生提供线上的国际课程外,也为国内教师和教务的培训需求设计了教师在线培训课程和面授课程,以此有机结合助力教师发展。黄荣烽告诉鲸媒体,「剑桥大学国际考试委员会 CAIE 拥有很好的师资发展体系,我们正在与其沟通将 CAIE 的体系引入国内和其他合作的国际学校中,提升国内机构的业务能力。在这个过程中, NOIC 担当的是嫁接国际优质资源与国内机构的桥梁作用。」
并且, NOIC 的在线教育已经与前途出国展开了部分业务合作。2018 年 3 月新东方前途出国与 NOIC 达成了针对美国、英国和加拿大的「中学先修」合作,让有意向出国或即将在国外就读的学生提前了解海外教学要点和知识点的应用方法,培养孩子兴趣。2019 年 9 月,两方又合作了「加速计划」,让学生借助在线平台就能获得加拿大高中学分。「 NOIC 提供内容和师资,新东方国内机构提供市场和招生,未来一旦实现了标准化,我们就可以很快将搭建多个简单版的国际学校,并不断复制到全中国。」同时,黄荣烽表示,罗伊国际教育已经与很多对中国国际教育领域感兴趣的学校和机构展开了深度良好的合作。「未来,我们希望能够推动形成属于中国的全日制国际教育生态圈,并为全球教育提供中国方案做出更大贡献。」
