高考成绩直申德国留学
分类:留学考试2020-08-10
喜大普奔!
等待了接近一年的德国留学重大利好政策这次终于落地了,德国本科申请终于向中国高中毕业生打开了大门。我们在这个充满疫情紧张气氛的炎热夏天迎来了审核部出台的今年总重磅政策高考程序——自留德审核部在中国设立以来第一次允许中国学生凭借高考成绩申请德国本科的政策。
德国高等教育名校林立,治学严谨,且学费低廉。其优质的教育质量一直为学生及家长所青睐。且中德两国长期在文化、贸易、科技合作方面往来密切。众多同学家长,早早就在计划德国留学,但德国对于中国申请本科的学生有着严格要求,通常学生需要满足211大学一学期、普通本科三学期的条件,才有机会在审核后,申请德国大学读书。在这一政策下,尽管德国本科费用优势明显,但更多的学生还是会选择延期自己的留学计划,在中国完成本科学习,硕士阶段再选择前往德国圆梦。
其次是德国的传统申请步骤都需要参加德国审核部的审核考试,也是众多学生的另一困扰。“审核”这个步骤是由APS德国驻华使馆文化处留德人员审核部来进行审核中国留学生学历真伪的步骤,根据学生入读的院校和专业不同,程序也不同,APS审核面试难度相对较大,这也造成了部分学生赴德难以逾越的障碍。
01 大幅度降低了申请德国大学本科的学历门槛。
本次新政是针对高中生设置的专门通道。是在一般国内申请人程序、交流合作团组审核等程序以外,专门开设的通道。

02
规则明确、流程简便: ①流程难度大大降低:高考程序申请人无需参加面谈或者德适考试。
下面是针对高考程序的具体说明:入学资格条件和申请规则。
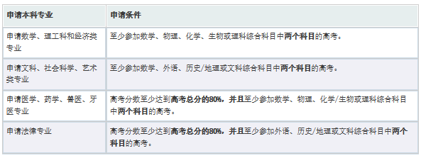
03 针对申请不同专业,有明确的高考科目要求:
图源:APS官网
上面的入学资格条件很好理解,即我国参加过会考、高考的2019届及以后的高中毕业生,并且高考分数达到该省高考满分的70%以上都具备直接申请德国大学的资格。
并且,可以按照申请规则理科生可以申请数学、理工、经济和医学专业;文科生可以申请文科、社科、艺术和法律专业。
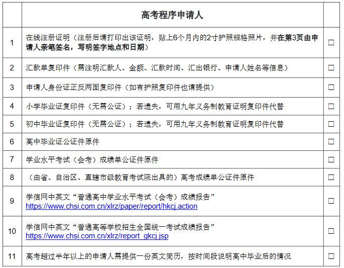
那么,我们需要为审核部的“高考程序”准备哪些资料呢?

审核费用为2500元人民币,并在审核通过后获得10张APS审核证书!
德国留学新政对于我们最直观的帮助就是打开了高中生毕业直接凭借高考成绩申请德国大学本科的大门。而德国大学一直实行免学费的政策,也就意味着学生在德国学习3年的本科只需要承担自己的生活费用,对于任何一个家庭来说,都不需要太多的经济投入,学好德语就可以享受到世界的高水平教育,安全的社会环境,感受多元化的欧洲氛围。所以,如果刚刚高考结束或者计划高中后赴德学习的学生一定不要错过这一新政带来的机会。
德国留学之过往
德国留学新政解读
②对于赴德资格有了明确的资格规定,入学资格条件如下:
1. 高中毕业证书:从小学至高中学习十二年
2. 普通高中学业水平考试——会考
3. 普通高等学校招生全国统一考试——高考
-
2019年以后(含2019年)参加高考
-
申请人高考分数至少达到高考满分的70%
-
高考科目中有两门语言(语文和一门外语)和一门数学或理科科目
德国留学新政
可以给我们带来什么?
