国际学校知多少之华附国际部(HFI)
分类:留学新闻2021-03-28
回顾广东地区的国际学校过往的录取情况, 华附国际部(HFI)无疑是最亮眼的其中一所院校。HFI 2020届毕业生100%被世界名校录取,92%被美国排名前50的综合性大学录取,71%的同学被美国前30综合性大学、文理学院、艺术设计学院、加拿大及香港的名牌大学录取,20%的同学被美国前20综合性大学录取。
英国剑桥大学收获7枚录取, G5院校获得总共70枚录取,世界TOP30的院校收到了超过150枚录取。本届毕业生共收获了七个国家及地区超过800份的海外大学录取通知书,获得奖学金总额超300万美金。
学校简介
华南师范大学附属中学国际部(HFI),此前系2004年广东省教育厅批准成立的华师附中国际基础课程中心,于2009年初正式更名为华南师范大学附属中学国际部,简称华师附中国际部或华附国际部。
华附国际部的国际课程教育始于2004年由华南师范大学附属中学与英国北方大学联合会联合开设的一年制IFY英澳预科。2009年3月,在成功开设IFY英澳预科五年后,经美国大学理事会(College Board)授权批准,华附国际部开办了华南地区首 个AP美式高中。
目前华附国际部开设的IFY(International Foundation Year)英澳预科和AP(Advanced Placement)美式高中两大优质国际课程序列,让学生可以通往英国、美国、澳大利亚、加拿大、香港等含牛津、剑桥、耶鲁、哈佛在内的60多个国家超过3600所大学,为南粤优秀学子提供了优质留学平台。
与此同时,华附国际部也是英国高等院校招生委员会(UCAS)注册会员。在与海外大学、驻华使领馆、美国大学理事会、英国北方大学联合会等众多国际教育机构的合作与交流中,在课程引进、教学指导、考试评估、大学录取及海外服务方面获得了极大的支持和优先权利。接受海外大学来访及讲学达数百次。
学校课程教学体系
华附AP有机融合了国内优质高中教学体系和美国AP课程,一方面保持了中国学生在数理化学习方面的优势,保证了学生对中国文化的传承;另一方面,更好地对接海外精英高等教育体系对专业知识、个人能力、人文修养方面的培养需求,更加有利于在国内培养“面向世界”的人才。
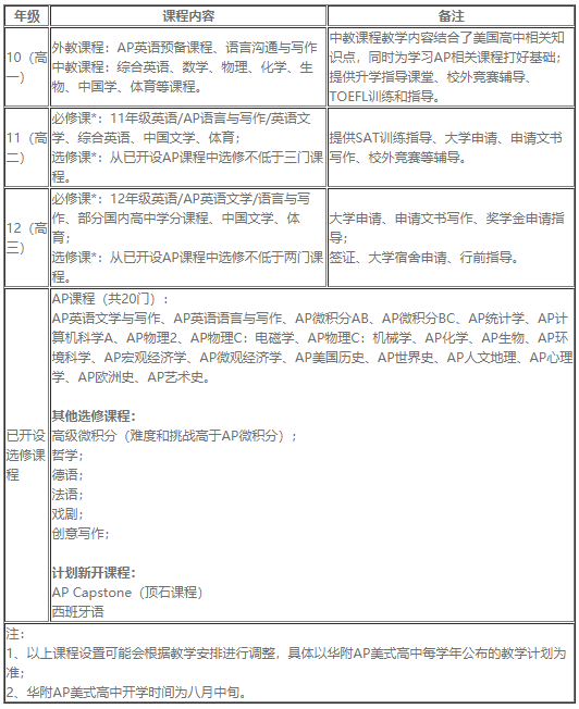
开设的课程有↓
想更进一步了解HFI, 欢迎莅临3月28日新东方在广州富力丽思卡尔顿酒店,举行2021春季国际教育展。活动当天,HFI黄志铭副校长将带你更进一步熟悉了解“真实的”华附国际部 。
