这些托福考点更新入场要求!疫情期间托福考试必备TIPS来了
分类:留学新闻2021-01-28
(文末还有新年重磅福利!不要错过噢~)
中国海洋大学、南京师范大学、大连外国语大学、黑龙江大学、沈阳师范大学、河北外国语学院、河北师范大学、南昌大学、江西财经大学、南开大学、天津外国语大学、北京艾迪学校、北京王府学校、北京外交人员服务局、北京私立汇佳学校、国试考试中心、苏州大学、苏州国际预科学校、西交利物浦大学、山东科技职业学院、海南大学外国语学院等。
对于考试取消的原因,ETS曾表示“是为了确保疫情期间的考试安全进行”,NEEA后续会为受影响的考生安排转考或退考。
像报考1️月30日、1月31日,2️月27日、2月28日青岛和潍坊两地考场托福考试的考生,已经分别被转考到了5月和6月。
除了考试被取消,还有更多的考点更新了入场要求,最新更新的包括:西南财经大学、西安外国语大学、江西财经大学、苏州大学、深圳城市学院等。
以下是最近更新进场要求考点的具体规定,点击图片可查看高清画质——
目前,已有24个考点相继更新疫情期间入场要求如下(以下均为截止发稿前信息,后续变化均以官网为准)。
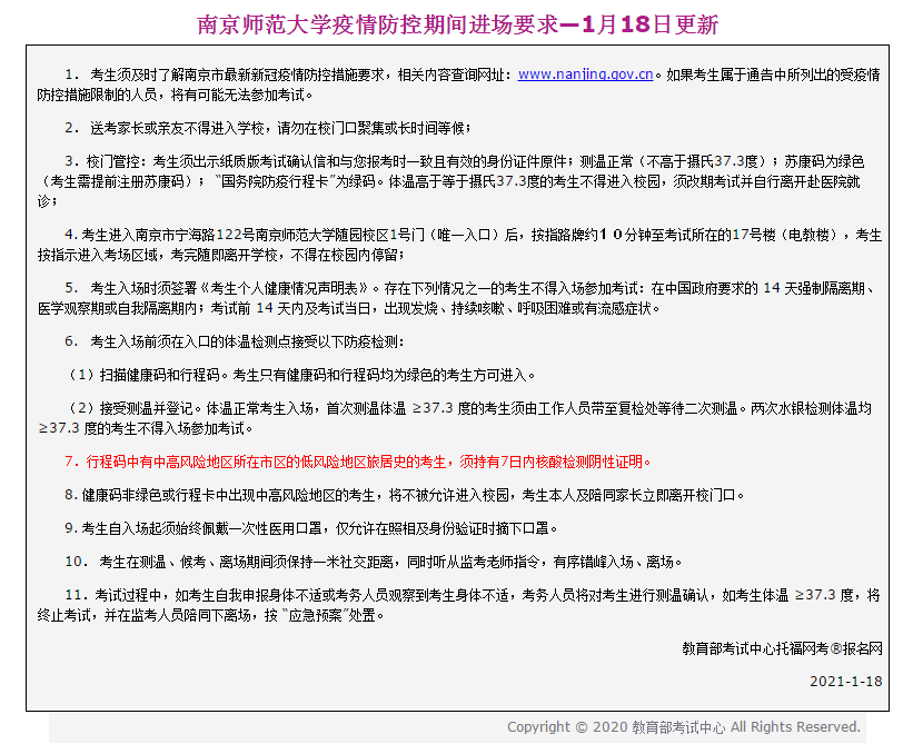
1.南京师范大学:
2.苏州大学:
3.西交利物浦大学:
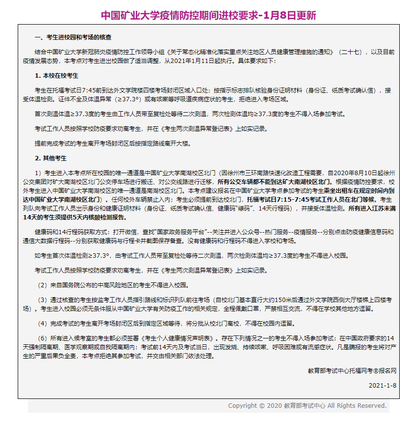
4.中国矿业大学:
5.海南大学:
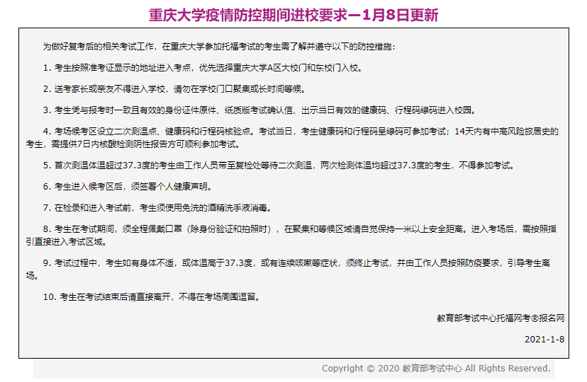
6.重庆大学:
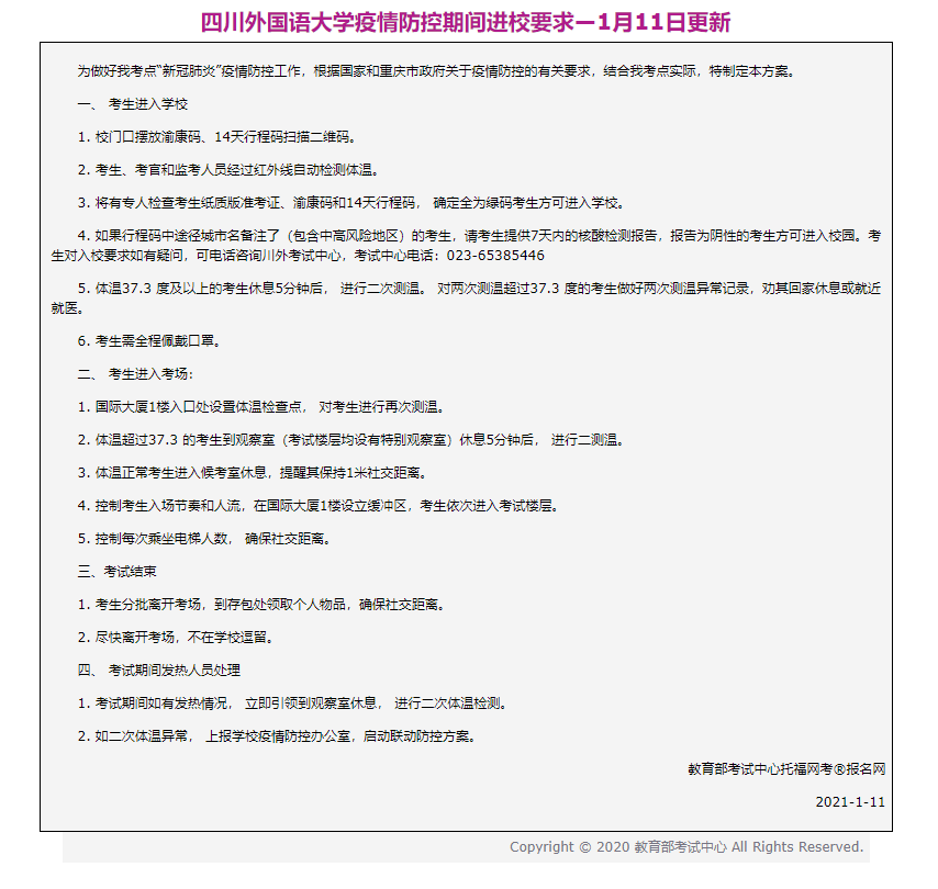
7.四川外国语大学:
8.兰州大学:
9.湖南大学:
10.厦门大学:
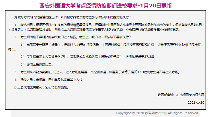
11.西安外国语大学:
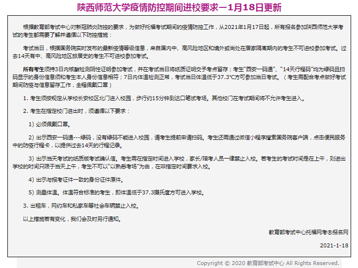
12.陕西师范大学:
13.北京爱迪学校:
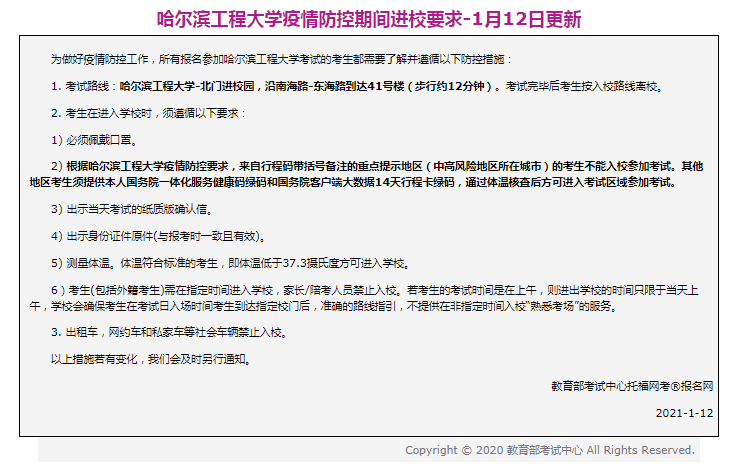
14.哈尔滨工程大学:
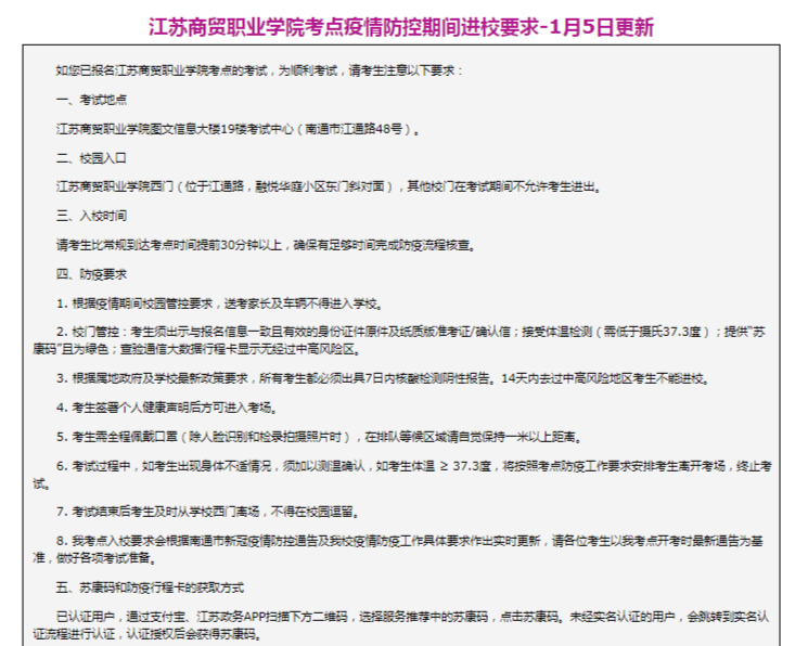
15.江苏商贸职业学院:
16.北京外交人员服务局:
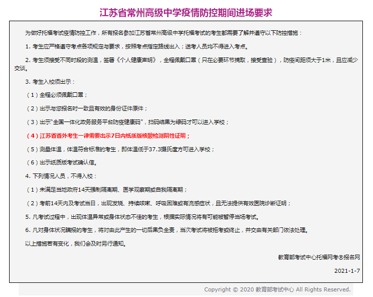
17.常州高级中学:
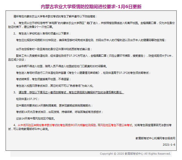
18.内蒙古农业大学:
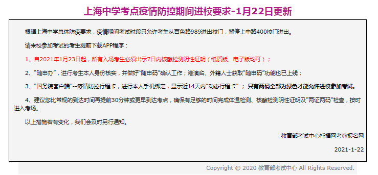
19.上海中学:
20.江西财经大学:
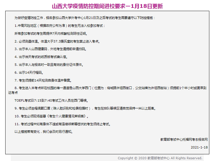
21.山西大学:
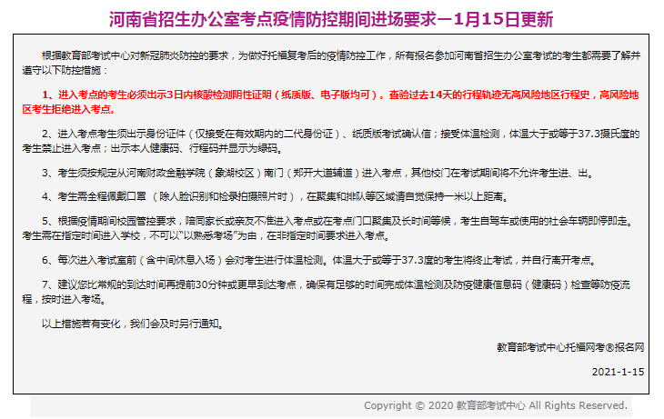
22.河南省招生办公室:
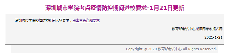
23.深圳城市学院:
24.西南财经大学:
建议已经报名近期托福考试的同学们着手准备入场所需证明,如果的确不符合考点的入场需求(曾前往中高风险地区或暂时无法提供核酸证明),可联系教育部考试中心服务热线,咨询考试改期或取消的相关流程。
请大家一定密切关注NEEA官网和所报考点官方平台的最新信息发布,提前了解相关政策要求,为顺利考试做足准备。
